Презентация, доклад по алгебре и началам математического анализа, 11 класс, по теме: Экстремумы функции

Содержание

Приветствую вас на уроке Девиз урока:Успешного усвоения учебного материалаУчитесь не мыслям, а мыслитьКвант

Слайд 1 Урок разработан
учителем математики
МБОУ СШ №10 г.Павлово
Леонтьевой Светланой

Ивановной

Урок опубликован на сайте учителя: http://pavls1954.wixsite.com/1712

Урок алгебры и начал математического анализа в 11 классе

Урок разработан учителем математики МБОУ СШ №10 г.ПавловоЛеонтьевой Светланой ИвановнойУрок опубликован на сайте учителя:

Слайд 2Приветствую вас на уроке
Девиз урока:
Успешного усвоения учебного материала
Учитесь не

мыслям, а мыслить
Квант
Приветствую вас на уроке  Девиз урока:Успешного усвоения учебного материалаУчитесь не мыслям, а мыслитьКвант

Слайд 3
1.Теория. Глава III, §1
Выучить

формулировки 2-х теорем и разобрать задачи §1.

2.Практика. Стр.90-91, №№1-8 (2,4)

ДР№20 на 20.11.18

1.Теория. Глава III, §1  Выучить формулировки 2-х теорем и разобрать задачи

Слайд 4Стр.102, №8(2)
Доказать, что если
Рассмотрим функцию

которая дифференцируема на интервале

,

причём

Так как функция непрерывна при , то по теореме 2 она возрастает на этом промежутке.

Так как то при справедливо

неравенство ,т.е.

Стр.102, №8(2)Доказать, что если  Рассмотрим функциюкоторая дифференцируема на интервале      , причём

Слайд 5
Оцените выполнение ДЗ,
проверив его выполнение

в парах
Оцените выполнение ДЗ, проверив его выполнение в парах

Слайд 6 20.11.18
Классная работа
Экстремумы функции

Глава III. §2.

Уроки №43–44

20.11.18Классная работаЭкстремумы функцииГлава III. §2.Уроки №43–44

Слайд 7Цели урока:
Рассмотреть применение производной функции к исследованию функции.
Закрепить на примерах решение

задач на нахождение экстремума функции.
Продолжить формирование культуры устной и письменной математической речи, умения оценивать уровень своих знаний по рассматриваемой теме.
Цели урока:Рассмотреть применение производной функции к исследованию функции.Закрепить на примерах решение задач на нахождение экстремума функции.Продолжить формирование

Слайд 8
Стр.102 учебника.
1. Необходимые условия экстремума

Стр.102 учебника.1. Необходимые условия экстремума

Слайд 9
Стр.102 учебника.
1. Необходимые условия экстремума

Стр.102 учебника.1. Необходимые условия экстремума

Слайд 10
Стр.103 учебника.
Теорема Ферма

Стр.103 учебника.Теорема Ферма

Слайд 11
Стр.103 учебника.

Стр.103 учебника.

Слайд 12
Стр.104 учебника.

Стр.104 учебника.

Слайд 13
Стр.104 учебника.

Стр.104 учебника.

Слайд 14
Стр.106, №9(1,3,6,7)
Найти стационарные
точки функции

Стр.106, №9(1,3,6,7)Найти стационарные точки функции

Слайд 15
Стр.106, №9(1,3,6,7)
Найти стационарные
точки функции

Стр.106, №9(1,3,6,7)Найти стационарные точки функции

Слайд 16
Стр.106, №9(1,3,6,7)
Найти стационарные
точки функции
3 – стационарная
точка функции
х=3–

стационарная
точка функции
Стр.106, №9(1,3,6,7)Найти стационарные точки функции3 – стационарная точка функции х=3– стационарная точка функции

Слайд 17
Стр.106, №9(3,6,7)
Найти стационарные
точки функции

Стр.106, №9(3,6,7)Найти стационарные точки функции

Слайд 18
Стр.106, №9(3,6,7)
Найти стационарные
точки функции

Стр.106, №9(3,6,7)Найти стационарные точки функции

Слайд 19
Стр.106, №9(3,6,7)
Найти стационарные
точки функции

Стр.106, №9(3,6,7)Найти стационарные точки функции

Слайд 20
Стр.106, №9(3,6,7)
Найти стационарные
точки функции

Стр.106, №9(3,6,7)Найти стационарные точки функции

Слайд 21
Стр.106, №9(3,6,7)
Найти стационарные
точки функции
стационарные
точки функции

Стр.106, №9(3,6,7)Найти стационарные точки функциистационарные точки функции

Слайд 22
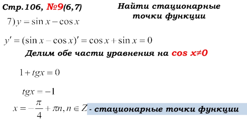
Стр.106, №9(6,7)
Найти стационарные
точки функции

Стр.106, №9(6,7)Найти стационарные точки функции

Слайд 23
Стр.106, №9(6,7)
Найти стационарные
точки функции

Стр.106, №9(6,7)Найти стационарные точки функции

Слайд 24
Стр.106, №9(6,7)
Найти стационарные
точки функции

Стр.106, №9(6,7)Найти стационарные точки функции

Слайд 25
Стр.106, №9(6,7)
Найти стационарные
точки функции

Стр.106, №9(6,7)Найти стационарные точки функции

Слайд 26
Стр.106, №9(6,7)
Найти стационарные
точки функции

Стр.106, №9(6,7)Найти стационарные точки функции

Слайд 27
Стр.106, №9(6,7)
Найти стационарные
точки функции
- стационарная
точка функции

Стр.106, №9(6,7)Найти стационарные точки функции- стационарная точка функции

Слайд 28
Стр.106, №9(6,7)
Найти стационарные
точки функции

Стр.106, №9(6,7)Найти стационарные точки функции

Слайд 29
Стр.106, №9(6,7)
Как решить это уравнение?
Найти стационарные
точки функции

Стр.106, №9(6,7)Как решить это уравнение?Найти стационарные точки функции

Слайд 30
Стр.106, №9(6,7)
Найти стационарные
точки функции
Делим обе чсти уравнения на cos

x≠0
Стр.106, №9(6,7)Найти стационарные точки функцииДелим обе чсти уравнения на cos x≠0

Слайд 31
Стр.106, №9(6,7)
Найти стационарные
точки функции
Делим обе чсти уравнения на cos

x≠0
Стр.106, №9(6,7)Найти стационарные точки функцииДелим обе чсти уравнения на cos x≠0

Слайд 32
Стр.106, №9(6,7)
Найти стационарные
точки функции
Делим обе чaсти уравнения на cos

x≠0

- стационарные точки функции

Стр.106, №9(6,7)Найти стационарные точки функцииДелим обе чaсти уравнения на cos x≠0- стационарные точки функции

Слайд 33
Стр.104 учебника.

Стр.104 учебника.

Слайд 34 не принадлежит множеству
и критической точкой не

является.


Стр.107, №10(3,4)

Раскроем знак модуля при условиях:

-стационарная точка

не принадлежит множествуи критической точкой не является. Стр.107, №10(3,4)Раскроем знак модуля при

Слайд 35
Стр.107, №10(3)
Ответ: х=0, х=-1 и х=1 – критические точки

Стр.107, №10(3)Ответ: х=0, х=-1 и х=1 – критические точки

Слайд 36
Стр.107, №10(4)
Раскрываем модуль при

условиях:
Стр.107, №10(4)Раскрываем модуль       при условиях:

Слайд 37
Стр.107, №10(3,4)
Данная функция не имеет
производной в точках х=0 и

х=3

Ответ: х=0 и х=3- критические точки

Стр.107, №10(3,4)Данная функция не имеет производной в точках х=0 и х=3Ответ: х=0 и х=3- критические точки

Слайд 38
Стр.104-105 учебника.

Стр.104-105 учебника.

Слайд 39
Стр.104-105 учебника.

Стр.104-105 учебника.

Слайд 42
Стр.107, №11(1,5,7)
Найти точки экстремума функции

Стр.107, №11(1,5,7)Найти точки экстремума функции

Слайд 43
Стр.107, №11(1,5,7)
Найти точки экстремума функции

Стр.107, №11(1,5,7)Найти точки экстремума функции

Слайд 44
Стр.107, №11(1,5,7)
Найти точки экстремума функции
- стационарная точка функции

Стр.107, №11(1,5,7)Найти точки экстремума функции - стационарная точка функции

Слайд 45
Стр.107, №11(1,5,7)
Найти точки экстремума функции
- стационарная точка функции

Стр.107, №11(1,5,7)Найти точки экстремума функции - стационарная точка функции

Слайд 46
Стр.107, №11(1,5,7)
Найти точки экстремума функции
- стационарная точка функции
При переходе

через точку х=5 производная функции меняет знак с «-» на «+», поэтому
х=5 – точка минимума
Стр.107, №11(1,5,7)Найти точки экстремума функции - стационарная точка функцииПри переходе через точку х=5 производная функции меняет

Слайд 47
Стр.107, №11(5,7)
Найти точки экстремума функции

Стр.107, №11(5,7)Найти точки экстремума функции

Слайд 48
Стр.107, №11(5,7)
Найти точки экстремума функции

Стр.107, №11(5,7)Найти точки экстремума функции

Слайд 49
Стр.107, №11(5,7)
Найти точки экстремума функции
- стационарные точки функции

Стр.107, №11(5,7)Найти точки экстремума функции - стационарные точки функции

Слайд 50
Стр.107, №11(5,7)
Найти точки экстремума функции
- стационарные точки функции

Стр.107, №11(5,7)Найти точки экстремума функции - стационарные точки функции

Слайд 51
Стр.107, №11(5,7)
Найти точки экстремума функции
- стационарные точки функции

Стр.107, №11(5,7)Найти точки экстремума функции - стационарные точки функции

Слайд 52
Стр.107, №11(5,7)
Найти точки экстремума функции
- стационарные точки функции
точка

максимума

точка минимума

Стр.107, №11(5,7)Найти точки экстремума функции - стационарные точки функции точка максимума точка минимума

Слайд 53
Стр.107, №11(7)
Найти точки экстремума функции

Стр.107, №11(7)Найти точки экстремума функции

Слайд 54
Стр.107, №11(7)
Найти точки экстремума функции

Стр.107, №11(7)Найти точки экстремума функции

Слайд 55
Стр.107, №11(7)
Найти точки экстремума функции

Стр.107, №11(7)Найти точки экстремума функции

Слайд 56
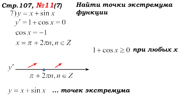
Стр.107, №11(7)
Найти точки экстремума функции

Стр.107, №11(7)Найти точки экстремума функции

Слайд 57
Стр.107, №11(7)
Найти точки экстремума функции
при любых х
… точек экстремума

Стр.107, №11(7)Найти точки экстремума функциипри любых х… точек экстремума

Слайд 58
Стр.107, №11(7)
Найти точки экстремума функции
при любых х
не имеет точек экстремума
График

функции на стр.23 учебника
Стр.107, №11(7)Найти точки экстремума функциипри любых хне имеет точек экстремумаГрафик функции на стр.23 учебника

Слайд 59Задача ***- №13, стр.107

Задача ***- №13, стр.107

Слайд 60Подводим итоги урока:
1. Точки минимума и точки максимума называются точками


2. Если точка х0 – точка экстремума, то

Подводим итоги урока: 1. Точки минимума и точки максимума называются точками … 2. Если точка х0 –

Слайд 61Подводим итоги урока:
3. Точки, в которых производная обращается в нуль,

называются … … этой функции

4. Внутренняя точка области определения непрерывной функции , в которой эта функция не имеет производной или имеет производную, равную нулю, называется … … для данной функции

Подводим итоги урока: 3. Точки, в которых производная обращается в нуль, называются … … этой функции 4.

Слайд 62Подводим итоги урока:
5. Если при переходе

через точку меняет

знак с на , то - точка минимума

6. Если при переходе через точку меняет

знак с на , то - точка максимума

Подводим итоги урока: 5. Если     при переходе через точку   меняет знак

Слайд 63
1.Теория. Глава III, §2
Выучить

определения и теоремы §2.

2.Практика. Стр.106-107, №№9-14 (2,4)

ДР№21 на 23.11.18

СР

1.Теория. Глава III, §2  Выучить определения и теоремы §2. 2.Практика. Стр.106-107,

Слайд 64СР
№10(1,2)
№11(3,4)

№13

СР№10(1,2)№11(3,4)№13

Слайд 65
Работа по теме: «Производные элементарных функций»_______________________________________

Работа по теме: «Производные элементарных функций»_______________________________________

Слайд 66
Производные элементарных функций

Производные элементарных функций

Что такое shareslide.ru?

Это сайт презентаций, где можно хранить и обмениваться своими презентациями, докладами, проектами, шаблонами в формате PowerPoint с другими пользователями. Мы помогаем школьникам, студентам, учителям, преподавателям хранить и обмениваться учебными материалами.


Для правообладателей

Яндекс.Метрика

Обратная связь

Email: Нажмите что бы посмотреть