Презентация, доклад по алгебре и началам анализа на тему Первообразная (11 класс)

Содержание

Повторение 1. у=6 2. у=5х-173. y=3х2 4. y=-2х 5. y=4

Слайд 1ПЕРВООБРАЗНАЯ
11 класс

ПЕРВООБРАЗНАЯ11 класс

Слайд 2Повторение

1. у=6


2. у=5х-17

3. y=3х2

4. y=-2х

5. y=4 sin x

6. y=1-cosx


Вычислить производную:

Повторение       1. у=6

Слайд 3Задача.
Нахождение скорости по известному закону движения.

Обратная задача.
Восстановление закона движения по

известной скорости.
Задача.Нахождение скорости по известному закону движения.Обратная задача. Восстановление закона движения по известной скорости.

Слайд 4Задача: по прямой движется материальная точка, скорость ее движения в момент

времени t задается формулой . найти закон движения.

Решение: пусть s=s(t) – закон движения. Известно, что


Значит, для решения задачи нужно подобрать функцию s=s(t), производная которой равна .
Нетрудно догадаться, что .

В самом деле,


Ответ:
Задача: по прямой движется материальная точка, скорость ее движения в момент времени t задается формулой

Слайд 5Замечание:

задача была решена верно, но неполно, поскольку любая функция вида


, где С- произвольная константа,

может служить законом движения, т.к.
Замечание: задача была решена верно, но неполно, поскольку любая функция вида

Слайд 6Взаимно-обратные операции в математике
Прямая
Обратная
x2
Возведение в квадрат
sin α = a
Синус угла
α

=arcsin a, a∈[-1;1]
Арксинус числа

(xn)' = nxn-1
Дифференцирование



∫nxn-1dx = xn + C
Интегрирование

√x
Извлечение из корня

Взаимно-обратные операции в математикеПрямаяОбратнаяx2Возведение в квадратsin α = aСинус угла α =arcsin a, a∈[-1;1]Арксинус числа(xn)' = nxn-1Дифференцирование∫nxn-1dx

Слайд 7По заданным производным найдите исходные функции
Дифференцирование-процесс нахождения производной по заданной функции
Интегрирование-

процесс нахождения функции по заданной производной или обратный процесс
По заданным производным найдите исходные функцииДифференцирование-процесс нахождения производной по заданной функцииИнтегрирование- процесс нахождения функции по заданной производной

Слайд 8Пояснение в сравнении
Производная
Функция
«производит"
новую функцию


Первообразная
Функция
первичный образ (первообразная)


по отношению к функции

Дифференцирование
вычисление производной



Интегрирование
восстановление функции из производной


Пояснение в сравненииПроизводная Функция  «производит

Слайд 9Обратную операцию - нахождения первообразной для данной функции называют интегрированием
(

от лат. слова integrare) восстанавливать)
Обратную операцию - нахождения первообразной для данной функции называют интегрированием ( от лат. слова integrare) восстанавливать)

Слайд 10Определение первообразной
Функцию

называют первообразной для функции на заданном промежутке X , если для
всех из этого промежутка выполняется равенство


Определение первообразной  Функцию        называют первообразной для функции

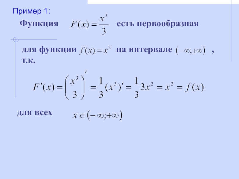
Слайд 11Пример 1:
Функция

есть первообразная

для функции на интервале , т.к.



для всех
Пример 1:  Функция             есть

Слайд 12Пример 2
Функция F(x)=х2 является первообразной для функции f(x)=2х, поскольку для всех

х
справедливо равенство
Пример 2Функция F(x)=х2 является первообразной для функции f(x)=2х, поскольку для всех х справедливо равенство

Слайд 13

Пример 3
Для функции

на интервале
первообразной является функция ,
т.к.


для всех х из этого интервала.
Пример 3Для функции           на интервалепервообразной является функция

Слайд 14Таблица первообразных








Таблица первообразных

Слайд 16Докажите, что функция F есть первообразная для функции
f на указанном

промежутке:





Докажите, что функция F есть первообразная для функции f на указанном промежутке:

Слайд 17Правила отыскания первообразных
Правило 1. Первообразная суммы равна сумме первообразных.

Если функции у = f(х) и у=g(х) имеют на промежутке X первообразные, соответственно у=F(х) и у=G(х), то и сумма функций
у = f(х)+g(х) имеет на промежутке X первообразную, причем этой первообразной является функция у=F(х)+G(х).

Правила отыскания первообразных Правило 1. Первообразная суммы равна сумме первообразных.    Если функции у =

Слайд 18Правило 2.
Постоянный множитель можно вынести за знак первообразной.

Если F(х)

первообразная для у = f(х), то kF(х) – первообразная для kf(х).
Правило 2. Постоянный множитель можно вынести за знак первообразной.Если F(х) первообразная для у = f(х), то kF(х)

Слайд 19Теорема 1.
Если y= F (х) первообразная для y=f (x), a k

и m — постоянные, причем k≠0, то  первообразной
для функции y=f (kx+m) служит функция


Теорема 1.Если y= F (х) первообразная для y=f (x), a k и m — постоянные, причем k≠0,

Слайд 20 найдите производные функций:
совокупность первообразных

найдите производные функций:совокупность первообразных

Слайд 21 Если

первообразная для функции на промежутке X , то у функции бесконечно много первообразных, и все они имеют вид

Теорема 2.

Если         первообразная

Слайд 22
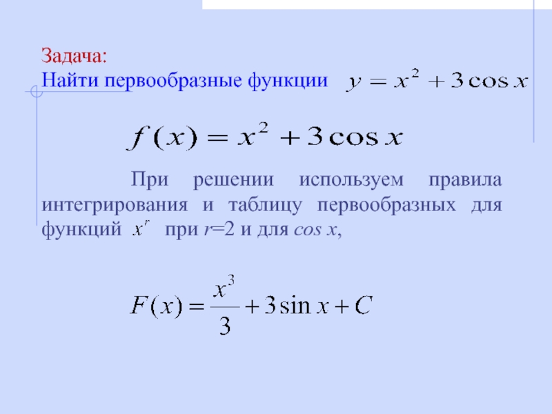
Задача:
Найти первообразные функции



При решении

используем правила интегрирования и таблицу первообразных для функций при r=2 и для соs x,

Задача: Найти первообразные функции      При решении используем правила интегрирования и таблицу первообразных

Что такое shareslide.ru?

Это сайт презентаций, где можно хранить и обмениваться своими презентациями, докладами, проектами, шаблонами в формате PowerPoint с другими пользователями. Мы помогаем школьникам, студентам, учителям, преподавателям хранить и обмениваться учебными материалами.


Для правообладателей

Яндекс.Метрика

Обратная связь

Email: Нажмите что бы посмотреть