Презентация, доклад к уроку по теме Числовые функции, 10 класс

y= f(x) D(f)=[-3;4] E(f)=[-5;2] Определить D(f), E(f) для функций: f(x-3) f(x /4) f(x)+1 4f(x) -3F(x) 2f(x) -1│f(x) │ f 2(x)

Слайд 1Числовые функции
Костарева Л.П.

Числовые функцииКостарева Л.П.

Слайд 2 y= f(x) D(f)=[-3;4] E(f)=[-5;2]
Определить D(f), E(f) для функций:
f(x-3)
f(x

/4)
f(x)+1
4f(x)
-3F(x)
2f(x) -1
│f(x) │
f 2(x)
y= f(x)		D(f)=[-3;4] 	 E(f)=[-5;2]		Определить D(f), E(f) для функций: f(x-3) f(x /4) f(x)+1 4f(x) -3F(x) 2f(x) -1│f(x)

Слайд 3 D(f) E(f)
f(x-3) [0;7] [-5;2]
f(x /4) [-12;16]

[-5;2]
f(x)+1 [-3;4] [-4;3]
4f(x) [-3;4] [-20;8]
-3F(x) [-3;4] [-6;15]
2f(x) -1 [-3;4] [-11;3]
│f(x) │ [-3;4] [0;5]
f 2(x) [-3;4] [0;25]
D(f) 			E(f) f(x-3)		 [0;7] 			 [-5;2] f(x /4)		 [-12;16] 			[-5;2] f(x)+1		[-3;4] 			[-4;3] 4f(x)		[-3;4] 			[-20;8] -3F(x)		[-3;4] 			[-6;15]

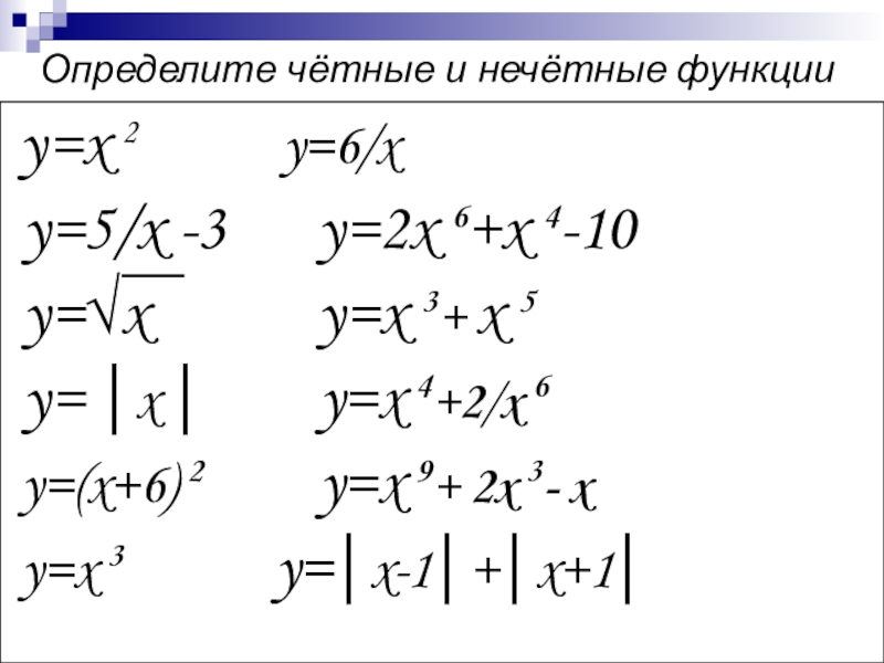
Слайд 4Определите чётные и нечётные функции
y=x 2 y=6/x
y=5/x -3 y=2x 6+x

4-10
y=√x y=x 3+ x 5
y= │x │ y=x 4+2/x 6
y=(x+6) 2 y=x 9+ 2x 3- x
y=x 3 y=│x-1│+│x+1│
Определите чётные и нечётные функции y=x 2				 y=6/x y=5/x -3			y=2x 6+x 4-10 y=√x 				y=x 3+ x 5

Слайд 5 Дана функция:f(x)=(x-1) 2/x
Указать:
a)Область определения функции;
б)Исследовать функцию на чётность и нечётность;
в)Найти

точки пересечения графика функции с осью ox ,осью oy
г)Объяснить почему эта функция не является периодической
Дана функция:f(x)=(x-1) 2/xУказать:a)Область определения функции;б)Исследовать функцию на чётность и нечётность;в)Найти точки пересечения графика функции с осью

Слайд 6Построить график функции: f(x) = │√ 2│x │+2

-2│-4

Указать свойства функции.
Решить уравнение f(x)=a
для всех значений параметра a

Построить график функции:  	    f(x) = │√ 2│x │+2 -2│-4	Указать свойства функции.Решить уравнение

Что такое shareslide.ru?

Это сайт презентаций, где можно хранить и обмениваться своими презентациями, докладами, проектами, шаблонами в формате PowerPoint с другими пользователями. Мы помогаем школьникам, студентам, учителям, преподавателям хранить и обмениваться учебными материалами.


Для правообладателей

Яндекс.Метрика

Обратная связь

Email: Нажмите что бы посмотреть