Презентация, доклад к уроку по алгебре и началам анализа на тему Равносильность уравнений на множествах (11 класс)

Пусть даны два уравнения: f(x) = g(x) и p(x) =h(x) - и пусть дано некоторое множество М значений неизвестного х.Если любой корень первого уравнения, принадлежащий множеству М, является корнем второго уравнения, а любой корень второго уравнения,

Слайд 1«Равносильность уравнений на множествах» урок в 11 классе по алгебре и

началам анализа

МБОУ СОШ №5 г.Орла
Учитель: Кленина Маргарита Егоровна

«Равносильность уравнений на множествах»  урок в 11 классе по  алгебре и началам анализаМБОУ СОШ №5

Слайд 2Пусть даны два уравнения: f(x) = g(x) и p(x) =h(x) -

и пусть дано некоторое множество М значений неизвестного х.
Если любой корень первого уравнения, принадлежащий множеству М, является корнем второго уравнения, а любой корень второго уравнения, принадлежащий множеству М, является корнем первого уравнения, то такие два уравнения называют равносильными на множестве М.

Равносильность уравнений на множествах.

Замену одного уравнения другим уравнением, равносильным ему на множестве М, называют равносильным переходом на множестве М от одного уравнения к другому.

Пусть даны два уравнения: f(x) = g(x) и p(x) =h(x) - и пусть дано некоторое множество М

Слайд 3Какими условиями задаётся множество М, на котором уравнения равносильны (a>0, a≠1)

Какими условиями задаётся множество М, на котором уравнения равносильны (a>0, a≠1)

Слайд 4Часть 1.

Часть 1.

Слайд 5Часть 2.

Часть 2.

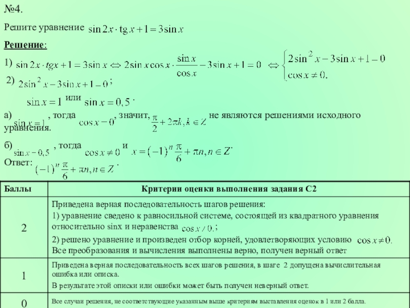
Слайд 7 №5.

№5.

Что такое shareslide.ru?

Это сайт презентаций, где можно хранить и обмениваться своими презентациями, докладами, проектами, шаблонами в формате PowerPoint с другими пользователями. Мы помогаем школьникам, студентам, учителям, преподавателям хранить и обмениваться учебными материалами.


Для правообладателей

Яндекс.Метрика

Обратная связь

Email: Нажмите что бы посмотреть