Презентация, доклад на тему Открытый урок в 7 классе. Функция. Графики. Исследование функции

Тема урока: Функция. Графики. Исследование функции.Цель урока: Проверить усвоение изученного материала, обобщить, систематизировать полученные знания по теории, построение и взаимное расположение графиков прямой пропорциональности и линейной функции; усвоение свойств функции и выполнения преобразований графика функции, содержащей

Слайд 1МБОУ “ СРЕДНЯЯ ОБЩЕОБРАЗОВАТЕЛЬНАЯ ШКОЛА №17 С УГЛУБЛЕННЫМ ИЗУЧЕНИЕМ МУЗЫКИ

И ИЗО”

ТЕМА: ФУНКЦИЯ. ГРАФИКИ. ИССЛЕДОВАНИЕ ФУНКЦИИ.
КЛАСС: 7
ПРЕДМЕТ: МАТЕМАТИКА
ШКОЛА № 17
АВТОР СОСТАВИТЕЛЬ: УЧИТЕЛЬ МАТЕМАТИКИ ВЫСШЕЙ
КВАЛИФИКАЦИОННОЙ КАТЕГОРИИ
ГОЛЫШЕВА ЛЮДМИЛА МИХАЙЛОВНА
 
 
 
АДРЕС ШКОЛЫ: 659321 Г. БИЙСК, УЛ. СОВЕТСКАЯ, 212
(8-3854 36-22-62)
(8-3854 36-22-63
Г. БИЙСК
2018 

МБОУ “ СРЕДНЯЯ ОБЩЕОБРАЗОВАТЕЛЬНАЯ ШКОЛА  №17 С УГЛУБЛЕННЫМ ИЗУЧЕНИЕМ МУЗЫКИ И ИЗО” ТЕМА: ФУНКЦИЯ.  ГРАФИКИ.

Слайд 2Тема урока: Функция. Графики. Исследование функции.
Цель урока: Проверить усвоение изученного материала,

обобщить, систематизировать полученные знания по теории, построение и взаимное расположение графиков прямой пропорциональности и линейной функции; усвоение свойств функции и выполнения преобразований графика функции, содержащей модуль; решение уравнений, содержащих модуль и параметр.
Тема урока: Функция. Графики. Исследование функции.Цель урока: Проверить усвоение изученного материала, обобщить, систематизировать полученные знания по теории,

Слайд 31. Организационный момент. Домашнее задание: № 381, 384, 1232 (а), 1206

(а). 2. Опрос: 1) дать определение функции; 2) дать определение графика функции; 3) области определения функции; 4) области определения функции по данной формуле
1. Организационный момент. Домашнее задание: № 381, 384, 1232 (а), 1206 (а).  2. Опрос: 1) дать

Слайд 4Тест







Критерии оценки: 3 задания - «3»;

4 задания - «4»;
6 заданий - «5».
ТестКритерии оценки: 3 задания - «3»;		      4 задания - «4»;

Слайд 5Проверка решений учащихся, работающих на доске:

Проверка решений учащихся, работающих на доске:

Слайд 6После выполнения задания учитель показывает соответствие











и раздаёт таблицы:



Контрольное слово - флюэнта
3.

Сейчас, ребята, вы проведете исследование функции, и записав верно ответы, вы узнаете как Исаак Ньютон называл функцию. Функция задана графически.





1. О.О.Ф.
2. О.З.Ф.
3. с Оx:
4. с Оy:
5. у>0;
6. y<0;
7. y=3.





После выполнения задания учитель показывает соответствиеи раздаёт таблицы:Контрольное слово - флюэнта3. Сейчас, ребята, вы проведете исследование функции,

Слайд 7Краткая справка
Ньютон (Newton) Исаак (4.1.1643, Вулсторп, около Граптема, - 31.3.1727, Кенсингтон),

английский физик и математик, создавший теоретические основы механики и астрономии, открывший закон всемирного тяготения, разработавший дифференциальное и интегральное исчисления, изобретатель зеркального телескопа и автор важнейших экспериментальных работ по оптике.

Краткая справкаНьютон (Newton) Исаак (4.1.1643, Вулсторп, около Граптема, - 31.3.1727, Кенсингтон), английский физик и математик, создавший теоретические

Слайд 84. А теперь мы выполним следующие задания (работа по рядам): 1) задать

функцию; 2) построить график.
4. А теперь мы выполним следующие задания (работа по рядам): 1) задать функцию; 2) построить график.

Слайд 92. Решает учитель
Графический способ.
Графиком функции у=⏐х⏐ являются биссектрисы координатных углов I

и II четверти, а для графика у=⏐х-2⏐ выполняем движение графика вдоль оси Ох вправо на 2 единицы.









Ответ: (-1;3)

5. Как могут располагаться графики линейных функций на координатной плоскости? (пересекаться, быть параллельными, совпадать). Какое условие мы должны проверить? (Пересекаются, если коэффициенты при х различны (условие коэффициента); параллельны, если коэффициенты при х одинаковы (условие коэффициента)). А как можно выяснить взаимное расположение графиков таких функций: у=|х-2| и у=2х+5? Какими способами? (1. Аналитический (алгебраический, составив уравнение); 2. Графический.)

2. Решает учительГрафический способ.Графиком функции у=⏐х⏐ являются биссектрисы координатных углов I и II четверти, а для графика

Слайд 10









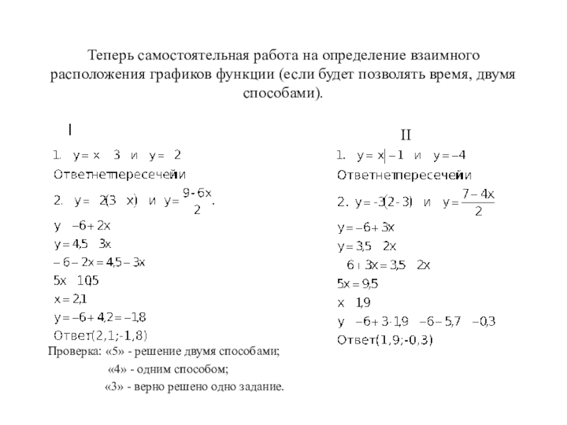
Проверка: «5» - решение двумя способами;
«4» - одним способом;

«3» - верно решено одно задание.

Теперь самостоятельная работа на определение взаимного расположения графиков функции (если будет позволять время, двумя способами).

II

Проверка: «5» - решение двумя способами;		 «4» - одним способом; 		«3» - верно решено одно задание.Теперь

Слайд 11Итоги урока
Мы повторили теоретический материал.
Выявили пробелы в знаниях.
Отработали построения графиков и

провели исследования функции по свойствам, которые мы будем расширять, изучая новые функции до 11 класса включительно.
Спасибо за урок!
Итоги урокаМы повторили теоретический материал.Выявили пробелы в знаниях.Отработали построения графиков и провели исследования функции по свойствам, которые

Слайд 12Мониторинг качества (результаты ЕГЭ 2003)

Мониторинг качества (результаты ЕГЭ 2003)

Что такое shareslide.ru?

Это сайт презентаций, где можно хранить и обмениваться своими презентациями, докладами, проектами, шаблонами в формате PowerPoint с другими пользователями. Мы помогаем школьникам, студентам, учителям, преподавателям хранить и обмениваться учебными материалами.


Для правообладателей

Яндекс.Метрика

Обратная связь

Email: Нажмите что бы посмотреть