Презентация, доклад на тему Обобщающее повторение по теме: Применение производной к исследованию функций

Содержание

«Знание, добытое без личного усилия, без личного напряжения, - знание мёртвое. Только пропущенное через собственную голову становится твоим достоянием»

Слайд 1Филиал КОУ Ханты-Мансийского автономного округа – Югры «Специальная учебно – воспитательная

школа №1» в ИК-15
г. Нижневартовска


Обобщающее повторение по теме:«Применение производной
к исследованию функций»

Габитова Зиля Фаритовна
учитель I квалификационной
категории

Филиал КОУ Ханты-Мансийского автономного округа – Югры «Специальная учебно – воспитательная школа №1» в ИК-15 г. Нижневартовска

Слайд 2
«Знание, добытое без личного усилия,
без личного напряжения, - знание

мёртвое. Только пропущенное через собственную
голову становится твоим достоянием»

Профессор Нойгауз
«Знание, добытое без личного усилия, без личного напряжения, - знание мёртвое. Только пропущенное через собственную голову

Слайд 3

Цели урока:
Образовательные:
повторить и обобщить знания учащихся по теме “Применение

производной”, систематизировать способы деятельности учащихся по применению производной к исследованию функций.
Развивающие:
развивать способности применять теоретические знания на практике, развивать логическое мышление, память, внимание, развивать навыки самоконтроля.
Воспитательные:
воспитывать ответственное отношение к изучению математики, трудолюбие, взаимопомощь, волю и настойчивость в достижении поставленной цели.
Цели урока:Образовательные: повторить и обобщить знания учащихся по теме “Применение производной”, систематизировать способы деятельности учащихся по

Слайд 4Повторение.
Правила дифференцирования

Повторение.Правила дифференцирования

Слайд 5 1. У=х2-4х+2
у/=(х2-4х+2)/= (х2)/+(-4х+2)/=2х-4


2.

У=х(2х+3)
У/=(х(2х+3))/=( х)/ (2х+3) + х(2х+3)/ =
=1(2х+3) +2х =2х+2х+3=4х+3

3. у=5х4
у/=5(х4)/=5*4х3=20х3

4.

1. У=х2-4х+2 у/=(х2-4х+2)/= (х2)/+(-4х+2)/=2х-42. У=х(2х+3)У/=(х(2х+3))/=( х)/ (2х+3) + х(2х+3)/ ==1(2х+3)

Слайд 6Монотонность функций
1) Если f′(x) > 0 внутри промежутка I, то функция


f возрастает на этом промежутке.
2) Если f′(x) < 0 внутри промежутка I, то функция
f убывает на этом промежутке.
3) Если f′(x) = 0 внутри промежутка I, то функция
f постоянна на этом промежутке.

Примеры:

1о f(x) = 3x3 + 4x
f ′(x) = 9x2 + 4 > 0  f(x) возрастает при хR

2о f(x) = – 2x5 – 6x
f ′(x) = – 10x4 – 6 < 0  f(x) убывает при хR

3о f(x) = 12π
f ′(x) = 0  f(x) постоянна при хR

Монотонность функций1) Если f′(x) > 0 внутри промежутка I, то функция   f возрастает на этом

Слайд 7Алгоритм исследования
функции на монотонность
1о Дифференцируем функцию: f′(x).
2о Находим

критические точки из уравнения: f′(x) = 0.
3о Решаем неравенства: f′(x) > 0 и f′(x) < 0.
4о Полученные данные изображаем на схеме:

5o a) Промежутки возрастания: (– ∞; х1]; [x2; x3].
б) Промежутки убывания: [x1; x2]; [x3; + ∞).

f′(x)

x2

f(x)


+

x

+


x1

x3

Алгоритм исследованияфункции на монотонность1о  Дифференцируем функцию:  f′(x). 2о Находим критические точки из уравнения: f′(x) =

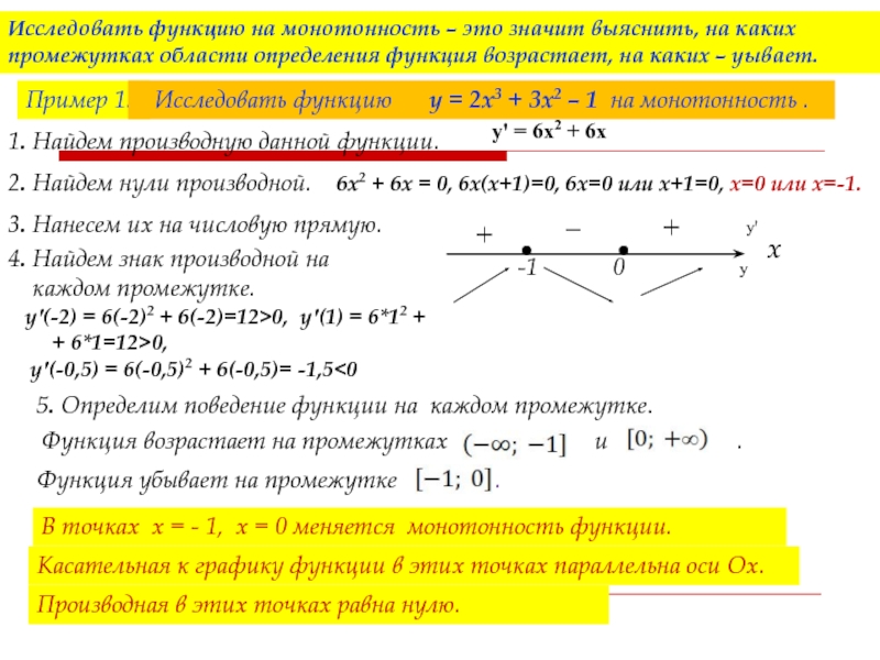
Слайд 8Исследовать функцию на монотонность – это значит выяснить, на каких промежутках

области определения функция возрастает, на каких – уывает.

Пример 1.

Исследовать функцию у = 2х3 + 3х2 – 1 на монотонность .

1. Найдем производную данной функции.

уꞌ = 6х2 + 6х

2. Найдем нули производной.

6х2 + 6х = 0, 6х(х+1)=0, 6х=0 или х+1=0, х=0 или х=-1.

3. Нанесем их на числовую прямую.

х

0

-1

4. Найдем знак производной на
каждом промежутке.
уꞌ(-2) = 6(-2)2 + 6(-2)=12>0, уꞌ(1) = 6*12 +
+ 6*1=12>0,
уꞌ(-0,5) = 6(-0,5)2 + 6(-0,5)= -1,5<0



+


+

5. Определим поведение функции на каждом промежутке.

Функция возрастает на промежутках и .

Функция убывает на промежутке .

уꞌ

у

В точках х = - 1, х = 0 меняется монотонность функции.

Касательная к графику функции в этих точках параллельна оси Ох.

Производная в этих точках равна нулю.

Исследовать функцию на монотонность – это значит выяснить, на каких промежутках области определения функция возрастает, на каких

Слайд 9xo
Максимум функции
Точка хо называется точкой максимума функции f(x), если существует такая

окрестность точки хо, что для всех х ≠ хо из этой окрестности выполняется неравенство f(x)< f(xo).

Если в точке хо производная функции f(x) меняет знак с «+» на «–», то хо – точка максимума функции f(x).

f′(x)

f(x)

+


x

max

f(xо) – максимум функции

xoМаксимум функцииТочка хо называется точкой максимума функции f(x), если существует такая окрестность точки хо, что для всех

Слайд 10f′(x)
xo
Минимум функции
Точка хо называется точкой минимума функции f(x), если существует такая

окрестность точки хо, что для всех х ≠ хо из этой окрестности выполняется неравенство f(x)> f(xo).

Если в точке хо производная функции f(x) меняет знак с «–» на «+», то хо – точка минимума функции f(x).

f(x)


+

x

min

f(xо) – минимум функции

f′(x)xoМинимум функцииТочка хо называется точкой минимума функции f(x), если существует такая окрестность точки хо, что для всех

Слайд 11Алгоритм исследования
функции на экстремумы
1о Дифференцируем функцию: f′(x).
2о Находим

критические точки из уравнения: f′(x) = 0.
3о Решаем неравенства: f′(x) > 0 и f′(x) < 0.
4о Полученные данные изображаем на схеме:

5o a) х1; x3 – точки максимума; x2 – точка минимума.
б) f(x1); f(x3) – максимумы функции;
f(x2) – минимум функции.

f′(x)

x2

f(x)


+

x

+


x1

x3

Алгоритм исследованияфункции на экстремумы1о  Дифференцируем функцию:  f′(x). 2о Находим критические точки из уравнения: f′(x) =

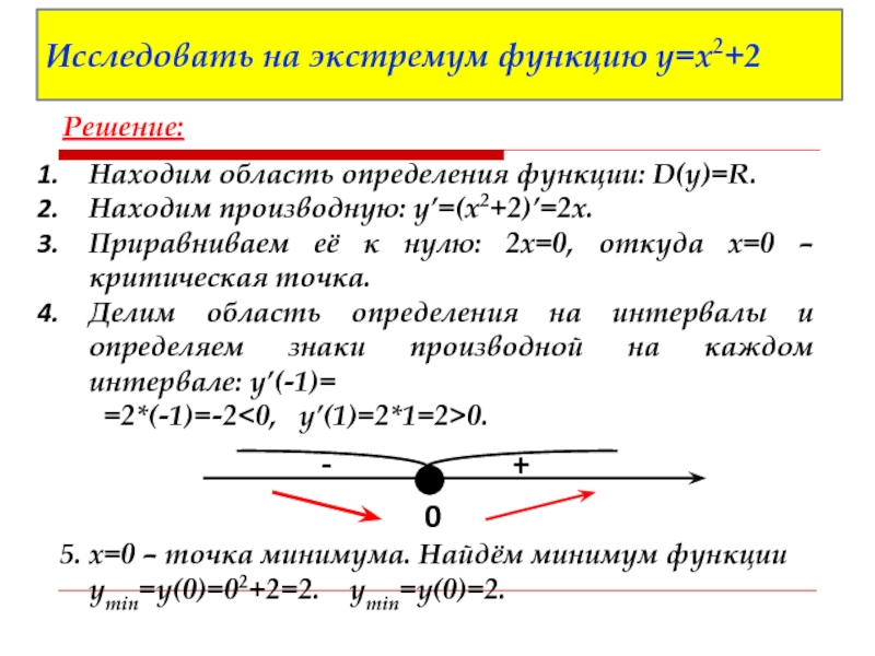
Слайд 12Решение:
Находим область определения функции: D(y)=R.
Находим производную: y’=(x2+2)’=2x.
Приравниваем её к нулю: 2x=0,

откуда x=0 – критическая точка.
Делим область определения на интервалы и определяем знаки производной на каждом интервале: y’(-1)=
=2*(-1)=-2<0, y’(1)=2*1=2>0.



5. x=0 – точка минимума. Найдём минимум функции
ymin=у(0)=02+2=2. ymin=у(0)=2.



Исследовать на экстремум функцию y=x2+2

Решение:Находим область определения функции: D(y)=R.Находим производную: y’=(x2+2)’=2x.Приравниваем её к нулю: 2x=0, откуда x=0 – критическая точка.Делим область

Слайд 13Исследование функции,
построение графика
Находим область определения функции D(f) и множество ее значений

Е(f).
Определяем четность (нечетность), периодичность функции.
Находим точки пересечения с осями координат из условий: (0; f(0)) и f(x)= 0. x01; x02; x03; …
Находим промежутки знакопостоянства, решая неравенства f(x) > 0 и f(x) < 0.
Дифференцируем функцию: f′(x).
Находим критические точки из уравнения:
f′(x) = 0.
Исследование функции,построение графикаНаходим область определения функции D(f) и множество ее значений Е(f).Определяем четность (нечетность), периодичность функции.Находим точки

Слайд 14Исследование функции,
построение графика
f′(x)
x2
f(x)

+
x
+

x1
x3
Решаем неравенства: f′(x) > 0 и f′(x)

0.
Полученные данные изображаем на схеме:

Указываем промежутки монотонности функции
а) промежутки возрастания: (– ∞; х1]; [x2; x3];
б) промежутки убывания: [x1; x2]; [x3; + ∞).

Исследование функции,построение графикаf′(x)x2 f(x)–+x+–x1x3Решаем неравенства: f′(x) > 0 и f′(x) < 0. Полученные данные изображаем на схеме:Указываем

Слайд 15Исследование функции,
построение графика
Определяем точки экстремума и сами экстремумы функции:

a) х1; x3 – точки максимума; x2 – точка минимума.
б) f(x1); f(x3) – максимумы функции;
f(x2) – минимум функции.
Изображаем все полученные данные в системе координат, строим график функции y = f(x).
Исследование функции,построение графика Определяем точки экстремума и сами экстремумы функции:   a) х1; x3 – точки

Слайд 16Образец выполнения работы
Оформление работы учеником.
Решение. а)

;
б)

в) критические точки: - ; 1.
г) по результатам исследования составляем таблицу:

д) строим график функции:

1 3

х

у

-5 -2

3

-7

Образец выполнения работыОформление работы учеником.Решение.  а)

Слайд 17 Список литературы
Алгебра

и начала анализа.10-11 кл. Ш.А.Алимов Москва «Просвещение» 2013.
Повторяем и систематизируем школьный курс алгебры и начал анализа
Крамор В.С. Санкт- Петербург 1995.
Вопросы преподавания алгебры и начал анализа в средней школе: Сб.статей / сост. Е.Г.Глаголева, О.С. Ивашев-Мусатов. – М.: Просвещение, 1980.
Интернет Ресурсы
Список литературы Алгебра и начала анализа.10-11 кл. Ш.А.Алимов Москва

Что такое shareslide.ru?

Это сайт презентаций, где можно хранить и обмениваться своими презентациями, докладами, проектами, шаблонами в формате PowerPoint с другими пользователями. Мы помогаем школьникам, студентам, учителям, преподавателям хранить и обмениваться учебными материалами.


Для правообладателей

Яндекс.Метрика

Обратная связь

Email: Нажмите что бы посмотреть