Презентация, доклад на тему Күрделі функцияның туындысы 10 сынып

Анықтама Айнымалы y - u, y=f(u) айнымалының функциясы болсын.Және айнымалы u - x, u=φ(x) айнымалының функциясы болсын.Яғни күрделі функция берілген:

Слайд 1КҮРДЕЛІ ФУНКЦИЯНЫҢ ТУЫНДЫСЫ
Орындаған: Бимаханов Олжас

КҮРДЕЛІ ФУНКЦИЯНЫҢ ТУЫНДЫСЫ Орындаған: Бимаханов Олжас

Слайд 2Анықтама
Айнымалы y - u, y=f(u) айнымалының функциясы болсын.
Және айнымалы u

- x, u=φ(x) айнымалының функциясы болсын.

Яғни күрделі функция берілген:


Анықтама Айнымалы y - u, y=f(u) айнымалының функциясы болсын.Және айнымалы u - x, u=φ(x) айнымалының функциясы болсын.Яғни

Слайд 3
ТЕОРЕМА
Егер y=f(u), u=φ(x) – өз аргументтерінің дифференцияланған функциялары болса, онда

күрделі функцияның туындысы бар және тәуелсіз айнымалы бойынша аралық аргументтің өз туындысының көбейтілген аралық аргумент бойынша аталмыш функция туындысына тең:


ТЕОРЕМА Егер y=f(u), u=φ(x) – өз аргументтерінің дифференцияланған функциялары болса, онда күрделі функцияның туындысы бар және тәуелсіз

Слайд 4Дәлел:
Х аргументіне нөлге тең емес Δх өсімін берейік, онда u=φ(x),

y=f(u) функциялары Δu и Δy өсімдерін алады.

Δu нөлге тең емес деп болжайық, онда y=f(u) функцияның дифференцияланатын күшіне қарай мынаны аламыз:


өлшемі Δu бағынышты емес.

Дәлел: Х аргументіне нөлге тең емес Δх өсімін берейік, онда u=φ(x), y=f(u) функциялары Δu и Δy өсімдерін

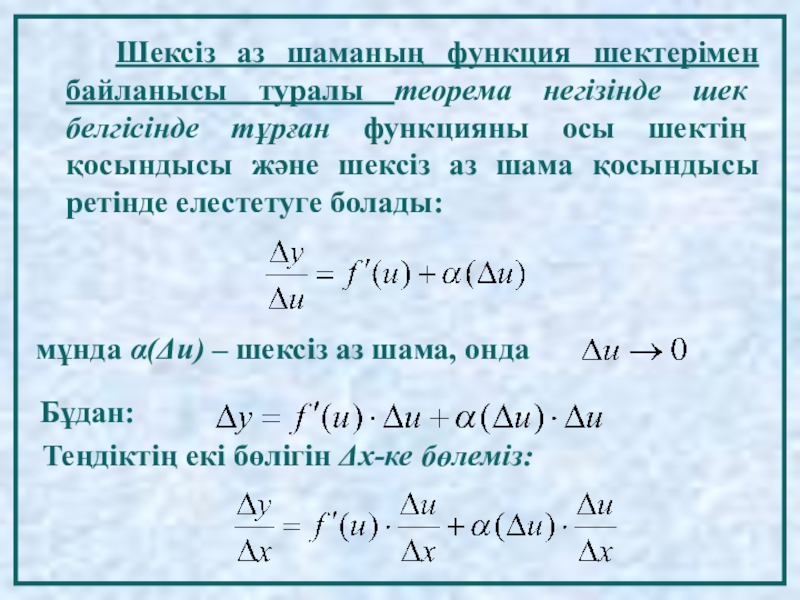
Слайд 5 Шексіз аз шаманың функция шектерімен байланысы туралы теорема негізінде

шек белгісінде тұрған функцияны осы шектің қосындысы және шексіз аз шама қосындысы ретінде елестетуге болады:


Бұдан:

мұнда α(Δu) – шексіз аз шама, онда

Теңдіктің екі бөлігін Δx-ке бөлеміз:

Шексіз аз шаманың функция шектерімен байланысы туралы теорема негізінде шек белгісінде тұрған функцияны осы шектің

Слайд 6 u=φ(x) функция шарты бойынша дифференцияланғандықтан, ол x нүктесінде үздіксіз.

Бұдан

мынау шығады:

және

Соңғы теңдікте мына шекке көшеміз



u=φ(x) функция шарты бойынша дифференцияланғандықтан, ол x нүктесінде үздіксіз.Бұдан мынау шығады:жәнеСоңғы теңдікте мына шекке көшеміз

Слайд 7Күрделі функцияны дифференциялау ережесін басқаша жазуға болады:

немесе


Күрделі функцияны дифференциялау ережесін басқаша жазуға болады:немесе

Слайд 8Мысалдар.
1
Күрделі функцияның туындыларын табу:


Мысалдар. 1Күрделі функцияның туындыларын табу:

Слайд 9Шешім:

Шешім:

Слайд 11Шешім:

Шешім:

Что такое shareslide.ru?

Это сайт презентаций, где можно хранить и обмениваться своими презентациями, докладами, проектами, шаблонами в формате PowerPoint с другими пользователями. Мы помогаем школьникам, студентам, учителям, преподавателям хранить и обмениваться учебными материалами.


Для правообладателей

Яндекс.Метрика

Обратная связь

Email: Нажмите что бы посмотреть