Презентация, доклад на тему Көпмүшелерді көбейту математикадан көрме (7 сынып)

Содержание

Қазақстан Республикасының білім және ғылым министрлігі №25 Г.Титов атындағы жалпы орта мектепСабақтың тақырыбы:Көпмүшелерді көбейту Сыныбы: 7“а“ Пән мұғалімі:Есенгелдиева К.

Слайд 1Көпмүшелерді көбейту
Сабақтың мақсаты:
Көпмүшелерді қосу және азайтуды қайталау,көпмүшелерді көбейтуді мысалдар келтіре отырып

түсіндіру.
Есептерді дұрыс шығартып,пәнге деген қызығушылығын арттыру.
Оқушылардың ойлау қабілетін жетілдіру, оларды шыдамдылыққа, жауапкершілікке, өз бетінше еңбектенуге тәрбиелеу.


Көпмүшелерді көбейтуСабақтың мақсаты:Көпмүшелерді қосу және азайтуды қайталау,көпмүшелерді көбейтуді мысалдар келтіре отырып түсіндіру.Есептерді дұрыс шығартып,пәнге деген қызығушылығын арттыру.Оқушылардың

Слайд 2Қазақстан Республикасының білім және ғылым министрлігі №25 Г.Титов атындағы жалпы орта мектеп


Сабақтың

тақырыбы:
Көпмүшелерді көбейту



Сыныбы: 7“а“
Пән мұғалімі:Есенгелдиева К.
Қазақстан Республикасының білім және ғылым министрлігі №25 Г.Титов атындағы жалпы орта мектепСабақтың тақырыбы:Көпмүшелерді көбейту   Сыныбы:

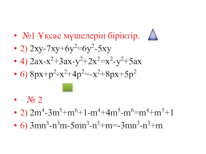
Слайд 3 №1 Ұқсас мүшелерін біріктір.
2) 2ху-7ху+6у2=6y2-5xy
4) 2ах-х2+3ах-у2+2х2=x2-y2+5ax
6) 8рх+р2-х2+4р2=-x2+8px+5p2

№ 2
2)

2m4-3m5+m6+1-m4+4m5-m6=m4+m5+1
6) 3mn3-n3m-5mn3-n3+m=-3mn3-n3+m




№1 Ұқсас мүшелерін біріктір.2) 2ху-7ху+6у2=6y2-5xy4) 2ах-х2+3ах-у2+2х2=x2-y2+5ax6) 8рх+р2-х2+4р2=-x2+8px+5p2  № 22) 2m4-3m5+m6+1-m4+4m5-m6=m4+m5+16) 3mn3-n3m-5mn3-n3+m=-3mn3-n3+m

Слайд 4№191 Көпмүшенің мәнін тап

1) 6а5-3а2+7-2а5-4а5+4а2, мұндағы а=-5
6а5-3а2+7-2а5-4а5+4а2 =а2+7=│а= -5│=

(-5)2+7= 25+7=32

2) 5х2у-ху2-4х2у+ху2-ху+7, мұндағы х=-1, у=2
5х2у-ху2-4х2у+ху2-ху+7 =х2у-ху+7=│х -1, у=2│=
(-1)2 ·2-(-1)·2+7= 2+2+7= 11
№191 Көпмүшенің мәнін тап 1)  6а5-3а2+7-2а5-4а5+4а2, мұндағы а=-56а5-3а2+7-2а5-4а5+4а2 =а2+7=│а= -5│= (-5)2+7= 25+7=322) 5х2у-ху2-4х2у+ху2-ху+7, мұндағы  х=-1,

Слайд 5Миға шабуыл
1) Бірмүше дегеніміз не?
(Сандардан, айнымалылардан және дәрежелерінен көбейту амалы арқылы

құрастырылған өрнекті айтамыз).
2) Көпмүше дегеніміз не?
(Бірмүшелердің қосындысын көпмүше деп атаймыз).
3) Көпмүшенің ұқсас мүшелері деп нені айтамыз?
(Бірдей немесе коэффиценттері ғана өзгеше бірмүшелерді ұқсас мүшелер деп атаймыз).
4) Көпмүшенің дәрежесі дегеніміз не?
(Көпмүшенің дәрежесі деп құрамындағы бірмүше дәрежесінің ең үлкенін айтамыз).

Миға шабуыл1) Бірмүше дегеніміз не?(Сандардан, айнымалылардан және дәрежелерінен көбейту амалы арқылы құрастырылған өрнекті айтамыз).2) Көпмүше дегеніміз не?(Бірмүшелердің

Слайд 6
6х2у3(-2х3+х4у5 – 2у4)
(а+в)(х-с)
(2х+1)(х-3)
(2а+3в)(2а-5в)
(х+7)(х-2)
(8х2-3ху)(3х2+4х2)
(5а-в)(4а-2в)
(6у-4с)(2+3с)
(4а2+1)(-а3+5)
4у3(а2-3а+5а3)
(х-2)(х+3)+(х-3)(х+4)
(3п-1)(пу+1-9п2у)
(а-8)(а3+а2у-5у3)
Көпмүшелерді көбейтуді орындаңдар

6х2у3(-2х3+х4у5 – 2у4)(а+в)(х-с)(2х+1)(х-3)(2а+3в)(2а-5в)(х+7)(х-2)(8х2-3ху)(3х2+4х2)(5а-в)(4а-2в)(6у-4с)(2+3с)(4а2+1)(-а3+5)4у3(а2-3а+5а3)(х-2)(х+3)+(х-3)(х+4)(3п-1)(пу+1-9п2у)(а-8)(а3+а2у-5у3)Көпмүшелерді көбейтуді орындаңдар

Слайд 7 Көпмүшелерді көбейтуді орында
3а3-5а2в+7ав2 және 6ав2+4в3
(3а3-5а2в+7ав2)(6ав2+4в3)=
6х2-2хжәне 3х2-2х
(6х2-2х)(3х2-2х) =
(5а-3в)(-4ав+2а) =

Көпмүшелерді көбейтуді орында3а3-5а2в+7ав2 және 6ав2+4в3(3а3-5а2в+7ав2)(6ав2+4в3)=6х2-2хжәне 3х2-2х(6х2-2х)(3х2-2х) =(5а-3в)(-4ав+2а) =

Слайд 8Кітаппен жұмыс
№185 Өрнектің қосындысын табыңдар:

1) 5х

және 3х+7; 2) 8а және 1-3а;
3) –у және у-1; 4) -5m және –m-n;
5) 2х-3у және -у-х; 6) 1,5а2+2в2 және 2а2-в2

Кітаппен жұмыс     №185 Өрнектің қосындысын табыңдар:1) 5х және 3х+7;

Слайд 9 Қосуды орындаңдар.
№ 186
1) 8у+(3х+5у)=


2) (4а+2)+(-а-1)=
3) 0,4в+(1,2в-0,1) =
4) (15х+2у)+(4х-3у)=
5) (4р2q-3pq2)+(-p2q+2pq2)=
6) (3х3-4х+5)+(х3-4х-3)=


Қосуды орындаңдар.№ 186 1) 8у+(3х+5у)=

Слайд 10Көпмүшелердің айырмасын табыңдар
1) 3а -(7+2а)=

2) (5в2-9) -(4в2-в+5)=
3) (4х+2) -(х+1)=
4) (3m2+m)- (1-m+3m2)
5)(2а-3в) -( –в-а)=
6) (а2+а+1) -(а2-а+1)=

Көпмүшелердің айырмасын табыңдар1) 3а -(7+2а)=      2) (5в2-9) -(4в2-в+5)=  3) (4х+2) -(х+1)=

Слайд 11Көпмүшені стандарт түрге келтіріңдер:
№192
1) 3аа4+3аа3-5а2а3-5а2а;
2) 5а·2в2-5а·3ав-а2в+6ав2
3) 3х·4у2-0,8у·4у2-2ху·3у+у·3у2-1;
4) 2m2n3-mn3-m4-m2n3+mn3+2m4

Көпмүшені стандарт түрге келтіріңдер:№1921) 3аа4+3аа3-5а2а3-5а2а;2) 5а·2в2-5а·3ав-а2в+6ав23) 3х·4у2-0,8у·4у2-2ху·3у+у·3у2-1;4) 2m2n3-mn3-m4-m2n3+mn3+2m4

Слайд 12Семантикалық карта 1-деңгей

Семантикалық карта  1-деңгей

Слайд 132-деңгей

2-деңгей

Слайд 143-деңгей

3-деңгей

Слайд 15Тест жауаптары
1-нұсқа

2-нұсқа
1) Д 1) С
2) А 2) Д
3) В 3) А
4) В 4) С
5) С 5) В
Тест жауаптары1-нұсқа

Слайд 16Үйге тапсырма

№№№189

№№

№262


№258

№260

Үйге тапсырма          №№№189

Что такое shareslide.ru?

Это сайт презентаций, где можно хранить и обмениваться своими презентациями, докладами, проектами, шаблонами в формате PowerPoint с другими пользователями. Мы помогаем школьникам, студентам, учителям, преподавателям хранить и обмениваться учебными материалами.


Для правообладателей

Яндекс.Метрика

Обратная связь

Email: Нажмите что бы посмотреть