Презентация, доклад на тему Касательная к графику функции 11 класс

Касательная – это прямая, проходящая через точку кривой и совпадающая с ней в этой точке с точностью до первого порядка (рис.).Другое определение: это предельное положение секущей при Δx→0.Пояснение: Возьмем прямую, пересекающую кривую в двух точках: А и b (см.рисунок). Это секущая.

Слайд 111 класс
Учитель :Кусова Л.И.
МКОУ СОШ с. Заманкул
Тема: Касательная к графику функции  

11 классУчитель :Кусова Л.И.МКОУ СОШ с. Заманкул   Тема: Касательная к графику функции  

Слайд 2
Касательная – это прямая, проходящая через точку кривой и совпадающая с ней

в этой точке с точностью до первого порядка (рис.).
Другое определение: это предельное положение секущей при Δx→0.
Пояснение: Возьмем прямую, пересекающую кривую в двух точках: А и b (см.рисунок). Это секущая. Будем поворачивать ее по часовой стрелке до тех пор, пока она не обретет только одну общую точку с кривой. Так мы получим касательную.
  

Касательная – это прямая, проходящая через точку кривой и совпадающая с ней в этой точке с точностью до

Слайд 3Строгое определение касательной:
Касательная к графику функции f, дифференцируемой в точке xо, - это

прямая, проходящая через точку (xо; f(xо)) и имеющая угловой коэффициент f ′(xо). 
Угловой коэффициент имеет прямая вида y = kx + b.  Коэффициент k и является угловым коэффициентом этой прямой.
Угловой коэффициент равен тангенсу острого угла, образуемого этой прямой с осью абсцисс:
  k = tg α

Строгое определение касательной: Касательная к графику функции f, дифференцируемой в точке xо, - это прямая, проходящая через точку (xо; f(xо))

Слайд 4 Здесь угол α – это угол между прямой y = kx + b и положительным

(то есть против часовой стрелки) направлением оси абсцисс. Он называется углом наклона прямой (рис.1 и 2).
Здесь угол α – это угол между прямой y = kx + b и положительным (то есть против часовой

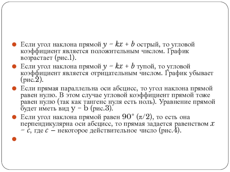
Слайд 5Если угол наклона прямой y = kx + b острый, то угловой коэффициент является положительным

числом. График возрастает (рис.1).
Если угол наклона прямой y = kx + b тупой, то угловой коэффициент является отрицательным числом. График убывает (рис.2).
Если прямая параллельна оси абсцисс, то угол наклона прямой равен нулю. В этом случае угловой коэффициент прямой тоже равен нулю (так как тангенс нуля есть ноль). Уравнение прямой будет иметь вид y = b (рис.3).
Если угол наклона прямой равен 90º (π/2), то есть она перпендикулярна оси абсцисс, то прямая задается равенством x = c, где c – некоторое действительное число (рис.4).
 

Если угол наклона прямой y = kx + b острый, то угловой коэффициент является положительным числом. График возрастает (рис.1).Если угол наклона

Слайд 6 Уравнение касательной к графику функции y = f(x) в точке xо:  y = f(xо) + f ′(xо) (x – xо)
Алгоритм

нахождения уравнения касательной к графику функции y = f(x):

1. Вычислить f(xо).
2. Вычислить  производные f ′(x) и f ′(xо).
3. Внести найденные числа xо,  f(xо),  f ′(xо) в уравнение касательной и решить его.

Уравнение касательной к

Слайд 7Пример: Найдем уравнение касательной к графику функции f(x) = x3 – 2x2 + 1 в

точке с абсциссой 2.

Решение.
Следуем алгоритму.
1) Точка касания xо равна 2. Вычислим f(xо):
 f(xо) = f(2) = 23 – 2 ∙ 22 + 1 = 8 – 8 + 1 = 1

2) Находим f ′(x). Для этого применяем формулы дифференцирования, изложенные в предыдущем разделе. Согласно этим формулам, х2 = 2х, а х3 = 3х2. Значит:
f ′(x) = 3х2 – 2 ∙ 2х = 3х2 – 4х.
Теперь, используя полученное значение f ′(x), вычислим f ′(xо):
f ′(xо) = f ′(2) = 3 ∙ 22 – 4 ∙ 2 = 12 – 8 = 4.

3) Итак, у нас есть все необходимые данные: xо = 2, f(xо) = 1, f ′(xо) = 4. Подставляем эти числа в уравнение касательной и находим окончательное решение:
у = f(xо) + f ′(xо) (x – xо) = 1 + 4 ∙ (х – 2) = 1 + 4х – 8 = –7 + 4х = 4х – 7.

Ответ: у = 4х – 7.
 

Пример: Найдем уравнение касательной к графику функции f(x) = x3 – 2x2 + 1 в точке с абсциссой 2. Решение.Следуем алгоритму.1)

Что такое shareslide.ru?

Это сайт презентаций, где можно хранить и обмениваться своими презентациями, докладами, проектами, шаблонами в формате PowerPoint с другими пользователями. Мы помогаем школьникам, студентам, учителям, преподавателям хранить и обмениваться учебными материалами.


Для правообладателей

Яндекс.Метрика

Обратная связь

Email: Нажмите что бы посмотреть