Презентация, доклад на тему Готовимся к ОГЭ. Квадратные уравнения. повторение.

Десять способов решения квадратных уравненийРешение квадратных уравнений по формулеРазложение левой части уравнения на множителиТеорема ВиетаПрименение свойств коэффициентов квадратного уравненияРешение квадратных уравнений способом «переброски» старшего коэффициентаМетод выделения полного квадратаГрафический способ решения квадратных уравненийРешение квадратных уравнений с помощью

Слайд 1Готовимся к ОГЭ. Квадратные уравнения. Повторим?

Готовимся к ОГЭ. Квадратные уравнения. Повторим?

Слайд 2Десять способов решения квадратных уравнений
Решение квадратных уравнений по формуле
Разложение левой части

уравнения на множители
Теорема Виета
Применение свойств коэффициентов квадратного уравнения
Решение квадратных уравнений способом «переброски» старшего коэффициента
Метод выделения полного квадрата
Графический способ решения квадратных уравнений
Решение квадратных уравнений с помощью циркуля и линейки
Решение квадратных уравнений с помощью номограммы
Геометрический способ решения квадратных уравнений
Десять способов решения квадратных уравненийРешение квадратных уравнений по формулеРазложение левой части уравнения на множителиТеорема ВиетаПрименение свойств коэффициентов

Слайд 3Решение квадратных уравнений по формуле

Решение квадратных уравнений по формуле

Слайд 4Разложение левой части уравнения на множители
Этим способом квадратные уравнения решаются уже

учениками седьмого класса после того как они научатся раскладывать на множители способом группировки.

Пример: х 2 + 10х – 24 = 0
Разложим левую часть уравнения на множители:
х2 + 10х – 24 = х2 + 12х – 2х – 24 = х(х + 12) – 2(х + 12) =
= (х + 12)(х – 2);
(х + 12)(х – 2) = 0;
х + 12 = 0 или х – 2 = 0;
х1 = -12 х2 = 2 ;
Числа – 12 и 2 являются корнями данного уравнения.
Ответ: х1 = -12 ; х2 = 2.
Разложение левой части уравнения на множители		Этим способом квадратные уравнения решаются уже учениками седьмого класса после того как

Слайд 5Теорема Виета
Познакомили поэта с теоремою Виета
Оба корня он сложил, минус p

он получил.
А корней произведенье дает q из уравнения.

Корни приведенного квадратного уравнения
x2 + px + q = 0.
удовлетворяют теореме Виета, которая имеет вид
х1x2 = q
x1+x2 = -p


Теорема ВиетаПознакомили поэта с теоремою ВиетаОба корня он сложил, минус p он получил.А корней произведенье дает q

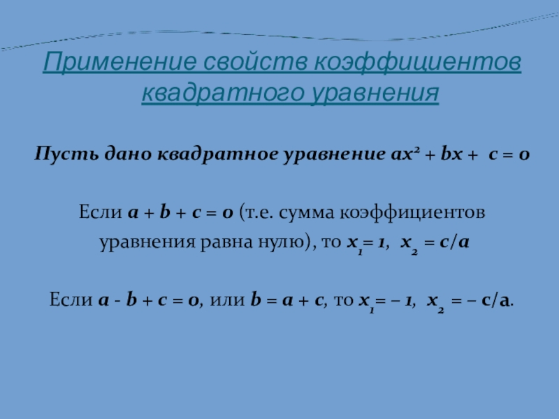
Слайд 6Применение свойств коэффициентов квадратного уравнения

Пусть дано квадратное уравнение ах2 + bх

+ с = 0

Если а + b + с = 0 (т.е. сумма коэффициентов
уравнения равна нулю), то х1= 1, х2 = c/а

Если а - b + с = 0, или b = а + с, то х1= – 1, х2 = – с/а.

Применение свойств коэффициентов квадратного уравненияПусть дано квадратное уравнение ах2 + bх + с = 0Если а +

Слайд 7Метод выделения полного квадрата
х2 + 6х – 7 = 0
Выделим в

левой части полный квадрат. Для этого запишем выражение х2 + 6х в следующем виде:
х2 + 6х = х2 + 2· х ·3
В полученном выражении первое слагаемое – квадрат числа х, а второе – удвоенное произведение х на 3, поэтому чтобы получить полный квадрат, нужно прибавить 32, так как
х2 + 2· х ·3 + 32 = (х + 3)2
Преобразуем теперь левую часть уравнения х2 + 6х – 7 = 0, прибавляя к ней и вычитая 32, имеем:
х2 + 6х – 7 = х2 + 2· х ·3 + 32 – 32 – 7 =
= (х + 3)2 – 9 – 7 = (х + 3)2 – 16
Таким образом, данное уравнение можно записать так:
(х + 3)2 –16 = 0, т.е. (х + 3)2 = 16.
Следовательно, х + 3 - 4 = 0 или х + 3 + 4 = 0
х1 = 1 х2 = -7
Ответ: -7; 1.

Метод выделения полного квадрата		х2 + 6х – 7 = 0	Выделим в левой части полный квадрат. Для этого

Слайд 8Графический способ решения квадратных уравнений
Решим графически уравнение ах2 + bx +с

= 0
Постоим графики функций y = ax2 и y = - bx - c в одной системе координат


х1 и х2 – корни уравнения ах2 + bx +с = 0
Графический способ решения квадратных уравнений	Решим графически уравнение ах2 + bx +с = 0	Постоим графики функций y =

Что такое shareslide.ru?

Это сайт презентаций, где можно хранить и обмениваться своими презентациями, докладами, проектами, шаблонами в формате PowerPoint с другими пользователями. Мы помогаем школьникам, студентам, учителям, преподавателям хранить и обмениваться учебными материалами.


Для правообладателей

Яндекс.Метрика

Обратная связь

Email: Нажмите что бы посмотреть