Презентация, доклад на тему Экономические задачи в ЕГЭ

Содержание

Виды задач экономического содержанияБанки, вклады, кредитыЗадачи на оптимальный выбор

Слайд 1 «Экономические» задачи в ЕГЭ.

Выполнила учитель математики МБОУ «СОШ №13» Ершова Н.В.
«Экономические» задачи  в ЕГЭ.

Слайд 2Виды задач экономического содержания
Банки, вклады, кредиты
Задачи на оптимальный выбор

Виды задач экономического содержанияБанки, вклады, кредитыЗадачи на оптимальный выбор

Слайд 4Понятие процента
Процент- происходит от латинского «pro centum», что означает «за сотню»

или «со ста».
Понятие процентаПроцент- происходит от латинского «pro centum», что означает «за сотню» или «со ста».

Слайд 5Формула увеличения числа на
заданный процент :
А2 = А1 + А1

* P / 100.

или

A2 = A1 * (1 + P / 100 )

Формула увеличения числа на заданный процент :А2 = А1 + А1 * P / 100.илиA2 = A1

Слайд 6Пример 1.
Банковский кредит 10 000 рублей под 5 процентов. Общая сумма

долга составит:

А2 = 10000 * ( 1 + 5 / 100 ) = =10000 * 1.05 = 10 500

Пример 1.Банковский кредит 10 000 рублей под 5 процентов. Общая сумма долга составит:  А2 = 10000

Слайд 7Простые проценты
Простые проценты — это метод расчета процентов, при котором начисления происходят

на первоначальную сумму вклада (долга).
Простыми процентами можно считать вклад (долг) только в том случае, если происходит однократная выплата процентов и всей суммы вклада(долга) одновременно, при этом полностью отсутствует возможность досрочной частичной или полной выплаты вклада (долга) и/или полностью отсутствует возможность пролонгации вклада(долга).

Простые процентыПростые проценты — это метод расчета процентов, при котором начисления происходят на первоначальную сумму вклада (долга).Простыми процентами

Слайд 8Сложные проценты
Сложные проценты — это такой вариант, при котором происходит капитализация

процентов, т.е. их причисление к сумме вклада и последующий расчет дохода не от первоначальной, а от накопленной суммы вклада. База для начисления процентов является переменной.
Капитализация происходит не постоянно, а с некоторой периодичностью. Как правило, периоды равны месяцу, кварталу или году.

Сложные процентыСложные проценты — это такой вариант, при котором происходит капитализация процентов, т.е. их причисление к сумме

Слайд 9Задача 1.
1 января 2015 года Сергей Иванович взял в банке 1,1

млн. рублей в кредит. Схема выплаты следующая – 1 числа каждого следующего месяца банк начисляет 2 процента на оставшуюся сумму долга (то есть увеличивает долг на 2%), затем Сергей Иванович переводит в банк платеж. На какое минимальное количество месяцев Сергей Иванович может взять кредит, чтобы ежемесячные выплаты были не более 220 тыс. рублей?

Ответ: 6

Задача 1.1 января 2015 года Сергей Иванович взял в банке 1,1 млн. рублей в кредит. Схема выплаты

Слайд 10Задача 2.
31 декабря 2014 года Дмитрий взял в банке 4 290 000 рублей

в кредит под 14,5% годовых. Схема выплаты кредита следующая – 31 декабря каждого следующего года банк начисляет проценты на оставшуюся сумму долга (то есть увеличивает долг на 14,5%), затем Дмитрий переводит в банк Х рублей. Какой должна быть сумма Х, чтобы Дмитрий выплатил долг двумя равными платежами (т.е. за два года)?
Задача 2. 31 декабря 2014 года Дмитрий взял в банке 4 290 000 рублей в кредит под 14,5% годовых.

Слайд 11Решение.
Х рублей – ежегодная плата.
I год:
II год:
После второго взноса

кредит погашен полностью, значит, остаток равен нулю. Решим полученное уравнение.

Ответ: 2 622 050

Решение.Х рублей – ежегодная плата.I год: II год: После второго взноса кредит погашен полностью, значит, остаток равен

Слайд 12
31 декабря 2014 года Сергей взял в банке 6 944 000 рублей в

кредит под 12,5% годовых. Схема выплаты кредита следующая – 31 декабря каждого следующего года банк начисляет проценты на оставшуюся сумму долга (то есть увеличивает долг на 12,5%), затем Сергей переводит в банк Х рублей. Какой должна быть сумма Х, чтобы Сергей выплатил долг тремя равными платежами (т.е. за три года)?

Задача 3.

31 декабря 2014 года Сергей взял в банке 6 944 000 рублей в кредит под 12,5% годовых. Схема

Слайд 13Решение.
I год:
II год:
=
III год:
После третьего взноса кредит погашен

полностью, значит, остаток равен нулю. Решим полученное уравнение.

Ответ: 2 916 000

Решение.I год: II год: =III год: После третьего взноса кредит погашен полностью, значит, остаток равен нулю. Решим

Слайд 1431 декабря 2014 года Алексей взял в банке 6 902 000 рублей в

кредит под 12,5% годовых. Схема выплаты кредита следующая – 31 декабря каждого следующего года банк начисляет проценты на оставшуюся сумму долга (то есть увеличивает долг на 12,5%), затем Алексей переводит в банк Х рублей. Какой должна быть сумма Х, чтобы Алексей выплатил долг четырьмя равными платежами (т.е. за четыре года)?

Задача 4.

31 декабря 2014 года Алексей взял в банке 6 902 000 рублей в кредит под 12,5% годовых. Схема выплаты

Слайд 15Решение.

S-сумма кредита,

р=
, где a - процентная ставка,

х – сумма ежегодных выплат;

,

где

Ответ: 2 296 350

Решение.S-сумма кредита,р=, где a - процентная ставка,х – сумма ежегодных выплат;, гдеОтвет: 2 296 350

Слайд 1631 декабря 2014 года Родион взял в банке некоторую сумму в

кредит под некоторый процент годовых. Схема выплаты кредита следующая – 31 декабря каждого следующего года банк начисляет проценты на оставшуюся сумму долга (то есть увеличивает долг на a%), затем Родион переводит очередной транш. Если он будет платить каждый год по 1 464 100 рублей, то выплатит долг за четыре года. Если по 2 674 100 рублей, то за два года. Под какой процент Родион взял деньги в банке?

Задача 5.

31 декабря 2014 года Родион взял в банке некоторую сумму в кредит под некоторый процент годовых. Схема

Слайд 17Решение.
S-сумма кредита,

,где a

- процентная ставка,
суммы ежегодных выплат:
1 464 100 обозначим в (на четыре года),
2 674 100 обозначим с (на два года).
В общем виде рассчитаем оплату кредита
за два года и за четыре года.
I. За два года:

II. За четыре года:

В полученное выражение подставим числовые значения.

Ответ: 10

Решение.S-сумма кредита,        ,где a - процентная ставка,суммы ежегодных выплат: 1 464 100

Слайд 18Матвей хочет взять в кредит 1,4 млн. рублей. Погашение кредита происходит

раз в год равными суммами (кроме, может быть, последней) после начисления процентов. Ставка процентов 10% годовых. На какое минимальное количество лет может взять Матвей кредит, чтобы ежегодные выплаты были не более 320 тысяч рублей.

Задача 6.

Матвей хочет взять в кредит 1,4 млн. рублей. Погашение кредита происходит раз в год равными суммами (кроме,

Слайд 19Решение

Решение

Слайд 20Другой способ решения задачи №6
Аннуитетный платеж – вариант ежемесячного платежа по

кредиту, когда размер ежемесячного платежа остаётся постоянным на всём периоде кредитования.
Другой способ решения задачи №6Аннуитетный платеж – вариант ежемесячного платежа по кредиту, когда размер ежемесячного платежа остаётся

Слайд 22Использовать формулу аннуитетного платежа

Использовать формулу аннуитетного платежа

Слайд 23Задача №7
В июле пла­ни­ру­ет­ся взять кре­дит в банке на сумму 28

млн руб­лей на не­ко­то­рый срок (целое число лет). Усло­вия его воз­вра­та та­ко­вы:
— каж­дый ян­варь долг воз­рас­та­ет на 25% по срав­не­нию с кон­цом преды­ду­ще­го года;
— с фев­ра­ля по июнь каж­до­го года не­об­хо­ди­мо вы­пла­тить часть долга;
— в июле каж­до­го года долг дол­жен быть на одну и ту же сумму мень­ше долга на июль преды­ду­ще­го года.
Чему будет равна общая сумма вы­плат после пол­но­го по­га­ше­ния кре­ди­та, если наи­боль­ший го­до­вой платёж со­ста­вит 9 млн руб­лей?

Задача №7В июле пла­ни­ру­ет­ся взять кре­дит в банке на сумму 28 млн руб­лей на не­ко­то­рый срок (целое

Слайд 24Решение

Решение

Слайд 25Задача № 9
15-го ян­ва­ря пла­ни­ру­ет­ся взять кре­дит в банке на 39

ме­ся­цев. Усло­вия его воз­вра­та та­ко­вы:
— 1-го числа каж­до­го ме­ся­ца долг воз­растёт на r% по срав­не­нию с кон­цом преды­ду­ще­го ме­ся­ца;
— со 2-го по 14-е число каж­до­го ме­ся­ца не­об­хо­ди­мо вы­пла­тить часть долга;
— 15-го числа каж­до­го ме­ся­ца долг дол­жен быть на одну и ту же сумму мень­ше долга на 15-е число преды­ду­ще­го ме­ся­ца. Из­вест­но, что общая сумма вы­плат после пол­но­го по­га­ше­ния кре­ди­та на 20% боль­ше суммы, взя­той в кре­дит. Най­ди­те r.

Задача № 915-го ян­ва­ря пла­ни­ру­ет­ся взять кре­дит в банке на 39 ме­ся­цев. Усло­вия его воз­вра­та та­ко­вы:— 1-го

Слайд 26Решение

Решение

Слайд 27Решение

Решение

Слайд 28Задачи на оптимальный выбор

Задачи на оптимальный выбор

Слайд 29Задача №1

Задача №1

Слайд 30Решение

Решение

Слайд 31Решение

Решение

Слайд 32Решение

Решение

Слайд 33Решение

Решение

Слайд 34Решение

Решение

Слайд 35Задача №2
Име­ет­ся три па­ке­та акций. Общее сум­мар­ное ко­ли­че­ство акций пер­вых двух

па­ке­тов сов­па­да­ет с общим ко­ли­че­ством акций в тре­тьем па­ке­те. Пер­вый пакет в 4 раза де­шев­ле вто­ро­го, а сум­мар­ная сто­и­мость пер­во­го и вто­ро­го па­ке­тов сов­па­да­ет со сто­и­мо­стью тре­тье­го па­ке­та. Одна акция из вто­ро­го па­ке­та до­ро­же одной акции из из пер­во­го па­ке­та на ве­ли­чи­ну, за­клю­чен­ную в пре­де­лах от 16 тыс. руб. до 20 тыс. руб., а цена акции из тре­тье­го па­ке­та не мень­ше 42 тыс. руб. и не боль­ше 60 тыс. руб. Опре­де­ли­те, какой наи­мень­ший и наи­боль­ший про­цент от об­ще­го ко­ли­че­ства акций может со­дер­жать­ся в пер­вом па­ке­те.
Задача №2Име­ет­ся три па­ке­та акций. Общее сум­мар­ное ко­ли­че­ство акций пер­вых двух па­ке­тов сов­па­да­ет с общим ко­ли­че­ством акций

Слайд 36Решение

Решение

Слайд 37Решение

Решение

Слайд 38Решение

Решение

Слайд 39 В двух шахтах добывают алюминий и

никель. В первой шахте имеется 100 рабочих, каждый из которых готов трудиться 5 часов в день. При этом один рабочий за час добывает 1кг алюминия или 3 кг никеля. Во второй шахте имеется 300 рабочих, каждый из которых готов трудиться 5 часов в день. При этом один рабочий за час добывает 3 кг алюминия или 1 кг никеля. Обе шахты поставляют добытый металл на завод, где для нужд промышленности производится сплав алюминия и никеля, в котором на 2 кг алюминия приходится 1 кг никеля. При этом шахты договариваются между собой вести добычу металлов так, чтобы завод мог произвести наибольшее количество сплава. Сколько килограммов сплава при таких условиях ежедневно сможет произвести завод?

Задача № 3

В двух шахтах добывают алюминий и никель. В первой шахте имеется 100

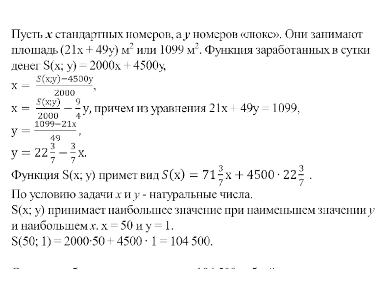
Слайд 42В отеле могут быть стандартные номера площадью 21 кв м и

номера «люкс» площадью 49 кв м. Общая площадь составляет 1099 кв м. Можно поделить эту площадь между номерами различных типов. Обычный номер приносит отелю 2000 рублей в сутки, а номер «люкс» 4500 рублей в сутки. Какую наибольшую сумму денег можно заработать в сутки?

Задача № 4

В отеле могут быть стандартные номера площадью 21 кв м и номера «люкс» площадью 49 кв м.

Слайд 44 У фермера есть два поля, каждое площадью 10 гектаров. На

каждом поле можно выращивать картофель и свеклу, поля можно делить между этими культурами в любой пропорции. Урожайность картофеля на первом поле составляет 300 ц/га, а на втором – 200ц/га. Урожайность свеклы на первом поле составляет - 200 ц/га, а на втором – 300 ц/га. Фермер может продавать картофель по цене 10 000 руб. за центнер, а свеклу - по цене 13 000 руб. за центнер. Какой наибольший доход может получить фермер?

Задача № 5

У фермера есть два поля, каждое площадью 10 гектаров. На каждом поле можно выращивать картофель и

Слайд 45 Пусть х га на первом поле отводится под свеклу,

а (10 – х) га отводится под картофель. С первого поля собирают 300(10 – х) ц картофеля и 200х ц свеклы. Пусть у га на втором поле отводится под свеклу, а (10 – у) га отводится под картофель. Со второго поля собирают 200(10 ∙ у) ц картофеля и 300 у ц свеклы Прибыль с первого поля (30 000 000 – 3 000 000х + 2 600 000х) руб., а прибыль со второго поля (20 000 000 – 2 000 000у + 3 900 000у) руб. . Функция прибыли с двух полей S(х; у) = 1 900 000у – 400 000х + 50 000 000. Наибольшее значение функции принимает при х = 0, а у = 10, тогда прибыль составит 69 000 000 руб. Ответ: 69 000 000 рублей наибольший доход фермера.
Пусть х га на первом поле отводится под свеклу, а (10 – х) га отводится

Что такое shareslide.ru?

Это сайт презентаций, где можно хранить и обмениваться своими презентациями, докладами, проектами, шаблонами в формате PowerPoint с другими пользователями. Мы помогаем школьникам, студентам, учителям, преподавателям хранить и обмениваться учебными материалами.


Для правообладателей

Яндекс.Метрика

Обратная связь

Email: Нажмите что бы посмотреть