Презентация, доклад на тему Экономические задачи

Содержание

Задача1(досрочный экзамен 2015 год). Петя является владельцем двух заводов в разных городах. На заводах производятся абсолютно одинаковые товары, но на заводе, расположенном во втором городе, используется более совершенное оборудование. В результате, если рабочие на заводе

Слайд 1Решение задач экономического характера. ЕГЭ по математике 2015 год.

Решение задач  экономического характера.   ЕГЭ по математике 2015 год.

Слайд 3Задача1(досрочный экзамен 2015 год). Петя является владельцем двух заводов в разных

городах. На заводах производятся абсолютно одинаковые товары, но на заводе, расположенном во втором городе, используется более совершенное оборудование. В результате, если рабочие на заводе первого города трудятся суммарно часов в неделю, то за эту неделю они производят 2t единиц товара, а рабочие на заводе второго города, если трудятся суммарно часов в неделю, то за эту неделю они производят 5t единиц товара. На обоих заводах за каждый час работы Петя платит рабочему 500 руб. Какую наименьшую сумму придется тратить на оплату рабочим в неделю, чтобы производилось 580 единиц товара в неделю?  
Задача1(досрочный экзамен 2015 год).	  	Петя является владельцем двух заводов в разных городах. На заводах производятся абсолютно

Слайд 4 Решение. Из условия задачи не следует, что рабочие в каждом

городе суммарно трудятся одинаково. Пусть в первом городе рабочие суммарно трудятся х2 часов, а рабочие на заводе второго города у2 часов. Тогда за х2 часов рабочие произведут 2х единиц товара, а рабочие второго города за у2 часов рабочие произведут 5у единиц товара. По условию


Задача свелась к нахождению наименьшего значения функции S(х) на
промежутке

Найдем критические точки


=0 при х = 40.



Ответ. 5 800 000.

Решение. Из условия задачи не следует, что рабочие в каждом городе суммарно трудятся одинаково. Пусть в

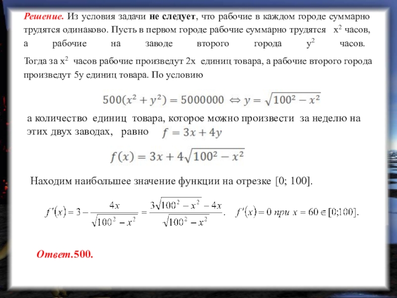
Слайд 5Задача 2 (досрочный экзамен 2015 год). Григорий является владельцем двух заводов

в разных городах. На заводах производятся абсолютно одинаковые товары, но на заводе, расположенном во втором городе, используется более совершенное оборудование. В результате, если рабочие на заводе первого города трудятся суммарно t2 часов в неделю, то за эту неделю они производят 2t единиц товара, а рабочие на заводе второго города, если трудятся суммарно t2 часов в неделю, то за эту неделю они производят 5t единиц товара. На обоих заводах за каждый час работы Григорий платит рабочему 500 руб. Какое наибольшее количество единиц товара можно произвести за неделю на этих двух заводах, если Григорий готов заплатить 5000000 рублей в неделю на оплату труда рабочих?
Задача 2 (досрочный экзамен 2015 год). Григорий является владельцем двух заводов в разных городах. На заводах производятся

Слайд 6Решение. Из условия задачи не следует, что рабочие в каждом городе

суммарно трудятся одинаково. Пусть в первом городе рабочие суммарно трудятся х2 часов, а рабочие на заводе второго города у2 часов.

а количество единиц товара, которое можно произвести за неделю на этих двух заводах, равно

.

Находим наибольшее значение функции на отрезке

[0; 100].

Ответ.500.

Тогда за х2 часов рабочие произведут 2х единиц товара, а рабочие второго города произведут 5у единиц товара. По условию

Решение. Из условия задачи не следует, что рабочие в каждом городе суммарно трудятся одинаково. Пусть в первом

Слайд 7Задача 3. После двух последовательных повышений зарплата возросла в раза. На

сколько процентов повысилась зарплата в первый раз, если второе повышение было вдвое больше первого?

Решение. Пусть в первый раз зарплата повысилась на х %.

Ответ. 25%

Задача 3. После двух последовательных повышений зарплата возросла в раза. На сколько процентов повысилась зарплата в первый

Слайд 8Задача 4. Число 51,2 трижды увеличивали на одно и то же

число процентов, а затем трижды уменьшали на то же число процентов. В результате получили число 21,6. На сколько процентов увеличивали число?

Решение. Если обозначить через х – искомое количество процентов,
то по формуле (2) получим:

Ответ. На 50%.

Задача 4. Число 51,2 трижды увеличивали на одно и то же число процентов, а затем трижды уменьшали

Слайд 9Задача 5. Два брокера купили акции одного достоинства на сумму 3640

р. Когда цена на эти акции возросла, они продали часть акций на сумму 3927 р. Первый брокер продал 75% своих акций, а второй 80% своих. При этом сумма от продажи акций, полученная вторым брокером, на 140% превысила сумму, полученную первым брокером. На сколько процентов возросла цена одной акции?

Решение. Пусть первый брокер купил акции на а рублей, а второй – на (3640 – а) рублей, а цена на акции возросла на у %. Тогда у брокеров стало, соответственно, а(1+0, 01у) р. и (3640 – а) (1+0, 01у) р. денег.

Ответ. Цена одной акции возросла на 37,5 %.

Задача 5. Два брокера купили акции одного достоинства на сумму 3640 р. Когда цена на эти акции

Слайд 10Задача 6. 8 марта Леня Голубков взял в банке 53 680

рублей в кредит на 4 года под 20% годовых, чтобы купить своей жене Рите новую шубу. Схема выплаты кредита следующая: утром 8 марта следующего года банк начисляет проценты на оставшуюся сумму долга (то есть увеличивает долг на 20%), а вечером того же дня Леня переводит в банк определенную сумму ежегодного платежа (все четыре года эта сумма одинакова). Какую сумму сверх взятых 53 680 рублей должен будет выплатить банку Леня Голубков за эти четыре года?
Задача 6. 8 марта Леня Голубков взял в банке 53 680 рублей в кредит на 4 года

Слайд 11Решение. Обозначим А0 =53680.
Через год у Лени Голубкова накопится

рублей.


Вечером 8 марта через год Леня переводит в банк определенную сумму ежегодного платежа, которую обозначим Х.


Тогда у него останется долг


Через два года долг станет равным

.

Вечером Лена отдает очередную сумму и у него остается долг

Через три года:

,

После отдачи:

На четвертый год:

Решение. Обозначим А0 =53680. Через год у Лени Голубкова накопится

Слайд 12=0

Итак, за год Леня должен был выплатить 20736 рублей,


а за 4 года – 82944 рубля, следовательно, сверх взятых 53680 рублей
Леня должен был выплатить 82944-53680=29264 рубля.
Ответ. 29264.
=0  Итак, за год Леня должен был выплатить 20736 рублей, а за 4 года – 82944

Слайд 13Задача 7. Банк планирует вложить на 1 год 30% имеющихся у

него средств клиентов в акции золотодобывающего комбината, а остальные 70% – в строительство торгового комплекса.
В зависимости от обстоятельств первый проект может принести банку прибыль в размере от 32% до 37% годовых, а второй проект – от 22% до 27% годовых.
В конце года банк обязан вернуть деньги клиентам и выплатить им проценты по заранее установленной ставке, уровень которой должен находиться в пределах от 10% до 20% годовых. Определите, какую наименьшую и наибольшую чистую прибыль в процентах годовых от суммарных вложений в покупку акций и строительство торгового комплекса может при этом получить банк.

Задача 7. Банк планирует вложить на 1 год 30% имеющихся у него средств клиентов в акции золотодобывающего

Слайд 14 Решение. Заметим, что наибольшую прибыль банк получит в том случае,

когда он получит максимальную прибыль (по первому проекту 37% , по второму - 27%) и выплатить клиентам минимальные проценты по установленной ставке (10%).

Пусть банк располагает средствами в размере х руб.
Тогда 0,7 средств, вложенных во второй проект, могут принести прибыль в сумме от 1,22∙0,7х =0,854 х  до 1,27∙0,7х =0,889х  рублей, а 0,3х  средств, вложенных в акции золотодобывающего комбината, могут принести прибыль в сумме от 1,32∙0,3х =0,396 х до 1,37∙0,3х =0,411 х рублей.

Наименьшую же прибыль получит банк в том случае, когда он получит минимальную прибыль (по первому проекту 32% , по второму - 22%) и выплатить клиентам максимальные проценты по установленной ставке (20%).

Решение. Заметим, что наибольшую прибыль банк получит в том случае, когда он получит максимальную прибыль (по

Слайд 15В конце года банк вернет деньги клиентам и выплатить им проценты

по заранее установленной ставке от 1,1х до 1,2 х.
Тогда по сказанному выше, наименьшая прибыль равна
0,854 х +0,396 х - 1,2 х =0,05х, т.е. 5%,
наибольшая прибыль равна
0,889х +0,411 х – 1,1х = 0,2х, т.е. 20%
Ответ. 5% и 20%.

В конце года банк вернет деньги клиентам и выплатить им проценты по  заранее установленной ставке от

Слайд 16Задача 8.
31 декабря 2014 года Георгий Исаевич взял в банке

1 млн рублей в кредит.
Схема выплаты такая - 31 декабря следующего года банк начисляет проценты на оставшуюся сумму долга (то есть увеличивает долг на %), затем Георгий Исаевич переводит очередной транш.
Георгий Исаевич выплатил кредит за два транша, переводя в первый раз 570 тыс. рублей, во второй 599,4 тыс. рублей. Под  какой процент банк выдал кредит Георгию Исаевичу?
Задача 8. 	31 декабря 2014 года Георгий Исаевич взял в банке 1 млн рублей в кредит. 	Схема

Слайд 17 Решение.
Обозначим
31 декабря 2015

года Георгий Исаевич будет должен банку

После выплаты 570 тыс. руб. у него останется долг
где
а второй год долг составит

Если из этой суммы вычесть 599,4 тыс. рублей (второй транш), то Георгий Исаевич рассчитается с банком полностью, т.е. получим уравнение:


Следовательно, m=1,11 где

Ответ:11%

Решение. Обозначим      31 декабря 2015 года Георгий Исаевич будет должен банкуПосле

Слайд 18 Задача 9. 1 января 2015 года Александр Сергеевич взял в банке

1,1 млн рублей в кредит.
Схема выплаты кредита следующая - 1 числа каждого следующего месяца банк начисляет 1 процент на оставшуюся сумму долга (то есть увеличивает долг на 1%), затем Александр Сергеевич переводит в банк платёж.
На какое минимальное количество месяцев Александр Сергеевич может взять кредит, чтобы ежемесячные выплаты были не более 275 тыс. рублей?

Задача 9. 1 января 2015 года Александр Сергеевич взял в банке 1,1 млн рублей в кредит. 		Схема

Слайд 19Решение.   Заметим, что за 4 месяца Александр Сергеевич выплатит 1,1

млн рублей, если будет платить не по 275 тыс. рублей. Таким образом, он не покроет долг с процентами.
  Каждый месяц долг увеличивается не более, чем на
1100000 · 0,01 = =11000 рублей.  
Значит, за пять месяцев Александр Сергеевич должен будет выплатить не более
1100000 + 5 · 11000 = 1155000 рублей,  
что менее, чем
5 · 275000 = 1375000 рублей.
  Таким образом, Александр Сергеевич сможет выплатить кредит за 5 месяцев.
   Ответ. 5.

Решение.   Заметим, что за 4 месяца Александр Сергеевич выплатит 1,1 млн рублей, если будет платить не

Слайд 20Задача 10. Незадолго до выборов социологический опрос показал, что 60% избирателей

уже решили, за кого из двух кандидатов они будут голосовать. При этом 55% из них решили голосовать за кандидата А. Какой процент из тех, кто еще не определил своего избранника, должен голосовать за кандидата А, чтобы за него проголосовала по крайней мере половина избирателей?

Решение. Пусть избирателей – х  человек.
Тогда 0,6x уже решили, за кого из двух кандидатов они будут голосовать. При этом  0,55∙0,6x  голосуют за кандидата А.
Не определили своего избранника – 0,4x человек.
Чтобы за кандидата А проголосовала по крайней мере половина избирателей (то есть x/2), необходимо, чтобы из еще не определивших своего избранника, за кандидата А проголосовало x/2 - 0,55∙0,6x  человек.
Итак, поскольку x/2 - 0,55∙0,6x =0,17x, то процент из тех, кто еще не определил своего избранника, но должен голосовать за кандидата А, составляет %).
Ответ. 42,5.

Задача 10. Незадолго до выборов социологический опрос показал, что 60% избирателей уже решили, за кого из двух

Слайд 21Задача11. В одной стране в обращении находились 1 000 000 долларов,

20% из которых были фальшивыми. Некая криминальная структура стала ввозить в страну по 100 000 долларов в месяц, 10% из которых были фальшивыми. В это же время другая структура стала вывозить из страны 50 000 долларов ежемесячно, из которых 30% оказывались фальшивыми. Через сколько месяцев содержание фальшивых долларов в стране составит 5%?

Задача11. В одной стране в обращении находились 1 000 000 долларов, 20% из которых были фальшивыми. Некая

Слайд 22 Решение. По условию в стране в обращении находилось 200000 фальшивых

и 800000 настоящих долларов и некая криминальная структура стала ввозить в страну в месяц 10000 фальшивых долларов и 90000 настоящих.
С учетом ввоза 1-й месяц настоящих долларов станет – 100000+90000=890000, а фальшивых долларов – 200000+10000=210000.
В тоже время из страны вывозится  15000 фальшивых долларов и 35000 настоящих каждый месяц.
Тогда с учетом ввоза и вывоза за 1-й месяц в стране окажется 890000-35000=855000 настоящих долларов и 210000-15000=195000 фальшивых долларов,
то есть за месяц в итоге  в стране появляется дополнительно 55000 настоящих долларов, а количество фальшивых уменьшается на 5000 долларов.

Решение. По условию в стране в обращении находилось 200000 фальшивых и 800000 настоящих долларов и некая

Слайд 23Через  n месяцев  в стране станет 800000+55000 n  настоящих долларов и

200000- 5000 n фальшивых долларов, а всего 1000000+50000 n долларов.
Содержание фальшивых долларов в стране  через n  месяцев составит 5%, если 200000- 5000 n =0,05(1000000+50000 n ), откуда n =20
Ответ. 20.
Через  n месяцев  в стране станет 800000+55000 n  настоящих долларов и  200000- 5000 n фальшивых долларов, а всего

Слайд 24Задача 12. Три свечи имеют одинаковую длину, но разную толщину. Третья

свеча была зажжена на час раньше двух других, зажженных одновременно. В некоторый момент горения первая и третья свечи стали одинаковой длины, а через 2 часа после этого одинаковой длины стали третья и вторая свечи. За сколько часов сгорает третья свеча, если вторая сгорает за 6 ч, а первая –за 4 ч?

Задача 12. Три свечи имеют одинаковую длину, но разную толщину. Третья свеча была зажжена на час раньше

Слайд 25Решение. Примем длину свечи за 1. Пусть t – время сгорания III-ей свечи. Согласно

условию имеем:
Решение. Примем длину свечи за 1. Пусть t – время сгорания III-ей свечи. Согласно условию имеем:

Слайд 26Пусть первая и третья свечи стали одинаковой длины через время  x  после

начала горения III–ей свечи.
Пусть первая и третья свечи стали одинаковой длины через время  x  после начала горения III–ей свечи.

Слайд 27 Тогда (1) Далее, так как еще через 2

часа после того, как стали  одинаковой длины  первая и третья свечи (заметим, первая и вторая свечи зажжены были одновременно), теперь уже стали одинаковой длины  третья и вторая свечи, то

 Итак, учитывая (1) и (2), имеем:

. Ответ. 8.

Тогда     (1)   Далее, так как еще через 2

Что такое shareslide.ru?

Это сайт презентаций, где можно хранить и обмениваться своими презентациями, докладами, проектами, шаблонами в формате PowerPoint с другими пользователями. Мы помогаем школьникам, студентам, учителям, преподавателям хранить и обмениваться учебными материалами.


Для правообладателей

Яндекс.Метрика

Обратная связь

Email: Нажмите что бы посмотреть