Презентация, доклад на тему ТУЫНДЫ ТАҚЫРЫБЫНА ЕСЕПТЕР ШЫҒАРУ

Содержание

Функциялардың туындыларын табуға есептер шығаруСабақтың мақсаты:

Слайд 1 Туынды тақырыбына есептер шығару

Сабақтың тақырыбы

Туынды тақырыбына есептер шығару    Сабақтың тақырыбы

Слайд 2
Функциялардың туындыларын табуға есептер шығару
Сабақтың мақсаты:

Функциялардың туындыларын табуға есептер шығаруСабақтың мақсаты:

Слайд 3



« Сен ғылымға болсаң ыңтық, бұл сөзімді әбден ұқ: Білгеніңнің жақсысын қыл, білмегенді біле бер»
Ш. Құдайбердиев

« Сен

Слайд 4 Үй жұмысын тексеру:


Үй жұмысын тексеру:

Слайд 5
.



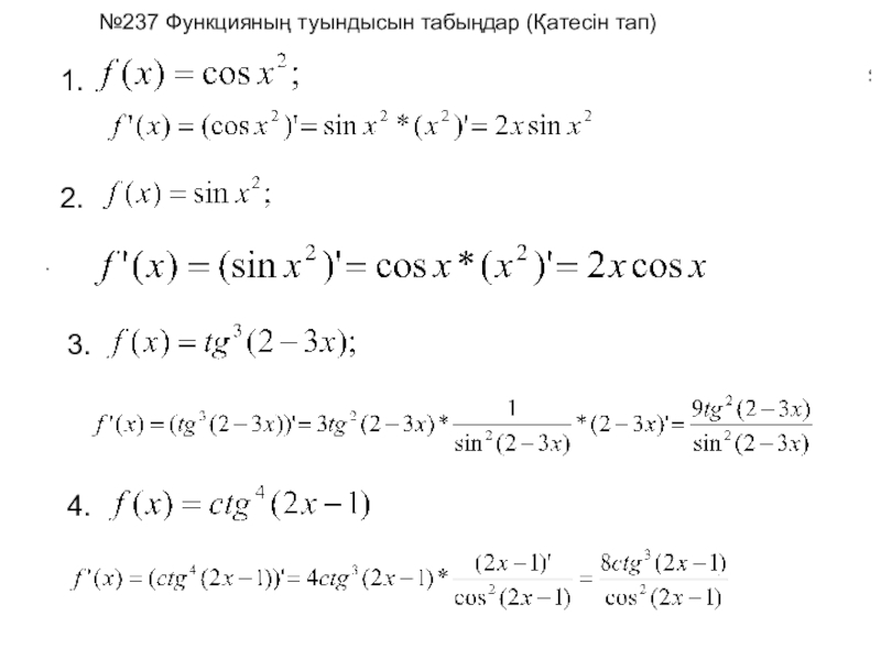
№237 Функцияның туындысын табыңдар (Қатесін тап)

;

1.

3.

4.


2.

.

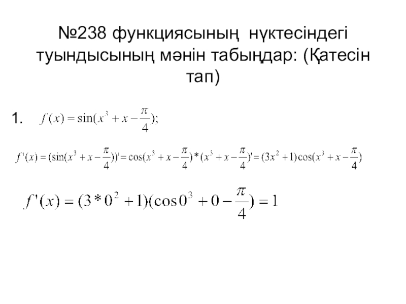
Слайд 6№238 функциясының нүктесіндегі туындысының мәнін табыңдар: (Қатесін тап)

1.



№238 функциясының нүктесіндегі туындысының мәнін табыңдар: (Қатесін тап)

Слайд 7
Ой қозғау:


Ой қозғау:

Слайд 8Көп нүктенің орнына керекті сөзді қой:
1.

айырмасы....... деп аталады.

А) Аргумент өсімшесі Ә) функция өсімшесі Б)Дифференциал









Дұрыс жауабы: Ә) функция өсімшесі



Көп нүктенің орнына керекті сөзді қой: 1.        айырмасы....... деп аталады.А)

Слайд 92. Функцияның өсімшесінің аргумент өсімшесіне қатынасының аргумент
өсімшесі нолге ұмтылғандығы шегі

бар болса, онда ол функциясының
нүктесіндегі ...... деп аталады.


А) Жанама Ә) аргумент Б) туынды





А) Ә) Б)


Дұрыс жауабы: Б) туынды



2. Функцияның өсімшесінің аргумент өсімшесіне қатынасының аргумент өсімшесі нолге ұмтылғандығы шегі бар болса, онда ол

Слайд 103. Функцияның туындысын табу амалы ...... амалы деп аталады.



А) Қосу Ә)

Дифференциалдау Б) Азайту

Дұрыс жауабы: Ә) Дифференциалдау

3. Функцияның туындысын табу амалы ...... амалы деп аталады.А) Қосу Ә) Дифференциалдау Б) АзайтуДұрыс жауабы: Ә) Дифференциалдау

Слайд 114. нүктесінде туындысы бар функция осы нүктеде ....... функция.

А)Дифференциалданатын

Ә) Сызықтық Б) квадраттық



Дұрыс жауабы: А)Дифференциалданатын

4.  нүктесінде туындысы бар функция осы нүктеде ....... функция. А)Дифференциалданатын  Ә) Сызықтық

Слайд 12Еске түсіру:

Еске түсіру:

Слайд 131. Функцияның туындысын флюксия деп атаған кім?

1. Функцияның туындысын флюксия деп атаған кім?

Слайд 142. Туындының геометриялық мағынасы деген не?
Жауабы: Функцияның графигіне жүргізілген жанаманың бұрыштық

коэффиценті
2. Туындының геометриялық мағынасы деген не? Жауабы: Функцияның графигіне жүргізілген жанаманың бұрыштық коэффиценті

Слайд 153. Айнымалы шамалардың өсімщелерін белгілеу үшін гректің әріпін

қолданған кім?


3. Айнымалы шамалардың өсімщелерін белгілеу үшін гректің   әріпін      қолданған кім?

Слайд 164. функциясының туындысы
Жауабы:

4.      функциясының туындысы Жауабы:

Слайд 17 5. Жылдамдықтың уақыт бойынша алынған туындысы
Жауабы: үдеу

5. Жылдамдықтың уақыт бойынша алынған туындысыЖауабы: үдеу

Слайд 186. функциясының туындысы
Жауабы:

6.      функциясының туындысы   Жауабы:

Слайд 19 Тақтада орындалатын тапсырмалар:

Тақтада орындалатын тапсырмалар:

Слайд 201.

2.

3.

4.

5.






1. 2.3.4.5.

Слайд 216.

7.

8.

9.

10.





6.7.8.9.10.

Слайд 22 Туынды формулалары:

Туынды формулалары:

Слайд 23 №239 функциясының графигіне нүктесі арқылы жүргізілген жанаманың

теңдеуін жазыңдар:

А) ә)






;

№239    функциясының графигіне   нүктесі арқылы жүргізілген жанаманың теңдеуін жазыңдар:

Слайд 24Математика тарихыныан сұрақтар:

Математика тарихыныан сұрақтар:

Слайд 25
1. Осы ұлы адамдардың ішінен қайсысы математик

емес?

1

2

3

1. Осы ұлы адамдардың ішінен қайсысы математик емес?123

Слайд 262.”Математика нақты ғылымдар сөйлейтің тіл” бұл кімнің сөзі?
1
2
3

2.”Математика нақты ғылымдар сөйлейтің тіл” бұл кімнің сөзі?123

Слайд 273. Геометрияның негізін қалаған, “бастамалар” деп аталатын еңбегі бар ежелгі грек

ғалымы



1

2

3

3. Геометрияның негізін қалаған, “бастамалар” деп аталатын еңбегі бар ежелгі грек ғалымы     123

Слайд 284. Бұл ғалым Швейцарияда дүниеге келді, бірақ Рессейді екінші отаным деп


санайды. Ол кім?

1

2

3

4. Бұл ғалым Швейцарияда дүниеге келді, бірақ Рессейді екінші отаным деп     санайды. Ол

Слайд 295. “Арифметика – математиканың патшасы, математика барлық ғылымдар

патшасы”. Бұл кімнің сөзі?

1

2

3

5. “Арифметика – математиканың патшасы, математика барлық ғылымдар    патшасы”. Бұл кімнің сөзі?  123

Слайд 306. Абцисса , ордината және координата терминін алғаш енгізген кім?
1
2
3

6. Абцисса , ордината және координата терминін алғаш енгізген кім?123

Слайд 31
Үйге тапсырма:
№241, №243.

Үйге тапсырма: №241, №243.

Что такое shareslide.ru?

Это сайт презентаций, где можно хранить и обмениваться своими презентациями, докладами, проектами, шаблонами в формате PowerPoint с другими пользователями. Мы помогаем школьникам, студентам, учителям, преподавателям хранить и обмениваться учебными материалами.


Для правообладателей

Яндекс.Метрика

Обратная связь

Email: Нажмите что бы посмотреть