Презентация, доклад на тему Проектирование вала жестких стержней. Алгоритм решения задачи

Содержание

1. Выбираем объект равновесия (точку к которой приложены все силы)АЛГОРИТМ РЕШЕНИЯ ЗАДАЧИ:Действие 1.В данной системе сил мы видим, что силы F1 и F2 приложены к точке «С»и из нее же выходят две реакции опоры Ra

Слайд 1ОПРЕДЕЛЕНИЕ РЕАКЦИЙ В ЖЕСТКИХ СТЕРЖНЯХ
Основы технической механики

ОПРЕДЕЛЕНИЕ РЕАКЦИЙ В ЖЕСТКИХ СТЕРЖНЯХОсновы технической механики

Слайд 21. Выбираем объект равновесия (точку к которой приложены все силы)
АЛГОРИТМ РЕШЕНИЯ

ЗАДАЧИ:
Действие 1.

В данной системе сил мы видим, что силы F1 и F2 приложены к точке «С»
и из нее же выходят две реакции опоры Ra и Rb
(сбоку от рисунка мы ставим точку «С»)

1. Выбираем объект равновесия  (точку к которой приложены все силы)АЛГОРИТМ РЕШЕНИЯ ЗАДАЧИ:Действие 1.В данной системе сил

Слайд 3Действие 2
2. Прикладываем заданные силы

От точки «С» откладываем силы F1 (вертикально

вниз) и F2 (под углом 90гр.)





Действие 22. Прикладываем заданные силыОт точки «С» откладываем силы F1 (вертикально вниз) и F2 (под углом 90гр.)

Слайд 4Действие 3
3. Отбрасываем связи и заменяем их действия реакциями

Действие 33. Отбрасываем связи и заменяем их действия реакциями

Слайд 5Действие 4
4. Выбираем рациональное направление осей координат (направляем оси так, чтобы

одна из реакций проецировалась на ось в натуральную величину)
Действие 44. Выбираем рациональное направление осей координат (направляем оси так, чтобы одна из реакций проецировалась на ось

Слайд 6Переносим заданные углы на расчетную схему, но для этого необходимо показать

опору.
Проводим горизонтальную штриховую прямую и по отношению к ней показываем углы в цифрах согласно условию задачи.
Переносим заданные углы на расчетную схему, но для этого необходимо показать опору.Проводим горизонтальную штриховую прямую и по

Слайд 7Для того, чтобы составить уравнение равновесия нам необходимо знать все углы

наклона всех силовых факторов на ось «Х»
У нас всего 4 силовых фактора Ra, Rb, F1, F2

Определяем углы наклона…
Для того, чтобы составить уравнение равновесия нам необходимо знать все углы наклона всех силовых факторов на ось

Слайд 8Определяем угол наклона Ra на ось «Х»

Из курса Геометрии мы знаем,

что сумма углов треугольника равна 180гр.
Нам уже известны 2 угла (20гр. И 40 гр.)
Следовательно оставшийся тупой угол равен 180-(20+40)=120гр.
Определяем угол наклона Ra на ось «Х»Из курса Геометрии мы знаем, что сумма углов треугольника равна 180гр.Нам

Слайд 9Далее:
Ось «Х» представляет собой развернутый угол 180гр., при это нам уже

известен угол 120гр., вычисляем оставшийся: 180-120=60гр.
Далее:Ось «Х» представляет собой развернутый угол 180гр., при это нам уже известен угол 120гр., вычисляем оставшийся: 180-120=60гр.

Слайд 10Далее:
У нас имеются 2 параллельные прямые (линия опоры и линия по

которой действует сила F2), которые пересекает секущая. В данном случае ось «Х».
Из Геометрии: Накрест лежащие углы, образованные пересечением секущей 2-х параллельных прямых равны (т.е. по 20гр.)
Далее:У нас имеются 2 параллельные прямые (линия опоры и линия по которой действует сила F2), которые пересекает

Слайд 11Далее:
Находим угол наклона силы F1 на ось «Х».
Есть прямой угол между

осью «Х» и «У» одна часть которого нам известна 20гр. 90-20=70.
Между силами F1 и F2 – угол 90гр. Одна часть которого =70гр, остается 20гр.
Последний прямой угол между осями «У» и «Х» 90-20=70гр.
Далее:Находим угол наклона силы F1 на ось «Х».Есть прямой угол между осью «Х» и «У» одна часть

Слайд 13Действие 5.
5.1. Составляем уравнения равновесия и решаем их относительно неизвестных




Действие 5.5.1. Составляем уравнения равновесия и решаем их относительно неизвестных

Слайд 145.2 Проецируем все силы на каждую ось последовательно. Руководствуясь правилами:
Правило знаков.
Проекция

силы считается положительной, если сама сила направлена в положительном направлении оси координат (и наоборот).
Указываем на рисунке «-» и «+» на осях.
5.2 Проецируем все силы на каждую ось последовательно. Руководствуясь правилами: Правило знаков.Проекция силы считается положительной, если сама

Слайд 155.3 Правило определения силы на ось.
Выясняем горизонтальную составляющую силы Fx и

вертикальную силы Fy. Умножаем модуль силы на функцию угла под которым сила лежит к оси Х.
Fx=F*cosα (на ось Х сила проецируется с функцией угла cos)
Fy=F*sinα (на ось У сила проецируется с функцией угла sin)
5.3 Правило определения силы на ось. Выясняем горизонтальную составляющую силы Fx и вертикальную силы Fy. Умножаем модуль

Слайд 165.4 Для решения задачи определяем угол наклона каждого силового фактора на

ось Х.


Составляем уравнение равновесия для оси «Х»:
Начинаем слева направо.
Первая сила F1 имеет отрицательное направление относительно оси Х. Лежит сила под углом 70гр. К оси Х.


5.4 Для решения задачи определяем угол наклона каждого силового фактора на ось Х. Составляем уравнение равновесия для

Слайд 172. Следующий силовой фактор сила Ra. Имеет отрицательное направление по оси

Х и лежит под углом 60гр.

2. Следующий силовой фактор сила Ra. Имеет отрицательное направление по оси Х и лежит под углом 60гр.

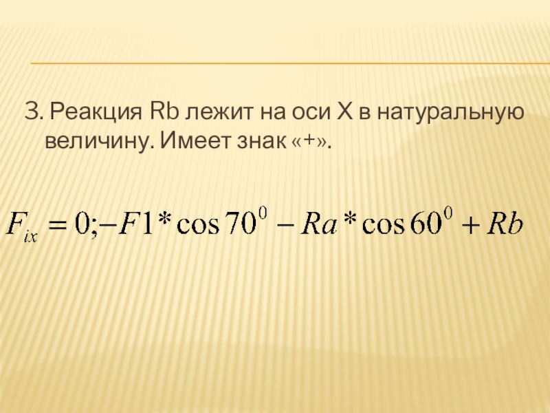
Слайд 183. Реакция Rb лежит на оси Х в натуральную величину. Имеет

знак «+».

3. Реакция Rb лежит на оси Х в натуральную величину. Имеет знак «+».

Слайд 194. Сила F2 проецируется на ось Х под углом 20гр. И

совпадает с положительным направлением оси Х.


5. Приравниваем к «0» превращая в уравнение.

4. Сила F2 проецируется на ось Х под углом 20гр. И совпадает с положительным направлением оси Х.5.

Слайд 20Составляем уравнение равновесия для оси «У»
Сила F1 по оси У направлена

в отрицательную сторону под углом 70гр.
Для оси «У» функциональной зависимостью угла является sin того же самого угла под которым эта сила проецировалась на ось «Х»

Составляем уравнение равновесия для оси «У»Сила F1 по оси У направлена в отрицательную сторону под углом 70гр.Для

Слайд 21Реакция Ra имеет знак «+» и лежит к оси под углом

60гр.
Реакция Ra имеет знак «+» и лежит к оси под углом 60гр.

Слайд 22Реакция Rb проецируется на ось «У» в точку. Она перпендикулярна оси.

Она равна 0. Можем ее не учитывать при составлении уравнения.
Сила F2 имеет знак «-» и лежит к оси под углом 20 гр. Приравниваем выражение к 0.

Реакция Rb проецируется на ось «У» в точку. Она перпендикулярна оси. Она равна 0. Можем ее не

Слайд 236 Действие.
6.1 Определяем неизвестные в каждом уравнении:
В 1-м уравнении неизвестны реакции

Ra и Rb
Решить уравнение с двумя неизвестными мы пока не можем.
Во 2-м уравнении неизвестна реакция Ra. Начнем решение с этого уравнения.
Выносим Ra с углом наклона за знак «=», при этом меняются знаки на противоположные.

6 Действие.6.1 Определяем неизвестные в каждом уравнении:В 1-м уравнении неизвестны реакции Ra и RbРешить уравнение с двумя

Слайд 24Для того чтобы найти Ra по правилам математики нам необходимо правую

часть выражения разделить на множитель Ra.

Для того чтобы найти Ra по правилам математики нам необходимо правую часть выражения разделить на множитель Ra.

Слайд 256.2 Определяем реакцию Rb
Выносим Rb за знак «=». Знаки в выражении

меняются на противоположные.


Это выражение не имеет знаменателя т.к. Rb проецируется на ось в натуральную величину.
6.2 Определяем реакцию RbВыносим Rb за знак «=». Знаки в выражении меняются на противоположные.Это выражение не имеет

Слайд 26Подставляем числовые значения и решаем:
F1=140кН
Sin 70=0,940 cos 70=0,342
F2=90кН
Sin 20=0,342 cos 20=0,940
Sin 60=0,866 cos 60=0,5

Ra=?
Rb=?

Подставляем числовые значения и решаем:F1=140кН	Sin 70=0,940	cos 70=0,342F2=90кН	Sin 20=0,342	cos 20=0,940Sin 60=0,866	cos 60=0,5Ra=?Rb=?

Слайд 27ОТВЕТ:

ОТВЕТ:

Что такое shareslide.ru?

Это сайт презентаций, где можно хранить и обмениваться своими презентациями, докладами, проектами, шаблонами в формате PowerPoint с другими пользователями. Мы помогаем школьникам, студентам, учителям, преподавателям хранить и обмениваться учебными материалами.


Для правообладателей

Яндекс.Метрика

Обратная связь

Email: Нажмите что бы посмотреть