Презентация, доклад Решение задания 15 11 класс

Содержание

Методы решения заданий 151. Сведение неравенства к равносильной системе или совокупности система) иррациональные неравенства;б) показательные неравенства;в) логарифмические неравенства;г) неравенства, содержащие знак модуля2. Расщепление неравенств3. Метод перебора4. Метод интервалов5. Введение новой переменной6. Метод рационализации7. Использование свойств функцииа)

Слайд 1Харитоненко Н.В
учитель математики МОУ «Гимназия 89»
ЕГЭ – 2017 задание 15

Харитоненко Н.В учитель математики МОУ «Гимназия 89»ЕГЭ – 2017 задание 15

Слайд 2Методы решения заданий 15
1. Сведение неравенства к равносильной системе или совокупности

систем
а) иррациональные неравенства;
б) показательные неравенства;
в) логарифмические неравенства;
г) неравенства, содержащие знак модуля
2. Расщепление неравенств
3. Метод перебора
4. Метод интервалов
5. Введение новой переменной
6. Метод рационализации
7. Использование свойств функции
а) область определения функции;
б) ограниченность функции;
в) монотонность функции.
Методы решения заданий 151. Сведение неравенства к равносильной системе или совокупности система) иррациональные неравенства;б) показательные неравенства;в) логарифмические

Слайд 3
Метод сведения неравенства к равносильной системе или совокупности систем

Метод сведения неравенства к равносильной системе или совокупности систем

Слайд 4Некоторые стандартные схемы для решения иррациональных неравенств:

Некоторые стандартные схемы для решения иррациональных неравенств:

Слайд 5Пример 1







Пример 1

Слайд 6Пример 2


Пример 2

Слайд 7Некоторые стандартные схемы для решения показательных неравенств:

Некоторые стандартные схемы для решения показательных неравенств:

Слайд 8Пример 3

Пример 3

Слайд 9Некоторые стандартные схемы для решения логарифмических неравенств:

Некоторые стандартные схемы для решения логарифмических неравенств:

Слайд 10Пример 4

Пример 4

Слайд 11Некоторые стандартные схемы для решения неравенств, содержащих знак модуля:

Некоторые стандартные схемы для решения неравенств, содержащих знак модуля:

Слайд 12Пример 5



Пример 5

Слайд 13
Метод расщепления неравенств

Метод расщепления неравенств

Слайд 15Пример 6

Решите неравенство




Пример 6Решите неравенство

Слайд 16
Перебор случаев

Перебор случаев

Слайд 17Решите неравенство
Пример 7
Решение. Данное неравенство определено при всех значениях х. Рассмотрим

два случая.
1. Пусть x ≥ 0, тогда неравенство примет следующий вид:

(в силу возрастания функции y = 2t ).
2. Если x < 0, то имеем:



Решите неравенствоПример 7Решение. Данное неравенство определено при всех значениях х. Рассмотрим два случая.1. Пусть x ≥ 0,

Слайд 18Решите неравенство
Пример 8
Решение. Область определения данного неравенства определяется условием: (x -

2)(x + 2) > 0. Отсюда получаем два промежутка: (-∞;-2) и (2; +∞).
Рассмотрим два случая.
1. Пусть x > 2. Тогда неравенство принимает следующий вид:

Отсюда (x - 2)2 > 2(x + 2), x(x - 6) > 0. С учетом x > 2 получаем x > 6.
2. Пусть x < - 2. В этом случае неравенство принимает следующий вид:

Отсюда (2 – x)2>2(-x – 2), x2 – 2x + 8 > 0.
Так как уравнение
x2 – 2x + 8 =0 не имеет корней и старший коэффициент больше нуля, то последнее неравенство выполняется при всех значениях х.
С учетом второго случая имеем x < - 2.
Ответ: x < −2 или x > 6.


Решите неравенствоПример 8Решение. Область определения данного неравенства определяется условием: (x - 2)(x + 2) > 0. Отсюда

Слайд 19
Метод интервалов

Метод интервалов

Слайд 20Пример 9
Решите неравенство
Решение. Используем метод интервалов.
1) Рассмотрим функцию
2) Найдем область определения

функции f (x). Для этого решим неравенство

(*), используя метод интервалов.

г) Промежутки знакопостоянства функции g(x). g(1) < 0. Используя свойство знакочередования значений функции g(x), находим решения неравенства (*):
( - ∞; 0] и [4; + ∞).


Пример 9Решите неравенствоРешение. Используем метод интервалов.1) Рассмотрим функцию2) Найдем область определения функции f (x). Для этого решим

Слайд 21
Метод введения новой переменной

Метод введения новой переменной

Слайд 22

Пример 10

Пример 10

Слайд 23Найдем, при каких значениях х левая часть неравенства имеет смысл:
Получаем: -

3 < x < - 2 или - 2 < x < 3. Значит, |x - 3| = 3 – x при всех допустимых значениях х. Поэтому



Пример 11



Найдем, при каких значениях х левая часть неравенства имеет смысл:Получаем: - 3 < x < - 2

Слайд 24а) область определения функции
Использование свойств функции

а) область определения функцииИспользование свойств функции

Слайд 25Решите неравенство

Пример 12

Решите неравенствоПример 12

Слайд 26б) ограниченность функции
Использование свойств функции

б) ограниченность функцииИспользование свойств функции

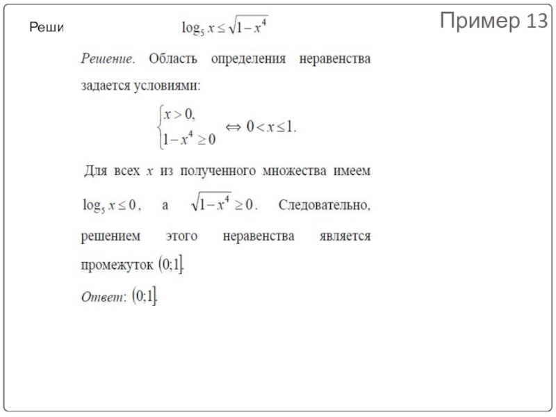
Слайд 27Решите неравенство
Пример 13

Решите неравенствоПример 13

Слайд 28в) монотонность функции
Использование свойств функции

в) монотонность функцииИспользование свойств функции

Слайд 29

Пример 14

Пример 14

Слайд 30Метод рационализации (метод декомпозиции, метод замены множителей, метод замены функции, правило

знаков)
Метод рационализации  (метод декомпозиции, метод замены множителей, метод замены функции, правило знаков)

Слайд 31Пример 15
16
17
18
19

Пример 1516171819

Слайд 32Решите неравенство

Пример 16

Решите неравенствоПример 16

Слайд 33
Пример 17



Пример 17

Слайд 34Решение. Заменим данное неравенство равносильной системой, используя метод рационализации

Пример 18



Решение. Заменим данное неравенство равносильной системой, используя метод рационализацииПример 18

Слайд 35Решение. Запишем неравенство в виде (1) и заменим его равносильной системой,

используя метод рационализации

(1)

Пример 19


Решение. Запишем неравенство в виде (1) и заменим его равносильной системой, используя метод рационализации (1) Пример 19

Что такое shareslide.ru?

Это сайт презентаций, где можно хранить и обмениваться своими презентациями, докладами, проектами, шаблонами в формате PowerPoint с другими пользователями. Мы помогаем школьникам, студентам, учителям, преподавателям хранить и обмениваться учебными материалами.


Для правообладателей

Яндекс.Метрика

Обратная связь

Email: Нажмите что бы посмотреть