Презентация, доклад Построение изображений в линзах

Когда не знаешь, что делать -сделай шаг вперед!                                                         

Слайд 1Обзор некоторых задач, 11 класс.
Учитель физики : Байкунов В.Ш.
Совхозная средняя школа.
Построение

изображений в линзах
Обзор некоторых задач, 11 класс.Учитель физики : Байкунов В.Ш.Совхозная средняя школа.Построение изображений в линзах

Слайд 2Когда не знаешь, что делать -сделай шаг вперед!       

                                                      истина древних
Когда не знаешь, что делать -сделай шаг вперед!                   

Слайд 3Многократное повторение учебного материала. Выделение  главного при изучении темы. Развитие чувства реальности, ориентирование

в величинах.
Самостоятельная деятельность учащихся. Систематический опрос и проверка усвоения материала.

Многократное повторение учебного материала. Выделение  главного при изучении темы. Развитие чувства реальности, ориентирование в величинах.Самостоятельная деятельность учащихся.

Слайд 4Теоретические сведения

Теоретические сведения

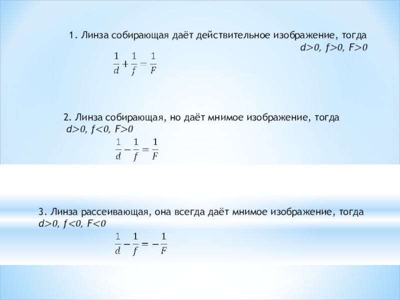
Слайд 51. Линза собирающая даёт действительное изображение, тогда
d>0, f>0, F>0
2.

Линза собирающая, но даёт мнимое изображение, тогда
d>0, f<0, F>0

3. Линза рассеивающая, она всегда даёт мнимое изображение, тогда
d>0, f<0, F<0

 

 

 

1. Линза собирающая даёт действительное изображение, тогда d>0, f>0, F>02. Линза собирающая, но даёт мнимое изображение, тогда

Слайд 721.4. Даны главная оптическая ось линзы MN предмет АВ и его

изображение
А1В1. Определите центр линзы и её фокусное расстояние.

А1

В1

А

В

О

2

F

1

а)

21.4. Даны главная оптическая ось линзы MN предмет АВ и его изображение А1В1. Определите центр линзы и

Слайд 8б)
F
1
2
B
A
В1
А1
O

б)F12BAВ1А1O

Слайд 921.5. Даны главная оптическая ось линзы и ход одного из лучей.


Определите положение фокуса линзы.

1

2

А

F

21.5. Даны главная оптическая ось линзы и ход одного из лучей. Определите положение фокуса линзы.12АF

Слайд 1021.8. На рис. 4.62, а, б, дан ход луча 1 в

линзах.
Найдите построением ход луча 2.

а)

1

2

3

B

2'

А

4

21.8. На рис. 4.62, а, б, дан ход луча 1 в линзах. Найдите построением ход луча 2.

Слайд 11- F
3
1
2
4
B
1'
2'
б)
A

- F3124B1'2'б)A

Слайд 12Найти построением положение рассеивающей линзы и её главных фокусов
если размеры

предмета АВ=10 см , его изображения А1В1 =5 см а
расстояние между точками В и В1 на оптической оси а=4 см.
Проверить полученные данные расчётом.



Дано:
АВ=10 см
А1В1 =5 см
а=4 см



d - расстояние от предмета до линзы

f – расстояние от изображения до линзы

d=2f

f=4 см

d=8 см

d

f

В

В1

Определяем фокусное расстояние, подставляя значения d и f в уравнение (2):
F=8 см.

F–?

Из рисунка и условия следует, что ВВ1 = d-f=4 см

 

 

Ответ: 8 см

А

А1

Найти построением положение рассеивающей линзы и её главных фокусов если размеры предмета АВ=10 см , его изображения

Слайд 13Спасибо за внимание

Спасибо за внимание

Что такое shareslide.ru?

Это сайт презентаций, где можно хранить и обмениваться своими презентациями, докладами, проектами, шаблонами в формате PowerPoint с другими пользователями. Мы помогаем школьникам, студентам, учителям, преподавателям хранить и обмениваться учебными материалами.


Для правообладателей

Яндекс.Метрика

Обратная связь

Email: Нажмите что бы посмотреть