Презентация, доклад по метрологии: Расчет калибров

КАЛИБРЫСлужат для контроля пригодности детали без определения ее истинных размеров. Чаще всего для контроля отверстий применяют предельные калибры-пробки, а для контроля валов – скобы.

Слайд 1 МЕТОДИКА РАСЧЕТА ГЛАДКИХ КАЛИБРОВ
Дисциплина: Метрология, стандартизация и сертификация
Специальность: Монтаж и техническая

эксплуатация промышленного оборудования (по отраслям)
Разработчик: преподаватель спец.дисциплин Зябрева Д.С.

Государственное профессиональное образовательное учреждение Тульской области
«Щекинский политехнический колледж»

Презентация к уроку на тему:

МЕТОДИКА РАСЧЕТА ГЛАДКИХ КАЛИБРОВДисциплина: Метрология, стандартизация и сертификацияСпециальность: Монтаж и техническая эксплуатация промышленного оборудования (по отраслям)Разработчик:

Слайд 6КАЛИБРЫ
Служат для контроля пригодности детали без определения ее истинных размеров.
Чаще

всего для контроля отверстий применяют предельные калибры-пробки, а для контроля валов – скобы.
КАЛИБРЫСлужат для контроля пригодности детали без определения ее истинных размеров. Чаще всего для контроля отверстий применяют предельные

Слайд 7es =
ei =
d =
dmax =
dmin =
Td =
ES

=
EI =
D =
Dmax =
Dmin =
TD =


es =ei =d =dmax = dmin = Td = ES =EI =D =Dmax = Dmin =TD =

Слайд 8Для контроля особо точных изделий с допусками точнее 6-ого квалитета предельные

калибры не предусмотрены
Для контроля особо точных изделий с допусками точнее 6-ого квалитета предельные калибры не предусмотрены

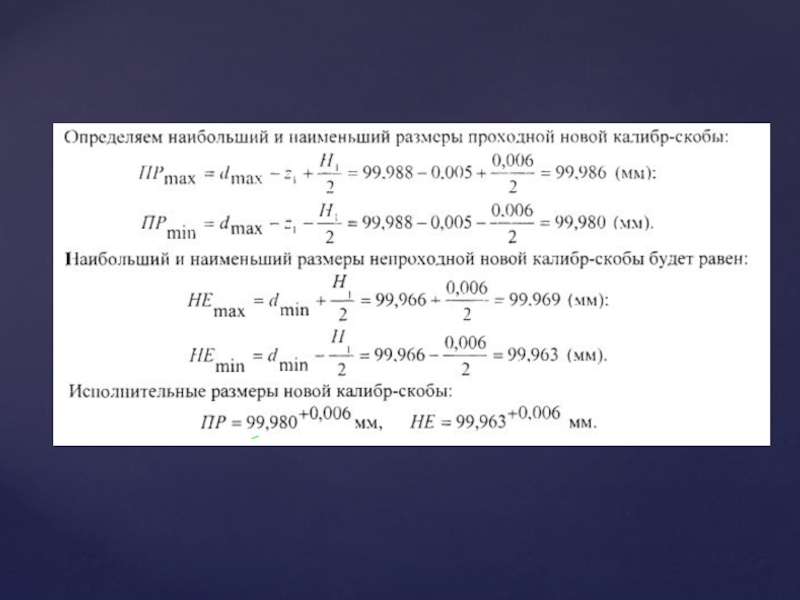
Слайд 9РАСЧЕТ ИСПОЛНИТЕЛЬНЫХ РАЗМЕРОВ КАЛИБР-ПРОБОК И КАЛИБР СКОБ
Исполнительными называются предельные размеры калибра,

по которым изготавливается новый калибр.
РАСЧЕТ ИСПОЛНИТЕЛЬНЫХ РАЗМЕРОВ  КАЛИБР-ПРОБОК И КАЛИБР СКОБИсполнительными называются предельные размеры калибра, по которым изготавливается новый калибр.

Слайд 10РАЗМЕРЫ КАЛИБР-ПРОБОК
РАЗМЕРЫ КАЛИБР-СКОБ
ДО 180 ММ

РАЗМЕРЫ КАЛИБР-ПРОБОКРАЗМЕРЫ КАЛИБР-СКОБДО 180 ММ

Слайд 11РАЗМЕРЫ КАЛИБР-ПРОБОК
РАЗМЕРЫ КАЛИБР-СКОБ
СВЫШЕ 180 ММ

РАЗМЕРЫ КАЛИБР-ПРОБОКРАЗМЕРЫ КАЛИБР-СКОБСВЫШЕ 180 ММ

Слайд 12У ВСЕХ ПРОХОДНЫХ КАЛИБРОВ ПОЛЯ ДОПУСКОВ Н (Нs) и Н1 СДВИНУТЫ

ВНУТРЬ ПОЛЯ ДОПУСКА ИЗДЕЛИЯ НА ВЕЛИЧИНУ Z ДЛЯ КАЛИБР-ПРОБОК, Z1 ДЛЯ КАЛИБР-СКОБ

У ВСЕХ НЕПРОХОДНЫХ КАЛИБРОВ ПОЛЯ ДОПУСКОВ Н (Нs) и Н1 СДВИНУТЫ ВНУТРЬ ПОЛЯ ДОПУСКА ИЗДЕЛИЯ НА ВЕЛИЧИНУ α ДЛЯ КАЛИБР-ПРОБОК, α1 ДЛЯ КАЛИБР-СКОБ

У ВСЕХ ПРОХОДНЫХ КАЛИБРОВ ПОЛЯ ДОПУСКОВ Н (Нs) и Н1 СДВИНУТЫ ВНУТРЬ ПОЛЯ ДОПУСКА ИЗДЕЛИЯ НА ВЕЛИЧИНУ

Слайд 18Выполнить самостоятельный расчет гладких калибр-скоб и калибр-пробок для следующего соединения:

Выполнить самостоятельный расчет гладких калибр-скоб и калибр-пробок для следующего соединения:

Что такое shareslide.ru?

Это сайт презентаций, где можно хранить и обмениваться своими презентациями, докладами, проектами, шаблонами в формате PowerPoint с другими пользователями. Мы помогаем школьникам, студентам, учителям, преподавателям хранить и обмениваться учебными материалами.


Для правообладателей

Яндекс.Метрика

Обратная связь

Email: Нажмите что бы посмотреть