Презентация, доклад по МДК.03.01 Основы разработки технологических процессов производства изделий из кожи

Содержание

Принципы построения технологического процесса сборки заготовок

Слайд 1Производство заготовок

Производство заготовок

Слайд 2Принципы построения технологического процесса сборки заготовок

Принципы построения технологического процесса сборки заготовок

Слайд 3Первый принцип
Целесообразно собирать в узел детали наибольшего количества,

что исключает потерю мелких деталей; при этом детали собирают в такой последовательности, чтобы присоединение одной детали не затрудняло присоединение другой.

Первый принцип   Целесообразно собирать в узел детали наибольшего количества, что исключает потерю мелких деталей; при

Слайд 4Второй принцип
Технологический процесс строят так, чтобы большинство операций выполнять

до образования замкнутого контура. При этом используются швейные машины с плоской платформой.

Второй принцип  Технологический процесс строят так, чтобы большинство операций выполнять до образования замкнутого контура. При этом

Слайд 5 Третий принцип
Детали и узлы в заготовке собирают

по гофрам и наколкам, реже по намеченным линиям. Детали сложной конструкции рекомендуется склеивать по сборочным шаблонам.

Третий принцип  Детали и узлы в заготовке собирают по гофрам и наколкам, реже по

Слайд 6Типовые варианты сборки заготовок

Типовые варианты сборки заготовок

Слайд 7 Первый вариант
Соединяют все наружные детали верха за исключением

из задних краев. Также собирают и детали подкладки. Затем верх и подкладка сострачиваются по верхнему краю и в последнюю очередь сострачивают задние края верха и подкладки. Получают заготовку замкнутого контура.
Первый вариант Соединяют все наружные детали верха за исключением из задних краев. Также собирают и

Слайд 8 Этот вариант используется при сборке заготовок юфтевых сапог с

кожаными и кирзовыми голенищами и чувяк.
Этот вариант используется при сборке заготовок юфтевых сапог с кожаными и кирзовыми голенищами и чувяк.

Слайд 9Второй вариант
Отдельно собирают детали подкладки, передний и задний узлы

верха. Затем задний узел верха и узел подкладки, соединяют по верхнему краю, присоединяют передний узел. Получают заготовку замкнутого контура.

Второй вариант  Отдельно собирают детали подкладки, передний и задний узлы верха. Затем задний узел верха и

Слайд 10Этот вариант используют при сборке заготовок ботинок и полуботинок.

Этот вариант используют при сборке заготовок ботинок и полуботинок.

Слайд 11 Третий вариант
Соединяют все наружные детали верха до

образования замкнутого контура. Также соединяют детали подкладки. При этом задние края кожаной подкладки можно не сострачивать, а накладывать друг на друга, что обеспечивает большую подвижность подкладки.

Третий вариант  Соединяют все наружные детали верха до образования замкнутого контура. Также соединяют детали

Слайд 12 По этому варианту собирают заготовки сапожек и полусапожек, туфлей

типа «лодочка». Такое соединение называется «чулок в чулок».

По этому варианту собирают заготовки сапожек и полусапожек, туфлей типа «лодочка». Такое соединение называется «чулок

Слайд 13Составление характеристики на мужские полуботинки

Составление характеристики на мужские полуботинки

Слайд 14 Мужские полуботинки клеевого метода крепления предназначены для повседневной носки

в осенне-весенний период носки. Материалом верха является кожа хромового метода дубления (выросток), материалом подкладки – подкладочная кожа, материалом низа обуви– полиуретан.


Мужские полуботинки клеевого метода крепления предназначены для повседневной носки в осенне-весенний период носки. Материалом верха

Слайд 15 Особенностями конструкции заготовки полуботинок является наличие составной союзки, отрезных

деталей берцев, ЗНР. Обувь крепится на стопе с помощью боковых башмачных резинок. Метод крепления низа обуви – клеевой.
Особенностями конструкции заготовки полуботинок является наличие составной союзки, отрезных деталей берцев, ЗНР. Обувь крепится на

Слайд 16Составление паспорта на заготовку мужских полуботинок

Составление паспорта на заготовку мужских полуботинок

Слайд 17Наружные детали верха

Наружные детали верха

Слайд 19Внутренние детали верха

Внутренние детали верха

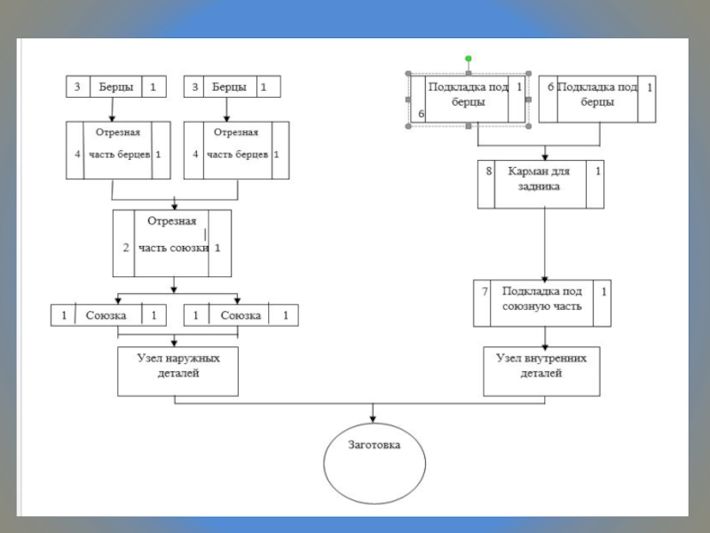
Слайд 21Составление схемы сборки заготовки мужских полуботинок

Составление схемы сборки заготовки мужских полуботинок

Что такое shareslide.ru?

Это сайт презентаций, где можно хранить и обмениваться своими презентациями, докладами, проектами, шаблонами в формате PowerPoint с другими пользователями. Мы помогаем школьникам, студентам, учителям, преподавателям хранить и обмениваться учебными материалами.


Для правообладателей

Яндекс.Метрика

Обратная связь

Email: Нажмите что бы посмотреть