Презентация, доклад по Электротехнике и электронной технике 2-3 курс техникума

Содержание

Лекции 10-11. Содержание лекции 10

Слайд 1











ОБЛАСТНОЕ ГОСУДАРСТВЕННОЕ АВТОНОМНОЕ ОБРАЗОВАТЕЛЬНОЕ
УЧРЕЖДЕНИЕ ПРОФЕССИОНАЛЬНОГО ОБРАЗОВАНИЯ
«БОРИСОВСКИЙ АГРОМЕХАНИЧЕСКИЙ ТЕХНИКУМ»

Лекция-презентация
ВЫПРЯМИТЕЛИ,
ИНВЕРТОРЫ
Дисциплина «Электротехника и электронная

техника» Специальности: 23.02.03 «Техническое обслуживание и ремонт автомобильного транспорта» 2-3 курс 16-17 лет
Автор: преподаватель специальных дисциплин
Бабич Фёдор Иванович
ОБЛАСТНОЕ ГОСУДАРСТВЕННОЕ АВТОНОМНОЕ ОБРАЗОВАТЕЛЬНОЕУЧРЕЖДЕНИЕ ПРОФЕССИОНАЛЬНОГО ОБРАЗОВАНИЯ«БОРИСОВСКИЙ АГРОМЕХАНИЧЕСКИЙ ТЕХНИКУМ»Лекция-презентацияВЫПРЯМИТЕЛИ,ИНВЕРТОРЫДисциплина «Электротехника и электронная техника» Специальности: 23.02.03 «Техническое обслуживание и

Слайд 2Лекции 10-11. Содержание лекции 10

Лекции 10-11. Содержание лекции 10

Слайд 3Трехфазные выпрямители
средней и большой мощности
трехфазный выпрямитель
с нейтральным выводом

Трехфазные выпрямители средней и большой мощноститрехфазный выпрямитель с нейтральным выводом

Слайд 4



Среднее значение выпрямленного
напряжения:



m - коэффициент фазности

Среднее значение выпрямленного напряжения: m - коэффициент фазности

Слайд 5
Средний и максимальный прямой ток диодов:

где:

Средний и максимальный прямой ток диодов:где:

Слайд 6Коэффициент пульсаций: 0,25.
Разложим напряжение UH в ряд Фурье:

Частота пульсаций

fп = mf = 3f

Первая гармоника:

Или:

Коэффициент пульсаций: 0,25. Разложим напряжение UH в ряд Фурье: Частота пульсаций fп = mf = 3fПервая гармоника:

Слайд 8 Назначение - питание нагрузочных устройств со средним значением выпрямленного тока

до сотен ампер, напряжение — до десятков киловольт.

Достоинства: о высокая надежность (минимальное количество диодов).

Недостатки: подмагничивание сердечника трансформатора постоянным током (снижение к.п.д.).
Назначение - питание нагрузочных устройств со средним значением выпрямленного тока до сотен ампер, напряжение — до

Слайд 9Трехфазный мостовой выпрямитель
(схема Ларионова)

Трехфазный мостовой выпрямитель(схема Ларионова)

Слайд 12где: U2MЛ – амплитудное значение линейного напряжения;
U2Л –действующее значение линейного напряжения.

где: U2MЛ – амплитудное значение линейного напряжения;U2Л –действующее значение линейного напряжения.

Слайд 13Коэффициент пульсаций: 0,057.
Частота пульсаций: fп = mf = 6f
Первая гармоника:

Коэффициент пульсаций: 0,057.Частота пульсаций: fп = mf = 6fПервая гармоника:

Слайд 14К.п.д. выпрямителя Ларионова больше к.п.д. выпрямителя с нейтральным выводом, так как

нет подмагничивания сердечника трансформатора постоянным током.
К.п.д. выпрямителя Ларионова больше к.п.д. выпрямителя с нейтральным выводом, так как нет подмагничивания сердечника трансформатора постоянным током.

Слайд 15Тиристор:

ПП прибор с тремя (или более) р-n- переходами.

ВАХ имеет

участок с отрицательным дифференциальным сопротивлением.

Используется для
переключения.
Тиристор: ПП прибор с тремя (или более) р-n- переходами. ВАХ имеет участок с отрицательным дифференциальным сопротивлением. Используется

Слайд 16Структурное
устройство
тиристора
1,2,3 – выводы анода,
управляющего
электрода и катода.

Структурное устройство тиристора1,2,3 – выводы анода, управляющего электрода и катода.

Слайд 17Тиристор может находиться в двух устойчивых состояниях: открытом и закрытом.
Маломощный

положительный импульсный сигнал подается на вход управления и открывает тиристор,
цепи анод – катод появляется ток IПР.

Чтобы закрыть тиристор необходимо снизить этот ток
до значения, меньше чем IВКЛ. Тиристор также можно открыть большим по величине прямым напряжением UВКЛ. Простейшим тиристором с двумя выводами:
анод и катод, является динистор. Он также работает
в ключевом режиме и открывается при превышении напряжением между выводами величины UВКЛ.

Тиристор может находиться в двух устойчивых состояниях: открытом и закрытом. Маломощный положительный импульсный сигнал подается на вход

Слайд 18Принцип
работы
тиристора

Принцип работы тиристора

Слайд 19Переходы П1 и П3 открыты,
а переход П2 — закрыт,
питающее

напряжение UПР
приложено к П2, ток тиристора мал
и тиристор заперт.

При повышении UПР ток тиристора увеличивается незначительно, пока напряжение UПР не приблизится UВКЛ.

Происходит лавинный пробой в П2 движущимися электронами и дырками.
Переходы П1 и П3 открыты, а переход П2 — закрыт, питающее напряжение UПР приложено к П2, ток

Слайд 20Ток в переходе быстро нарастает,
т. к. электроны из слоя n2


и дырки из слоя p1 устремляются
в слои p2 и n1 и насыщают их не основными носителями заряда.

Напряжение на R возрастает,
на тиристоре падает.

После пробоя напряжение на тиристоре снижается до 0,5—1 В.

При уменьшении тока восстанавливается
высокое сопротивление П2.

Ток в переходе быстро нарастает, т. к. электроны из слоя n2 и дырки из слоя p1 устремляются

Слайд 21
Вольтамперная характеристика тиристора

Вольтамперная характеристика тиристора

Слайд 22UВКЛ снижается введением не основных носителей в слои, прилегающие к П2.


IУ. ВКЛ - обеспечивает переключение тиристора в открытое состояние.

Выпускаются тиристоры
на токи до десятков кА, UВКЛ десятки кВ.

Они применяются
в управляемых выпрямителях, инверторах,
коммутационной аппаратуре.

UВКЛ снижается введением не основных носителей в слои, прилегающие к П2. IУ. ВКЛ - обеспечивает переключение тиристора

Слайд 23Вольтамперная характеристика тиристора
при разных токах управления

Вольтамперная характеристика тиристора при разных токах управления

Слайд 25Выпрямители, инверторы

Выпрямители, инверторы

Слайд 26Лекции 10-11. Содержание лекции 11

Лекции 10-11. Содержание лекции 11

Слайд 27Управляемые выпрямители (УВ):
-выпрямление переменного напряжения;
-управлением выпрямленным
напряжением.

Применение

в электроэнергетике:
линии электропередач постоянного тока,
электропривод,
электротермические,
электротехнологические установки,
системы возбуждения,
источники реактивной мощности и т.д.



Управляемые выпрямители (УВ):-выпрямление переменного напряжения; -управлением выпрямленным  напряжением. Применение в электроэнергетике:линии электропередач постоянного тока, электропривод, электротермические,

Слайд 28Однофазный однополупериодный УВ
изменение момента отпирания тиристора
за

счет сдвига фаз между анодным
напряжением U2 и напряжением Uу.
Сдвиг фаз называют углом управления α.
Однофазный однополупериодный УВ изменение момента отпирания тиристора  за счет сдвига фаз между анодным  напряжением U2

Слайд 29Ud 0 – значение Ud при α = 00.

Id = Ud /Rн .




Выбор тиристора VT: Id, Uу, U2m.
Ud 0 – значение Ud при α = 00.    Id = Ud /Rн .Выбор

Слайд 30Нагрузочная характеристика

Нагрузочная характеристика

Слайд 31Многофазные
управляемые выпрямители

Многофазные управляемые выпрямители

Слайд 32Изменение α - изменение значений Ud. При α < π/6 выпрямленный

ток непрерывен. Тиристоры открыты при угле β ≤ 2π/3.

Трехфазный нулевой УВ

Изменение α - изменение значений Ud. При α < π/6 выпрямленный ток непрерывен.  Тиристоры открыты при

Слайд 33при
α

π/6
при         α < π/6

Слайд 34Если α > π/6,
выпрямленном
токе появятся
паузы.
при


Если α > π/6, выпрямленном токе появятся паузы. при

Слайд 35Временная диаграмма
трехфазного нулевого УВ

Временная диаграмматрехфазного нулевого УВ

Слайд 36Угол, соответствующий точке естественной коммутации, смещен относительно максимума синусоиды (90 градусов)

на величину π/m.
Угол, соответствующий точке естественной коммутации, смещен относительно максимума синусоиды (90 градусов) на величину π/m.

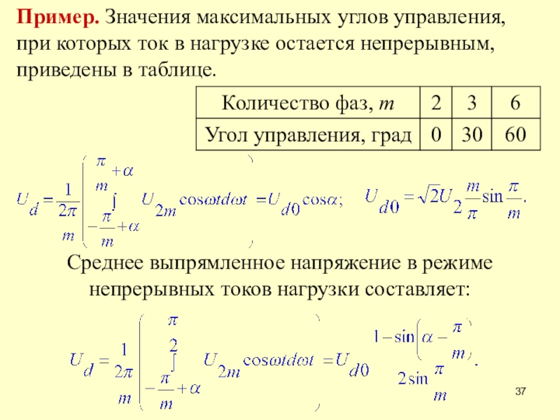
Слайд 37Пример. Значения максимальных углов управления,
при которых ток в нагрузке остается

непрерывным, приведены в таблице.

Среднее выпрямленное напряжение в режиме непрерывных токов нагрузки составляет:




Пример. Значения максимальных углов управления, при которых ток в нагрузке остается непрерывным, приведены в таблице.Среднее выпрямленное напряжение

Слайд 38Пример. Уравнения работы двухполупериодного выпрямителя (m =2).
Режим прерывистых токов нагрузки:
где:

Пример. Уравнения работы двухполупериодного выпрямителя (m =2). Режим прерывистых токов нагрузки:где:

Слайд 39Режим непрерывных токов нагрузки:
Пояснение. Кривая напряжения в операции интегрирования представлена функцией

косинуса,
т.к. отсчет ведется от значения угла 90 градусов,
и в эту точку смещается ось напряжения.
Режим непрерывных токов нагрузки:Пояснение. Кривая напряжения в операции интегрирования представлена функцией косинуса, т.к. отсчет ведется от значения

Слайд 40Пример. Вариант расчета характеристик трехфазного нулевого управляемого выпрямителя

Пример. Вариант расчета характеристик трехфазного нулевого управляемого выпрямителя

Слайд 41Среднее выпрямленное значение напряжения на
нагрузке в режиме непрерывных токов:
В режиме

прерывистых токов:



Для выбора тиристора по напряжению необходимо определить напряжение на закрытом тиристоре:

Выбора тиристора по величине прямого тока:

Среднее выпрямленное значение напряжения на нагрузке в режиме непрерывных токов:В режиме прерывистых токов: Для выбора тиристора по

Слайд 42Трехфазный мостовой УВ (схема Ларионова)

угол управления меньше или равен 60º:

угол управления больше 60º:

Трехфазный мостовой УВ (схема Ларионова)

Слайд 43Временные диаграммы напряжения нагрузки схемы Ларионова при угле управления 0 градусов

Временные диаграммы напряжения нагрузки схемы Ларионова при угле управления 0 градусов

Слайд 44Временные диаграммы работы схемы Ларионова:
а – построение огибающей напряжения нагрузки при

угле управления 30 градусов;
б – построение огибающей напряжения нагрузки при угле управления 60 градусов;
в – построение огибающей напряжения нагрузки при угле управления 90 градусов
Временные диаграммы работы схемы Ларионова:а – построение огибающей напряжения нагрузки при угле управления 30 градусов;б – построение

Слайд 45при α ≤ π/3

при α ≤ π/3

Слайд 46Для режима α=π/3

Для режима α=π/3

Слайд 47Для режима α>π/3

Для режима α>π/3

Слайд 48Однофазный
инвертор
преобразование
энергии постоянного
тока в энергию
переменного тока

Однофазный инверторпреобразование энергии постоянного тока в энергию переменного тока

Слайд 49Среднее выпрямленное значение напряжения:
Зависимость:
регулировочная характеристика ведомого сетью инвертора
Регулировочные характеристики однофазного

управляемого выпрямителя: а – выпрямителя-инвертора; б – инвертора
Среднее выпрямленное значение напряжения:Зависимость: регулировочная характеристика ведомого сетью инвертораРегулировочные характеристики однофазного управляемого выпрямителя: а – выпрямителя-инвертора; б

Слайд 50Однофазный нулевой ведомый сетью инвертор
Угол управления
меньше 90 град.

Однофазный нулевой ведомый сетью инверторУгол управленияменьше 90 град.

Слайд 51угол управления,
равен 90 град.
Регулировочные характеристики однофазного нулевого управляемого выпрямителя:
а

– выпрямителя-инвертора; б – инвертора
угол управления, равен 90 град.Регулировочные характеристики однофазного нулевого управляемого выпрямителя: а – выпрямителя-инвертора; б – инвертора

Слайд 52Трехфазный ведомый сетью инвертор

Трехфазный ведомый сетью инвертор

Слайд 53угол управления 60 градусов
угол управления 90 градусов

угол управления 60 градусовугол управления 90 градусов

Слайд 54угол управления 120 градусов

угол управления 120 градусов

Слайд 55Применение в энергетике: вставки постоянного тока, электрический транспорт и другие устройства.


Ведомый сетью инвертор это УВ, нагрузкой которого является источник питания, полярность которого противоположна выходной ЭДС выпрямителя Ud. При этом угол управления должен быть α >90°.
Применение в энергетике: вставки постоянного тока, электрический транспорт и другие устройства. Ведомый сетью инвертор это УВ, нагрузкой

Слайд 57выпрямитель

выпрямитель

Слайд 58инвертор

инвертор

Слайд 60Список используемой литературы


1 Учебник И. М. »Электротехника и электроника» 2010г.
2.Учебник

М.В. Немцов, И. И.Светлакова »Электротехника» 2004г.
3. yaca.yandex.ru3. yaca.yandex.ru›Бизнес3. yaca.yandex.ru›Бизнес›Производство3. yaca.yandex.ru›Бизнес›Производство›Электроника и электротехника.
4.softvilla.ru4.softvilla.ru›…elektrotehnika-i-elektronika.html
5. www.vsya-elektrotehnika.ru/‎
6. elektromehanika.org/dir/ehlektrotekhnicheskie_ sajty/1‎
Список используемой литературы 1 Учебник И. М. »Электротехника и электроника» 2010г.2.Учебник М.В. Немцов, И. И.Светлакова »Электротехника» 2004г.3.

Что такое shareslide.ru?

Это сайт презентаций, где можно хранить и обмениваться своими презентациями, докладами, проектами, шаблонами в формате PowerPoint с другими пользователями. Мы помогаем школьникам, студентам, учителям, преподавателям хранить и обмениваться учебными материалами.


Для правообладателей

Яндекс.Метрика

Обратная связь

Email: Нажмите что бы посмотреть