Презентация, доклад по дисциплине Математическое моделирование на тему Линейное программирование

Содержание

Линейное программированиеТермин «линейное программирование» характеризует определение программы работы конкретного экономического объекта на основе выявления линейных связей между его элементами

Слайд 1Линейное программирование

Линейное программирование

Слайд 2Линейное программирование
Термин «линейное программирование» характеризует определение программы работы конкретного экономического объекта

на основе выявления линейных связей между его элементами
Линейное программированиеТермин «линейное программирование» характеризует определение программы работы конкретного экономического объекта на основе выявления линейных связей между

Слайд 3Задачи линейного программирования
Нахождение оптимального плана выпуска продукции (оптимальное распределение ресурсов)
Оптимизация межотраслевых

потоков (планирование производства различных видов продукции по отраслям)
Определение оптимального рациона (оптимизация состава химической смеси)
Транспортная задача (оптимальное распределение потоков товарных поставок по транспортной сети)
Задача о размещении производства (планирование с учетом затрат на производство и транспортировку продукции)
Задача о назначениях (оптимальное распределение различных видов транспортных средств)
И др.

Задачи линейного программированияНахождение оптимального плана выпуска продукции (оптимальное распределение ресурсов)Оптимизация межотраслевых потоков (планирование производства различных видов продукции

Слайд 4Линейное программирование
Задача линейного программирования заключается в изучении способов отыскания наибольшего или

наименьшего значения линейной функции при наличии линейных ограничений.
Линейное программированиеЗадача линейного программирования заключается в изучении способов отыскания наибольшего или наименьшего значения линейной функции при наличии

Слайд 5Линейное программирование
Решение экстремальных задач можно разбить на 3 этапа:
Построение экономико-математической модели
Нахождение

оптимального решения одним из математических методов
Практическое внедрение
Линейное программированиеРешение экстремальных задач можно разбить на 3 этапа:Построение экономико-математической моделиНахождение оптимального решения одним из математических методовПрактическое

Слайд 6Линейное программирование
Любая задача линейного программирования включает следующие 3 элемента:
Переменные;
Целевая функция (функция

подлежащая минимизации или максимизации);
Ограничения, которым переменные должны удовлетворять
Линейное программированиеЛюбая задача линейного программирования включает следующие 3 элемента:Переменные;Целевая функция (функция подлежащая минимизации или максимизации);Ограничения, которым переменные

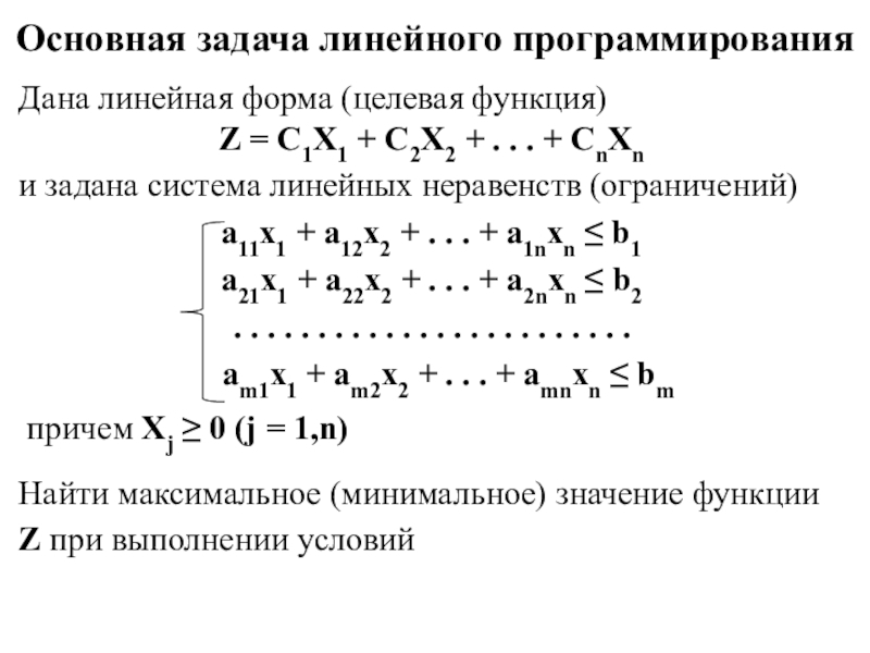
Слайд 7Основная задача линейного программирования
Дана линейная форма (целевая функция)
Z = C1X1 +

C2X2 + . . . + CnXn
и задана система линейных неравенств (ограничений)
a11x1 + a12x2 + . . . + a1nxn ≤ b1
a21x1 + a22x2 + . . . + a2nxn ≤ b2
. . . . . . . . . . . . . . . . . . . . . . . .
am1x1 + am2x2 + . . . + amnxn ≤ bm
причем Xj ≥ 0 (j = 1,n)
Найти максимальное (минимальное) значение функции Z при выполнении условий

Основная задача линейного программированияДана линейная форма (целевая функция)Z = C1X1 + C2X2 + . . . +

Слайд 8Основная задача линейного программирования
Этапы графического метода решения ЗЛП:
1. Построение области допустимых

решений. Ограничения ЗЛП в виде неравенств задают выпуклую многогранную область, которая носит название «область допустимых решений».
В силу условия неотрицательности переменных x1 и x2 область располагается в первой четверти координатной плоскости (x1 ≥ 0, x2 ≥ 0). Область допустимых решений может иметь вид выпуклого многогранника или выпуклого многогранного неограниченного множества (рис.1).

а) выпуклый многогранник; б) выпуклое многогранное неограниченное множество

Основная задача линейного программированияЭтапы графического метода решения ЗЛП:1. Построение области допустимых решений. Ограничения ЗЛП в виде неравенств

Слайд 9Основная задача линейного программирования
Графический метод решения


В
С
А
D
0
c
Z=0

Основная задача линейного программированияГрафический метод решенияВСАD0cZ=0

Слайд 10Основная задача линейного программирования
2. Исследование поведения целевой функции на области допустимых

решений при помощи линий уровня.
Линия уровня С — линия, на которой значение целевой функции равно С (то есть график F(x) = C). Рисуем линии уровня при разных значения С и определяем направление движения по линиям уровня (переход от одной линии уровня к другой) при увеличении значения С. Таким образом, с помощью линий уровня можно определить направление возрастания (убывания) значения целевой функции.
3. Нахождение решения. Продвигаем линии уровня в направлении возрастания значения целевой функции, если в задаче требуется найти ее максимум (в направлении убывания, если требуется найти минимум), до достижения последнего касания с областью допустимых решений. Эта линия уровня является «экстремальной».

Основная задача линейного программирования2. Исследование поведения целевой функции на области допустимых решений при помощи линий уровня. Линия

Слайд 11Основная задача линейного программирования
Пример. Найти графическое оптимальное решение системы неравенств

2x1 +

x2 ≥ 2
x1 + 3x2 ≥ 3
x1 - x2 ≥ -1
3x1 - x2 ≤ 6
x1 + x2 ≤ 5
x1 ≥ 0
x2 ≥ 0

а) максимизирующее функцию Z = x1 + 2x2
б) минимизирующее функцию Z = x1 + 2x2

Основная задача линейного программированияПример. Найти графическое оптимальное решение системы неравенств2x1 + x2 ≥ 2x1 + 3x2 ≥

Слайд 12Основная задача линейного программирования
X1
X2
1
2
3
4
5
C(1;2)
А
В
С
D
Е

Основная задача линейного программированияX1X212345C(1;2)АВСDЕ

Слайд 13Основная задача линейного программирования
2x1 + x2 = 2
x1 + 3x2 =

3

x1 - x2 = -1

x1 + x2 = 5

D (0,6; 0,8) А (2; 3)

Zmin = 0,6 + 2*0,8 = 2,2
Zmax = 2 + 2*3 = 8

Основная задача линейного программирования2x1 + x2 = 2x1 + 3x2 = 3x1 - x2 = -1x1 +

Слайд 14Основная задача линейного программирования
Задача
Z = 3x + 2y

max
2x – 3y ≤ 12
-x +2y ≤ 6
x ≤ 6
2x + 5y ≤ 10
x≥0
y ≥0
Основная задача линейного программированияЗадачаZ = 3x + 2y     max2x – 3y ≤ 12-x

Что такое shareslide.ru?

Это сайт презентаций, где можно хранить и обмениваться своими презентациями, докладами, проектами, шаблонами в формате PowerPoint с другими пользователями. Мы помогаем школьникам, студентам, учителям, преподавателям хранить и обмениваться учебными материалами.


Для правообладателей

Яндекс.Метрика

Обратная связь

Email: Нажмите что бы посмотреть