Презентация, доклад мастер-класса на тему: Налог на имущество организаций

Содержание

Дидактические цели урока обеспечить преемственность ранее полученных знаний студентов двух специальностей при изучении профессиональных модулей и (или) их углубление на более высоком продуктивном уровне через межгрупповое взаимодействие на учебном занятии;способствовать применению ранее полученных знаний студентами двух

Слайд 1
ФГБОУ ВО «Магнитогорский государственный технический университет им. Г.И. Носова»
Налог на имущество

физических лиц с точки зрения бухгалтера и специалиста по земельно-имущественным отношениям

Многопрофильный колледж

ФГБОУ ВО «Магнитогорский государственный технический университет им. Г.И. Носова»Налог на имущество физических лиц с точки зрения бухгалтера

Слайд 2Дидактические цели урока
обеспечить преемственность ранее полученных знаний студентов двух специальностей при

изучении профессиональных модулей и (или) их углубление на более высоком продуктивном уровне через межгрупповое взаимодействие на учебном занятии;
способствовать применению ранее полученных знаний студентами двух специальностей при изучении профессиональных модулей в новых условиях профессиональной деятельности.
Дидактические цели урока обеспечить преемственность ранее полученных знаний студентов двух специальностей при изучении профессиональных модулей и (или)

Слайд 3Интеграция - средство получения новых представлений на основе традиционных предметных знаний

Интеграция - средство получения новых представлений на основе традиционных предметных знаний

Слайд 5Правоустанавливающие документы на объекты недвижимости

Правоустанавливающие документы на объекты недвижимости

Слайд 6«ИНСЕРТ» (INSERT – Interactive Noting System for Effective Reading and Thinking)

- прием маркировки текста – интерактивная система заметок для эффективного чтения и размышления.

Задание: при чтении предложенного конспекта заполнить таблицу 1.

знаком «галочка» (V) – отметьте в тексте уже известную вам информацию;
знаком «плюс» (+) – отметьте новую информацию, но понятную Вам при чтении конспекта;
знаком «вопрос» (?) – отмечается то, что требует дополнительного изучения и понимания, то, о чем вы бы хотели узнать подробнее.

«ИНСЕРТ» (INSERT – Interactive Noting System for Effective Reading and Thinking) - прием маркировки текста – интерактивная

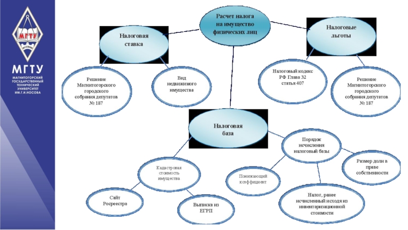
Слайд 7Нормативная и законодательная база регулирования и исчисления налога на имущество физических

лиц

Налоговый кодекс Российской Федерации (часть вторая) от 05.08.2000 N 117-ФЗ (ред. от 28.12.2016 г.) Глава 32 Налог на имущество физических лиц (введена Федеральным законом от 04.10.2014 N 284-ФЗ).
Решение Магнитогорского городского собрания депутатов Челябинской Области от 24 ноября 2015 г. N 187 «О введении налога на имущество физических лиц в городе Магнитогорске».
Закон Челябинской Области от 28 октября 2015 года № 241-ЗО «О единой дате начала применения на территории Челябинской области порядка определения налоговой базы по налогу на имущество физических лиц исходя из кадастровой стоимости объектов налогообложения».

Нормативная и законодательная база регулирования и исчисления налога на имущество физических лицНалоговый кодекс Российской Федерации (часть вторая)

Слайд 8Порядок исчисления налога на имущество, исходя из кадастровой стоимости имущества

Сумма налога

исчисляется налоговыми органами по истечении налогового периода отдельно по каждому объекту налогообложения как соответствующая налоговой ставке процентная доля налоговой базы. Налог считается по каждому объекту недвижимости в отдельности. Если недвижимость находится в общей долевой собственности, то каждый из ее участников будет платить налог пропорционально своей доле.

Налог на имущество = налоговая база * налоговая ставка

Если сумма налога, исчисленная исходя из кадастровой стоимости, оказалась больше, чем сумма налога, исчисленная исходя из инвентаризационной стоимости, применяется понижающий коэффициент. В течение первых четырех лет действия нового порядка налог исчисляется с учетом понижающих коэффициентов (в первый год - 0,2, во второй - 0,4, в третий - 0,6, в четвертый - 0,8).
Порядок исчисления налога на имущество, исходя из кадастровой стоимости имуществаСумма налога исчисляется налоговыми органами по истечении налогового

Слайд 9 Пример расчета налога на имущество за 2016 год
Таким образом, сумма налога

составит:
(1 500 руб. - 950 руб.) x 0,2 + 950 руб. = 1 060 руб.

Рассчитаем налог на имущество за 2016 г. в отношении квартиры общей площадью 60 кв. м. Кадастровая стоимость квартиры на 01.01.2016 - 2 250 000 руб. Сумма налога за 2015 г., исчисленная исходя из ее инвентаризационной стоимости - 950 руб. (указана налоговым органом в налоговом уведомлении за 2015 г.).

Сначала определим размер вычета по налогу:
2 250 000 руб. : 60 кв. м x 20 кв. м = 750 000 руб. (п. 3 ст. 403 НК РФ).

Затем рассчитаем сумму налога исходя из кадастровой стоимости квартиры, учитывая, что налоговая ставка в данном случае равна 0,1% (Решение МГСД Челябинской области N 187). Сумма налога составит: (2 250 000 руб. – 750 000 руб.) x 0,1% = 1 500 руб.

Поскольку сумма налога, исчисленная исходя из кадастровой стоимости квартиры, больше величины налога за 2015 г., рассчитанного исходя из инвентаризационной стоимости квартиры (1 500 руб. > 950 руб.), определяем сумму налога с учетом переходных положений п. 8 ст. 408 НК РФ, применяя понижающий коэффициент, равный 0,2.

Пример расчета налога на имущество за 2016 год Таким образом, сумма налога составит: (1 500 руб.

Слайд 10Под кадастровой стоимостью понимается стоимость, установленная в результате проведения государственной кадастровой

оценки или в результате рассмотрения споров о результатах определения кадастровой стоимости.

* Сведения о кадастровой стоимости недвижимого имущества содержит государственный кадастр недвижимости (ГКН). Получить информацию о кадастровой стоимости объекта недвижимости можно на официальном сайте Росреестра (www.rosreestr.ru) в разделе "Электронные услуги и сервисы" с помощью сервиса "Справочная информация по объектам недвижимости в режиме online". Также владелец недвижимости может получить официальный документ о кадастровой стоимости объекта, подав запрос в территориальный орган Росреестра по субъекту РФ или в многофункциональный центр государственных услуг.

Под кадастровой стоимостью понимается стоимость, установленная в результате проведения государственной кадастровой оценки или в результате рассмотрения споров

Слайд 15Задание для микрогрупп

Задание для микрогрупп

Слайд 16Домашнее задание
Выполнить расчет налога на имущество физических лиц любого другого объекта

недвижимого имущества.

2. Повторить алгоритм расчета налога, включая поиск кадастровой стоимости объекта недвижимого имущества.

Домашнее заданиеВыполнить расчет налога на имущество физических лиц любого другого объекта недвижимого имущества. 2. Повторить алгоритм расчета

Слайд 17 Благодарим за внимание!

Благодарим за внимание!

Слайд 18ИНТЕГРАЦИЯ от лат. integratio — «соединение»

Интеграция оживляет образовательный процесс, экономит учебное время,

избавляет от утомляемости, ориентирует мышление на будущее.



Налог на имущество = налоговая база * налоговая ставка

Интеграция -средство интенсификации урока, высокая форма воплощения межпредметных связей на качественно новой ступени.


Интеграция способствует формированию целостного взгляда на мир, пониманию сущностных взаимосвязей явлений и процессов.

ИНТЕГРАЦИЯ от лат. integratio — «соединение»Интеграция оживляет образовательный процесс, экономит учебное время, избавляет от утомляемости, ориентирует мышление

Слайд 19Наиболее общая классификация интегрированных уроков по способу их организации:

конструирование и проведение

урока двумя и более преподавателями разных дисциплин;
конструирование и проведение интегрированного урока одним преподавателем, имеющим базовую подготовку по разным соответствующим дисциплинам;
создание на этой основе интегрированных тем, разделов, курсов.

Наиболее общая классификация интегрированных уроков по способу их организации:	конструирование и проведение урока двумя и более преподавателями разных

Слайд 20И Н С Е Р Т (Interactive Noting System for Effective Reading

and Thinking) прием маркировки текста – интерактивная система заметок для эффективного чтения и размышления.

Маркировочные знаки (пометки) при чтении:
знаком «галочка» (V) – отметьте в тексте уже известную вам информацию;
знаком «плюс» (+) – отметьте новую информацию, но понятную Вам при чтении конспекта;
знаком «вопрос» (?) – отмечается то, что требует дополнительного изучения и понимания, то, о чем вы бы хотели узнать подробнее.

И Н С Е Р Т (Interactive Noting System for Effective Reading and Thinking)  прием маркировки

Слайд 21
Кластер оформляется в виде грозди или модели планеты со спутниками.

В центре располагается основное понятие, мысль, по сторонам обозначаются крупные смысловые единицы, соединенные с центральным понятием прямыми линиями.
В зависимости от способа организации урока, кластер может быть оформлен на доске, на отдельном листе или в тетради у каждого ученика при выполнении индивидуального задания.
Составляя кластер, желательно использовать разноцветные мелки, карандаши, ручки, фломастеры. Это позволит выделить определенные моменты и нагляднее отобразить общую картину, упрощая процесс систематизации всей информации.

Основные принципы составления кластера

Кластер - метод критического мышления

Кластер оформляется в виде грозди или модели планеты со спутниками.   В центре располагается основное понятие,

Слайд 22Кластер — это графическая форма организации информации, когда выделяются основные смысловые

единицы, которые фиксируются в виде схемы с обозначением всех связей между ними. Он представляет собой изображение, способствующее систематизации и обобщению учебного материала.
Кластер — это графическая форма организации информации, когда выделяются основные смысловые единицы, которые фиксируются в виде схемы

Слайд 23 Благодарим за внимание!

Благодарим за внимание!

Что такое shareslide.ru?

Это сайт презентаций, где можно хранить и обмениваться своими презентациями, докладами, проектами, шаблонами в формате PowerPoint с другими пользователями. Мы помогаем школьникам, студентам, учителям, преподавателям хранить и обмениваться учебными материалами.


Для правообладателей

Яндекс.Метрика

Обратная связь

Email: Нажмите что бы посмотреть