Презентация, доклад Колмогоровские чтения 2014

Экзамены по математике сейчас сдают на многих не только математических или технических, но и гуманитарных, экономических факультетах высших учебных заведений. Этого экзамена многие бояться. Действительно, здесь ученик сталкивается с многочисленными

Слайд 1Презентация колмогоровские чтения – 2014
МБОУ «СОШ № 1 ст. Архонская»

Демченко Татьяны Николаевны

Учителя

математики
Презентация колмогоровские чтения – 2014МБОУ «СОШ № 1 ст. Архонская»Демченко Татьяны НиколаевныУчителя математики

Слайд 2 Экзамены по математике сейчас сдают

на многих не только математических или технических, но и гуманитарных, экономических факультетах высших учебных заведений. Этого экзамена многие бояться. Действительно, здесь ученик сталкивается с многочисленными трудностями. Во-первых, нужно хорошо помнить основные формулы, определения, теоремы школьного курса математики. Во-вторых, необходимо хорошо владеть методами решения стандартных, типовых задач. В-третьих, выкладки и рассуждения надо выполнить за ограниченное время и успеть записать решения.
Конечно, математику нельзя выучить за одну ночь. Только достаточная практика в решении задач может сделать подготовку эффективной, а экзаменационные задания ЕГЭ более простыми и понятными. В своей работе заинтересованный школьник не должен ограничиваться стандартными и типовыми задачами, а активно работать со сложными, повышенной трудности заданиями. Лучше всего решать их выборочно, до тех пор, пока не появится уверенность, что материал уже достаточно усвоен.
При обучении математике необходимо больше уделять внимания практическим задачам, не снижая общего объема упражнений, наполнять их реальным содержанием и при этом перед изучением начал анализа необходимо выделять время на повторение программы средней школы. С целью повышения эффективности изучения начал анализа и качества знаний учащихся целесообразно использовать системы задач. Выбор пал на задачи с параметрами (С5).

Экзамены по математике сейчас сдают на многих не только математических или

Слайд 3Пример 1.

Пример 1.

Слайд 7Пример 2.

Пример 2.

Слайд 9Пример 3.

Пример 3.

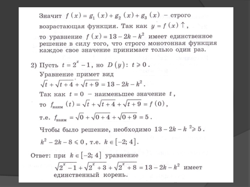
Слайд 11Пример 4.

Пример 4.

Слайд 13Пример 5.

Пример 5.

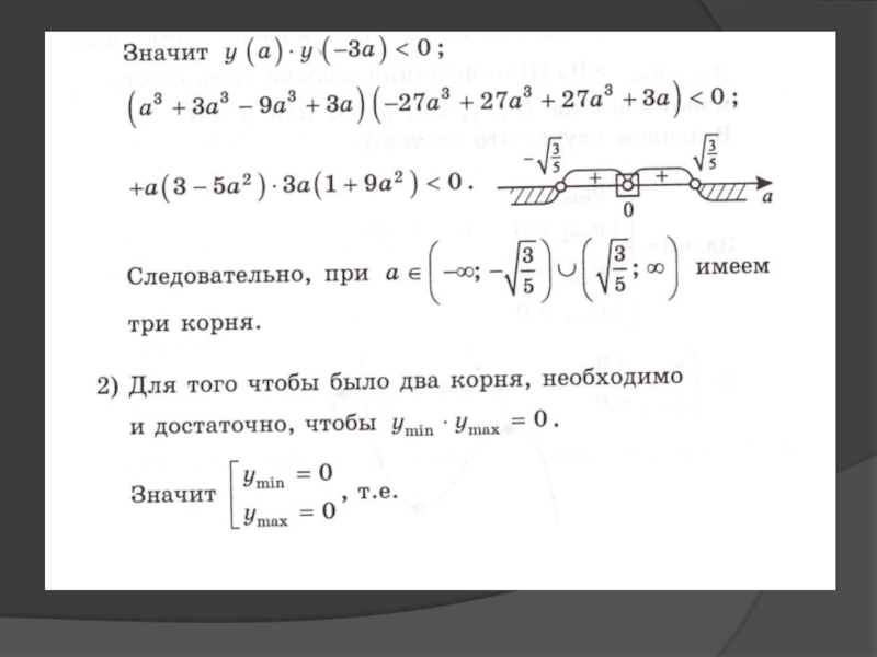
Слайд 16Пример 6.

Пример 6.

Слайд 21Пример 7.

Пример 7.

Слайд 22Пример 8.

Пример 8.

Слайд 24
Данная система задач отвечает необходимым

требованиям подготовки к ЕГЭ, позволит старшеклассникам получить качественные знания по разделу математики и , следовательно, получить полноценные знания, умения и навыки по решению сложнейших задач с параметрами с использованием аппарата математического анализа.
Следует отметить, что изучение курса начал анализа совпадает с периодом повзросления учащихся, определения их интересов и стремлений, общей жизненной позиции. Это дает возможность использовать для повышения интереса к обучению естественное стремление развивающегося ума увидеть не только количественный рост знаний, но и качественное развитие-переход на новую ступеньку. Разными школьниками движут разные мотивы. Одних привлекает то, что, изучив начала анализа, они поднимутся на более высокую ступень, другие, интересующиеся техникой, знают, что современное производство уже включило в свой язык не только числа и формулы, но и понятия и терминологию дифференциального исчисления. Третьи, не собирающиеся связывать свою профессию с естественными науками или техникой, особенно чутки к «гуманитарной» стороне математики; таких школьников может привлечь то, что изучение, понимание математического анализа требует большой отточенности логики, воображения и, значит, изучая его, можно развить свою способность мыслить.
«Нет ничего невозможного в том, чтобы, начиная с первооснов добраться до таких возвышенных точек, с которых можно обозреть самую сущность и движущие силы современной математики», ведь качественное математическое образование является одним из ключевых ресурсов, обеспечивающих инновационное развитие России.

Данная система задач отвечает необходимым требованиям подготовки к ЕГЭ, позволит старшеклассникам

Слайд 25Спасибо за внимание!

Спасибо за внимание!

Что такое shareslide.ru?

Это сайт презентаций, где можно хранить и обмениваться своими презентациями, докладами, проектами, шаблонами в формате PowerPoint с другими пользователями. Мы помогаем школьникам, студентам, учителям, преподавателям хранить и обмениваться учебными материалами.


Для правообладателей

Яндекс.Метрика

Обратная связь

Email: Нажмите что бы посмотреть