Презентация, доклад к уроку Знакомство с Абаем Кунанбаевым

Содержание

Познакомить учащихся с жизнью и творчеством великого казахского поэта- мыслителя Абая Кунанбаева

Слайд 1 Виртуальная
экспедиция по

абаевским местам
Казахстана
Виртуальная     экспедиция по   абаевским местам

Слайд 2Познакомить учащихся с жизнью и творчеством великого казахского поэта- мыслителя Абая

Кунанбаева

Познакомить учащихся с жизнью и творчеством великого казахского поэта- мыслителя Абая Кунанбаева

Слайд 3Жүрегіңнің түбіне терең бойла, Мен бір жұмбақ адаммын, оны да ойла. Абай


Жүрегіңнің түбіне терең бойла, Мен бір жұмбақ адаммын, оны да ойла. Абай

Слайд 41) Познакомиться с интересными фактами жизни великого поэта Абая Кунанбаева;
2) Рассказать

об особенностях поэзии Абая Кунанбаева;
1) Познакомиться с интересными фактами жизни великого поэта Абая Кунанбаева;2) Рассказать об особенностях поэзии Абая Кунанбаева;

Слайд 5Хочешь найти ценное слово,
Читай Абая, не ленись.
Хочешь научиться человечности,
Заучи каждое его

слово.
Сұлтанмахмұт
Торайғыров.
Хочешь найти ценное слово,Читай Абая, не ленись.Хочешь научиться человечности,Заучи каждое его слово.

Слайд 6Абай кто?

Абай кто?

Слайд 7 Что вы знаете
об

Абае?
Что вы знаете  об    Абае?

Слайд 8



Мына тұрған Абайдың суреті ме?
Ақыл, қайрат, білімді тең ұстаған
Өлең сөздің ұқсаған

құдіретіне
Өр Абайдың төтеген кім бетіне.

(1845-1904)

Мына тұрған Абайдың суреті ме?Ақыл, қайрат, білімді тең ұстағанӨлең сөздің ұқсаған құдіретінеӨр Абайдың төтеген кім бетіне.

Слайд 9великий поэт
писатель
композитор
философ
переводчик
просветитель
классик


великий поэт писателькомпозиторфилософ переводчик просветитель классик

Слайд 10Абай Кунанбаев родился 10 августа 1845 г. в Семипалатинской области в

местечке Каскабулак.


Абай Кунанбаев родился 10 августа 1845 г. в Семипалатинской области в местечке Каскабулак.

Слайд 11

Абай тегі



Кішік


Әйтек










Олжай

Айдос, Қайдос, Жандос, (Жігітек)

Ырғызбай

Өскенбай














Құнанбай


Абай (Ибраһим)












Слайд 13Молодой Абай

Молодой Абай

Слайд 15Мать Улжан, отец- Кунанбай

Мать Улжан, отец- Кунанбай

Слайд 17Учеба в медресе города Семей

Учеба в медресе города Семей

Слайд 18Медресе Ахмет- Риза, где обучался Абай

Медресе Ахмет- Риза, где обучался Абай

Слайд 19Абай в библиотеке

Абай в библиотеке

Слайд 20 ДРУЗЬЯ АБАЯ

ДРУЗЬЯ АБАЯ

Слайд 21Ученик Абая Кокбай

Ученик Абая Кокбай

Слайд 23


Абайдың әкесі Құнанбай с младшей женой Нурганым

Абайдың әкесі Құнанбай с младшей женой Нурганым

Слайд 24Брат Абая Оспан

Брат Абая Оспан

Слайд 25Памятники бабушке Зере и матери Улжан

Памятники бабушке Зере и матери Улжан

Слайд 26Любимая девушка Абая Тогжан

Любимая девушка Абая Тогжан

Слайд 27Дорога в Семей

Дорога в Семей

Слайд 28 Озеро Бақанас в Шынгыстау

Озеро Бақанас в Шынгыстау

Слайд 29 Озеро Аякоз могила Қозы Көрпеш и Баян сұлу

Озеро Аякоз могила Қозы Көрпеш и Баян сұлу

Слайд 30Саятқора (здесь жил Шакарим –брат Абая)

Саятқора (здесь жил Шакарим –брат Абая)

Слайд 31Дом-музей Абая в Жидебае

Дом-музей Абая в Жидебае

Слайд 32Дом-музей Абая в Жидебае

Дом-музей Абая в Жидебае

Слайд 33




Кладовка в доме-музее Абая

Кладовка в доме-музее Абая

Слайд 34Абай с сыновьями Акылбай и Турагул

Абай с сыновьями Акылбай и Турагул

Слайд 37Абай с женой Еркежан,сыновьями Магауия и Турагулом

Абай с женой Еркежан,сыновьями Магауия и Турагулом

Слайд 38Сыновья Абая

Сыновья Абая

Слайд 40Любимая игра Абая -тогызкумалак

Любимая игра Абая -тогызкумалак

Слайд 46





.
Темы произведений
Учение, наука:
“ Жасымда

ғылым бар деп ескермедім”
“ Ғылым таппай мақтанба”
“ Интернатта оқып жүр”
.    Темы произведений   Учение, наука:“ Жасымда ғылым бар деп ескермедім”“ Ғылым таппай

Слайд 47Справедливость, защита прав народа:
“ Қалың елім,қазағым” “ Ал , сенейін, сенейін”

“ Қайтсе жеңіл болады жұрт билемек” “Бойы бұлғаң” “ Болды да партия” “ Малға достың мұңы жоқ” “ “Өлсем, орным қара жерсіз болмай ма?”
“ Сегіз аяқ” “ Болыс болдым, мінеки”
Справедливость, защита прав народа:“ Қалың елім,қазағым” “ Ал , сенейін, сенейін” “ Қайтсе жеңіл болады жұрт билемек”

Слайд 48Дружба и преданость :
“ Жігіттер, ойын арзан, күлкі қымбат”
“Өкінішті көп өмір

кеткен өтіп”
“Кейде есер көңіл құрғырың”

Времена года:
“ Күз” “ Қараша, желтоқсан мен сол бір- екі ай” “ Қыс” “Жаз” “ Жазғытұры” “ Желсіз түнде жарық ай” “ Көлеңке басын ұзартып”

Дружба и преданость :“ Жігіттер, ойын арзан, күлкі қымбат”“Өкінішті көп өмір кеткен өтіп”“Кейде есер көңіл құрғырың”

Слайд 49 Песни Абая:

1.Өзі шығарған әндері
2.Абай сөзіне шығарылған әндер
3.Аударма әндері
« Көзімніңқарасы»
«Желсіз түнде

жарық ай»
«Сегіз аяқ»
« Айттым сәлем,Қаламқас»
«Бойы бұлғаң»
«Қор болды жаным»
Песни Абая:1.Өзі шығарған әндері2.Абай сөзіне шығарылған әндер3.Аударма әндері« Көзімніңқарасы»«Желсіз түнде жарық ай»«Сегіз аяқ»« Айттым сәлем,Қаламқас»«Бойы бұлғаң»«Қор

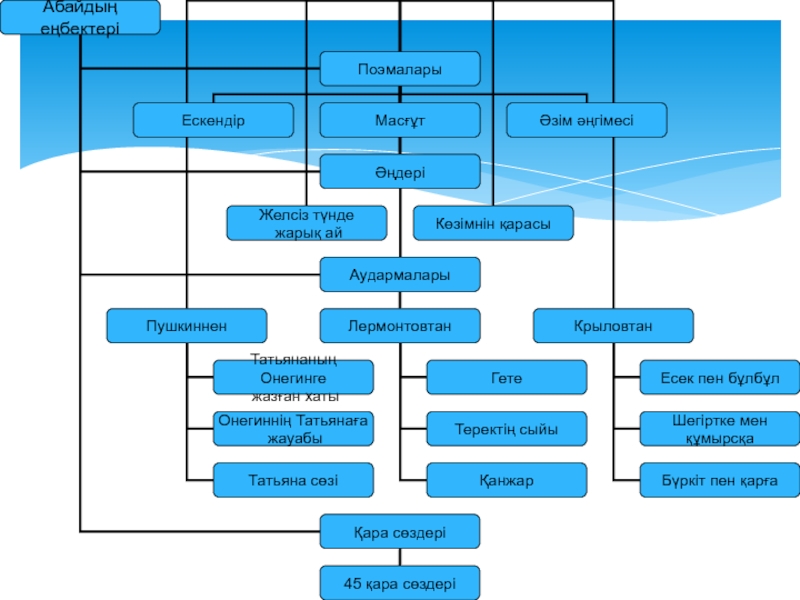
Слайд 50 Переводы :
Лермонтовтан

27 шығарма :
“ Демон” “ Боярин Орша” “ Измаил –Бей” “ Вадим” “ Теректің сыйы” “ Тұтқындағы батыр” “ Жалғыз жалау” “ Жартас” “ Дұға” “ Альбомнан” “ Менің сырым , жігіттер, емес оңай” “ Қараңғы түнде тау қалғып”
Переводы :Лермонтовтан 27 шығарма : “ Демон” “

Слайд 51Крылова :
“ Емен мен шілік” “ Қазаға ұшыраған қара шекпен” “

Жарлы бай” “ Есек пен бұлбұл”
“ Бүркіт пен қарға” “ Шегіртке мен құмырсқа” “ Әншілер” “ Ала қойлар” “ Түлкі мен қарға” “ Есек” “ Бақа мен өгіз” “ Піл мен қанден”

Крылова :“ Емен мен шілік” “ Қазаға ұшыраған қара шекпен” “ Жарлы бай” “ Есек пен бұлбұл”

Слайд 52 Пушкина :

“ Евгений

Онегиннен” 8 өлең аударды көбінесе Онегин мен Татьяна арасындағы хаттар

Пушкина :“ Евгений Онегиннен” 8 өлең аударды көбінесе Онегин

Слайд 53

Поэмы:
“ Ескендір”
“ Масғұт” “ Әзім әңгімесі”

Поэмы: “ Ескендір” “ Масғұт” “ Әзім әңгімесі”

Что такое shareslide.ru?

Это сайт презентаций, где можно хранить и обмениваться своими презентациями, докладами, проектами, шаблонами в формате PowerPoint с другими пользователями. Мы помогаем школьникам, студентам, учителям, преподавателям хранить и обмениваться учебными материалами.


Для правообладателей

Яндекс.Метрика

Обратная связь

Email: Нажмите что бы посмотреть