Презентация, доклад к уроку по дисциплине Основы геодезии для 2 курса по теме Нивелирование Специальность: 08.02.01 Строительство и эксплуатация зданий и сооружений

Содержание

Назначение и способы нивелирование поверхности Для составления топографических планов участков местности со слабо выраженным рельефом необходима повышенная точность топографической съемки. В таких случаях может быть применен метод геометрического нивелирования, которым выполняют топографическую съемку земной поверхности

Слайд 1МИНИСТЕРСТВО ОБЩЕГО ПРОФЕССИОНАЛЬНОГО ОБРАЗОВАНИЯ СВЕРДЛОВСКОЙ ОБЛАСТИ ГОСУДАРСТВЕННОЕ БЮДЖЕТНОЕ ПРОФЕССИОНАЛЬНОЕ ОБРАЗОВАТЕЛЬНОЕ УЧРЕЖДЕНИЕ СВЕРДЛОВСКОЙ

ОБЛАСТИ УРАЛЬСКИЙ ГОСУДАРСТВЕННЫЙ КОЛЛЕДЖ им. И.И. ПОЛЗУНОВА Презентация к уроку по дисциплине «Основы геодезии» для 2 курса по теме «Нивелирование» Специальность: 08.02.01 «Строительство и эксплуатация зданий и сооружений Нивелирование

Тема 2.5. Нивелирование.
Урок 3. Нивелирование поверхности.
Разработала преподаватель Конева Л. М.

Верхняя Пышма 2018

МИНИСТЕРСТВО ОБЩЕГО ПРОФЕССИОНАЛЬНОГО ОБРАЗОВАНИЯ СВЕРДЛОВСКОЙ ОБЛАСТИ ГОСУДАРСТВЕННОЕ БЮДЖЕТНОЕ ПРОФЕССИОНАЛЬНОЕ ОБРАЗОВАТЕЛЬНОЕ УЧРЕЖДЕНИЕ  СВЕРДЛОВСКОЙ ОБЛАСТИ УРАЛЬСКИЙ ГОСУДАРСТВЕННЫЙ КОЛЛЕДЖ

Слайд 2Назначение и способы нивелирование поверхности

Для составления топографических планов участков

местности со слабо выраженным рельефом необходима повышенная точность топографической съемки. В таких случаях может быть применен метод геометрического нивелирования, которым выполняют топографическую съемку земной поверхности при изысканиях, проектировании и
строительстве аэродромов, ирригационных систем на заболоченной и равнинной местности, для составления проектов вертикальной планировки, при исполнительных съемках.
Назначение и способы нивелирование поверхности  Для составления топографических планов участков местности со слабо выраженным рельефом необходима

Слайд 3 Методом геометрического нивелирования обычно выполняют топографические съемки для составления

планов и цифровых моделей местности масштабов 1:500, 1:1 000,
1:2 000 с высотой сечения рельефа 0,1-0,5 м.
Полевые работы состоят в построении на местности сети точек и производства угловых, линейных и высотных измерений для определения их координат. Одновременно с построением сети точек производится съемка контуров местности.
Методом геометрического нивелирования обычно выполняют топографические съемки для составления планов и цифровых моделей местности масштабов

Слайд 4 В зависимости от назначения и условий местности могут

быть использованы следующие способы геометрического нивелирования поверхности:
Способ поперечников к магистральному ходу.
Магистральные ходы прокладывают по характерным линиям рельефа (рисунок 1): водоразделам, тальвегам, каналам и т.п. Такой способ применяется при съемке местности с хорошо выраженным рельефом, при съемке притрассовой полосы вдоль трасс автомобильных дорог, каналов и других линейных объектов.
Планово-высотным обоснованием является теодолитно-нивелирный ход трассы линейного объекта. Перпендикулярно к магистралям разбивают поперечники. По магистралям и поперечникам разбивают пикетаж, одновременно ведут съемку ситуации. По магистралям, как правило, прокладывают теодолитные ходы, а по пикетажу выполняют геометрическое нивелирование.
В зависимости от назначения и условий местности могут быть использованы следующие способы геометрического нивелирования

Слайд 5Рисунок 1 – Способ поперечников к магистральному ходу

Рисунок 1 – Способ поперечников к магистральному ходу

Слайд 62) Способ параллельных линий
Нивелирование поверхности по параллельным линиям может

быть выполнено как на открытой, так и на закрытой местности со слабо выраженным рельефом при исполнительных съемках дорожных покрытий, искусственных покрытий взлетно-посадочных полос аэродромов, строительных площадок и т.д.
В качестве планово-высотного обоснования используют взаимно перпендикулярные теодолитно-нивелирные прямолинейные
ходы .
2) Способ параллельных линий  Нивелирование поверхности по параллельным линиям может быть выполнено как на открытой, так

Слайд 7Рисунок 2. – Способ параллельных линий

Рисунок 2. – Способ параллельных линий

Слайд 8 В обе стороны от каждого хода разбивают перпендикулярные линии

– поперечники. По ходам и поперечникам через равные промежутки закрепляют точки – разбивают пикетаж. Расстояния между поперечниками и пикетажными точками зависят от характера рельефа местности и масштаба плана. Так, при съемке масштаба 1:500 или 1:1000 расстояния между реечными точками принимают 20 метров.
Одновременно с разбивкой пикетажа ведут съемку ситуации. Высоты пикетных точек определяют геометрическим нивелированием.
В обе стороны от каждого хода разбивают перпендикулярные линии – поперечники. По ходам и поперечникам

Слайд 93) Способ полигонов
Применяется на больших, сравнительно спокойных участках местности

с выраженным рельефом (рисунок 3). В качестве планово-высотного обоснования используют систему теодолитных ходов, прокладываемых вблизи границ снимаемого участка местности и по характерным структурным) линиям рельефа. Для съемки ситуации и рельефа съемочные
ходы разбивают в виде поперечников к сторонам планово-высотного обоснования.
3) Способ полигонов   Применяется на больших, сравнительно спокойных участках местности с выраженным рельефом (рисунок 3).

Слайд 10Рисунок 3 – Способ полигонов

Рисунок 3 – Способ полигонов

Слайд 114) Способ квадратов. Нивелирование поверхности по квадратам
Используют на

открытой местности со слабовыраженным рельефом - чаще всего применяют в строительстве при вертикальной планировке площадки. Это основной вид топографических съемок при изысканиях аэродромов.
Планово-высотным обоснованием служат вершины квадратов. С
помощью теодолита и мерного прибора на местности разбивают и закрепляют сетку квадратов (рисунок 4). Вначале разбивают основные квадраты со сторонами 100, 200 или 400 м. Затем основные квадраты разбивают на заполняющие со сторонами 20-40 м в зависимости от рельефа местности, масштаба съемки и назначения топографического плана. Вершины основных квадратов закрепляют бетонными трубами
или деревянными столбами, а заполняющие – деревянными кольями. Кроме вершин квадратов закрепляют также перегибы рельефа на сторонах и внутри квадратов.
4) Способ квадратов. Нивелирование поверхности по квадратам    Используют на открытой местности со слабовыраженным рельефом

Слайд 12Рисунок 4 – Способ нивелирования по квадратам

Рисунок 4 – Способ нивелирования по квадратам

Слайд 13
Одновременно с разбивкой сетки квадратов ведется съемка контуров местности, которые привязывают

к стороне квадратов. Схему
разбивки квадратов с обозначениями их вершин и данные съемки кон-
туров заносят на схему (абрис), на которой также стрелками показывают направление однородных скатов.

Квадраты со стороной 100-200 м нивелируют каждый в отдельности. Нивелир устанавливают примерно в середине квадрата и производят отсчеты по рейкам, установленным в его вершинах, а также на плюсовых точках. Отсчеты, произведенные по рейкам, записывают на схеме сети квадратов, увязывают превышения по внешнему контуру основного прямоугольника и вычисляют отметки точек. Порядок работы в заполняющих квадратах предусматривает нивелирование с одной станции вершин несколько квадратов, при этом каждые две смежные станции должны иметь общие связующие точки. Отметки заполняющих вершин вычисляют через горизонт инструмента.
Одновременно с разбивкой сетки квадратов ведется съемка контуров местности, которые привязывают к стороне квадратов. Схему

Слайд 14 При нивелировании поверхности используют точные или технические нивелиры с компенсаторами

и горизонтальными кругами (3Н-2КЛ, Н-3К и др.), а также электронные нивелиры. Наличие компенсатора у нивелиров дает возможность намного повысить производительность полевых работ; использование нивелиров с лимбами дает возможность при разбивке планово-высотного обоснования использовать
только один прибор – нивелир, а при работе с электронными нивелирами полностью автоматизируется процесс сбора, регистрации и обработки данных.

При нивелировании поверхности используют точные или технические нивелиры с компенсаторами и горизонтальными кругами (3Н-2КЛ, Н-3К и

Слайд 15Если на небольшом участке местности построена самостоятельная сеть квадратов со сторонами

10-40 м, то порядок нивелирования следующий. На схеме площадки (рисунок 4) намечают связующие точки и между ними прокладывают замкнутый ход технического нивелирования, опирающийся на репер, т.е. связующими являются точки, отметки которых определены через превышения, полученные в результате нивелирования хода. Для данной схемы связующими точками являются точки 3А, 1В, которые находятся в вершинах замкнутого хода. На связующие точки отсчеты берутся по черной и красной сторонам реек.

Если на небольшом участке местности построена самостоятельная сеть квадратов со сторонами 10-40 м, то порядок нивелирования следующий.

Слайд 16
Отметки промежуточных точек определяют через горизонт инструмента.

Отсчеты на данные точки берутся только по черной стороне реек. Так, для II станции на точки 3А и 1В отсчеты взяты по черной и красной сторонам реек. Точки 1А, 1Б, 2А, 2Б, 2В, 3Б, 3В - промежуточные. На эти точки отсчеты берут только по черной стороне рейки.
Отсчеты по рейкам записывают непосредственно на схему нивелирования площадки. Пунктиром показывают границы участка, точки которого нивелируют с одной станции.
По результатам нивелирования местности составляют топографический план.
Отметки промежуточных точек определяют через горизонт инструмента. Отсчеты на данные точки берутся только

Слайд 17ИСХОДНЫЕ ДАННЫЕ:

1. Журнал нивелирования площадки (см. Приложение А).
2.

Отметка исходного репера - НРп.
3. Сторона квадрата d на местности 20 м.
4. Масштаб плана 1:500.
5. Высота сечения рельефа 0,5 м.

Значение отметки исходного репера определяют по формуле:

НРп = (50 + N),N или
НРп = (100 + N),N

где N – номер варианта.

Пример: Для N = 81 НРп15 = (50 + 81),81 = 131,81 м.

Номер варианта и полученное значение отметки исходного репера записывают на бланке журнала нивелирования площадки (см. Приложение А).
ИСХОДНЫЕ ДАННЫЕ:   1. Журнал нивелирования площадки (см. Приложение А). 2. Отметка исходного репера - НРп.

Слайд 18ПОРЯДОК ВЫПОЛНЕНИЯ РАБОТЫ

1. Обработка журнала нивелирования площадки
1.1. Вычисляют

превышения h по черной и красной сторонам реек между связующими точками замкнутого нивелирного хода по формуле

h = З – П,

где З – отсчет по рейке на заднюю точку;
П – отсчет по рейке на переднюю точку.

Пример: Для I-й станции hч = 0370 - 2175 = -1805 мм,
hк = 5052 - 6859 = -1807 мм.

Если расхождение в превышениях, вычисленных по черной и
красной сторонам реек, не превышает 5 мм, то определяют среднее
значение превышения на станции, округляя его до целых миллиметров


ПОРЯДОК ВЫПОЛНЕНИЯ РАБОТЫ   1. Обработка журнала нивелирования площадки 1.1. Вычисляют превышения h по черной и

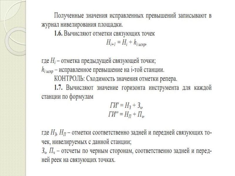
Слайд 19Полученные значения средних превышений на станциях выписывают в журнал нивелирования площадки

(см. Приложение А).
1.2. Вычисляют полученную невязку fh для хода технического
нивелирования по формуле


где – сумма теоретических превышений, вычисляемая по формуле


где НК и НН – отметки соответственно конечного и начального репера.
Для замкнутого нивелирного хода: и невязка равна


1.3. Вычисляют допустимую невязку хода fh доп по формуле


где n – число станций.
Полученные значения средних превышений на станциях выписывают в журнал нивелирования площадки (см. Приложение А). 1.2. Вычисляют полученную

Слайд 20 КОНТРОЛЬ:
Полученные поправки подписывают над величинами средних

превышений на станциях.
1.5. Вычисляют исправленные превышения по формуле
hиспр = hср + Vh.
КОНТРОЛЬ:
Для замкнутого нивелирного хода
hиспр= 0.
КОНТРОЛЬ:  Полученные поправки подписывают над величинами средних превышений на станциях.  1.5. Вычисляют исправленные

Слайд 25Н. Доделать. Поискать Прилож. А

Н. Доделать. Поискать Прилож. А

Слайд 26СПИСОК ИСПОЛЬЗОВАННЫХ ИСТОЧНИКОВ
Карелина И.В., Хлебородова Л.И. Нивелирование поверхности. Вертикальная планировка строительной

площадки: Методические указания к проведению лабораторных работ, практических занятий и для СРС студентов, обучающихся по направлениям 270800 «Строительство» и 270100 «Архитектура» / Алт. гос. техн. ун-т им. И.И. Ползунова. - Барнаул: типография АлтГТУ, 2013. - 26 с.
СПИСОК ИСПОЛЬЗОВАННЫХ ИСТОЧНИКОВКарелина И.В., Хлебородова Л.И. Нивелирование поверхности. Вертикальная планировка строительной площадки: Методические указания к проведению лабораторных

Что такое shareslide.ru?

Это сайт презентаций, где можно хранить и обмениваться своими презентациями, докладами, проектами, шаблонами в формате PowerPoint с другими пользователями. Мы помогаем школьникам, студентам, учителям, преподавателям хранить и обмениваться учебными материалами.


Для правообладателей

Яндекс.Метрика

Обратная связь

Email: Нажмите что бы посмотреть