Презентация, доклад к теме ЭЛЕМЕНТЫ ТЕОРИИ ПРИНЯТИЯ СИСТЕМНЫХ РЕШЕНИЙ

Содержание

1 Структура и основное содержание системного управления таможенным делом Управление таможенным делом Росси включает два основных стратегически направления: управление деятельность таможенной службы России и управление ее развитием. Функциональная структура, стратегические цели, задачи и ключевые направления системы

Слайд 1ТЕМА 5 ЭЛЕМЕНТЫ ТЕОРИИ ПРИНЯТИЯ СИСТЕМНЫХ РЕШЕНИЙ В ТАМОЖЕННОМ ДЕЛЕ

ТЕМА 5 ЭЛЕМЕНТЫ ТЕОРИИ ПРИНЯТИЯ СИСТЕМНЫХ РЕШЕНИЙ В ТАМОЖЕННОМ ДЕЛЕ

Слайд 21 Структура и основное содержание системного управления таможенным делом
Управление таможенным делом

Росси включает два основных стратегически направления: управление деятельность таможенной службы России и управление ее развитием. Функциональная структура, стратегические цели, задачи и ключевые направления системы управления таможенным делом России представлены на рис. 1.

В организационном плане современная система управления таможенными органами России имеет иерархическую структуру. В рамках такой структуры управление реализуется на уровне центрального аппарата ФТС России, региональных управлений, таможен и таможенных постов. Такая структура обеспечивает централизованный, распределенный характер управления.
На каждом уровне управления решается комплекс задач системного характера.


1 Структура и основное содержание системного управления таможенным делом 	Управление таможенным делом Росси включает два основных стратегически

Слайд 4Системное решение (решение системного характера)  это решение, непосредственно связанное с

целью та­моженной деятельности, а также с развитием таможенных си­стем или таможенного дела в целом.
Итак, выделим типовые системные задачи и решения:
• формирование системных решений по организации и функ­ционированию таможенной системы (формирование и кор­ректировка концепций и стратегий функционирования систе­мы), по модернизации и развитию системы (формирование целей, стратегии, программ развития системы и управление развитием), а также по эффективной реализации программ модернизации и развития;
• подготовка и реализация оперативных решений системного характера;
• оценка и прогноз формируемых решений, информационный контроль и оценка результативности принятых системных решений.

Системное решение (решение системного характера)  это решение, непосредственно связанное с целью та­моженной деятельности, а также с

Слайд 52 Примеры системных решений в ТД
Примеры представления модели таможенной системы, задач

системного характера и вариантов их практического решения представлены на рис. 2 и в табл. 1.
Теоретико-методологическую основу принятия системных решений составляют теория и методология системного управления.


2 Примеры системных решений в ТД Примеры представления модели таможенной системы, задач системного характера и вариантов их

Слайд 6Таблица 1 – Задачи системного характера и примеры их практического применения

Таблица 1 – Задачи системного характера и примеры их практического применения

Слайд 73 Знания в системном управлении ТД
Анализ современных подходов к решению сходных

проблем, связанных с повышением эффективности управления сложными системами и процессами, позволяет утверждать, что в стратегической перспективе фундаментальную основу их решения составляет когнитивный (познавательный) подход. В теоретическом плане речь идет, прежде всего, о парадигме формирования знаний для принятия решений и о создании соответствующей метатехнологии управления (рис.3).
.
3 Знания в системном управлении ТД Анализ современных подходов к решению сходных проблем, связанных с повышением эффективности

Слайд 8 Применительно к рассматриваемым нами объектам анализа всегда в явном или неявном

виде формируется иерархическая система знаний об организационной системе или технологии ВЭД, о единой системе таможенных органов или о технологии таможенной деятельности, а также о системе технологического обеспечения таможенной деятельности или о функционировании такой системы. Это знания о соответствующих реальных системах, технологиях, процессах и, кроме того, о средствах их формирования. В первом случае — это продуктивные знания, во втором — когнитивные.
Применительно к рассматриваемым нами объектам анализа всегда в явном или неявном виде формируется иерархическая система знаний об

Слайд 104 Концепция базовой когнитивной модели управления
Базовой парадигмой эффективного управления единой системой

таможенных органов на основе когнитивного подхода является парадигма формирования знаний об эволюции вложенных систем внеэкономической и таможенной деятельности и эффективного использования их в целях управления.
На современном уровне становления таможенных органов база знаний системы технологического обеспечения еще не сформирована. Она представлена базами данных преимущественно законодательного, нормативно-правового, информационного и др. видов обеспечения деятельности таможенных органов и позволяет обеспечивать личный состав лишь информационно-справочными данными. Однако перспектива и тенденции интеллектуализации системы технологического обеспечения, а следовательно, и формирования соответствующей базы знаний достаточно очевидны.

4 Концепция базовой когнитивной модели управленияБазовой парадигмой эффективного управления единой системой таможенных органов на основе когнитивного подхода

Слайд 115 Теоретическое содержание базовой модели управления
Системы — это совместно функционирующие, открытые,

распределенные и развивающиеся системы. При этом основная цель их совместного функционирования и развития — согласованная, целенаправленная (прогрессивная) эволюция.
При такой постановке цель любой вложенной системы определяется только из требований вышерасположенной смежной системы. Так, для единой системы таможенных органов цель управления или развития формируется из потребностей макросистемы, а для системы технологического обеспечения — из потребностей единой системы таможенных органов как метасистемы.

5 Теоретическое содержание базовой модели управления Системы — это совместно функционирующие, открытые, распределенные и развивающиеся системы. При

Слайд 12Пример метатехнологии макросистемы представлен на рис.4

Рисунок 4 – Пример метатехнологии макросистемы

Пример метатехнологии макросистемы представлен на рис.4Рисунок 4 – Пример метатехнологии макросистемы

Слайд 13 Каналы (связи) когнитивного взаимодействия (Уо, Уs, Уm; Io, Is, Im) определяют

процесс приобретения знаний, сопровождающих соответствующие внешнеэкономические действия или когнитивную составляющую метатехнологии. При этом прямые интеллектуальные связи (Уo, Уs, Уm) обеспечивают систему нижележащего уровня информацией об изменении проблемной ситуации в системе вышележащего уровня. Обратные интеллектуальные связи (Io, Is, Im) обеспечивают информацией о предыстории когнитивного процесса, которая включает информацию об изменениях в соответствующих базах знаний.
Знания формируются в виде целостной совокупности представлений о структурно-параметрической эволюции вложенных систем. При этом каждое «элементарное знание» определено в виде структур или стратегий (в общем случае — структур-стратегий) макро-, метасистемы и системы соответственно.
Каналы (связи) когнитивного взаимодействия (Уо, Уs, Уm; Io, Is, Im) определяют процесс приобретения знаний, сопровождающих соответствующие внешнеэкономические

Слайд 14 Технология деятельности рассматривается как результат процесса познания, а связи продуктивного взаимодействия

отражают реализацию управляющих воздействий — актуализации технологий деятельности систем.
В пределах этих связей формируется актуальная (целесообразно эффективная) технология деятельности вложенных систем — это продуктивная составляющая системного управления.

Технология деятельности рассматривается как результат процесса познания, а связи продуктивного взаимодействия отражают реализацию управляющих воздействий — актуализации

Слайд 15 С представленных позиций содержание и возможности метатехнологии единой системы таможенных органов

непосредственно определяются требованиями системы ВЭД, а для СТО — требованиями единой системы таможенных органов. Эти требования, как правило, формулируются в виде:
общего назначения (целей) метасистемы;
основных функций и задач метасистемы;
прав, представляемых метасистеме для реализации ее функций;
структурно-параметрической модели метасистемы;
системы показателей деятельности метасистемы и критериев ее эффективности.

С представленных позиций содержание и возможности метатехнологии единой системы таможенных органов непосредственно определяются требованиями системы ВЭД, а

Слайд 166. Функционально-технологическая модель системного управления ТД
Функциональную структуру технологии деятельности таможенных органов

определяют цели, функции, задачи, процедуры таможенного дела, виды обеспечения и система управления. Реальная технология формируется в условиях их взаимосвязи и взаимозависимости в результате следующего цикла управления:
слежения за деятельностью таможенных органов (внешними условиями, внутренней ситуацией и результатами);
идентификации и анализа проблемной ситуации деятельности;
принятия решения по эффективному управлению формирования оптимальной структур-стратегии деятельности;
реализации управляющих воздействий (например, по модернизации технологии деятельности);
контроля эффективности воздействий.
 
 
 
6. Функционально-технологическая модель системного управления ТД Функциональную структуру технологии деятельности таможенных органов определяют цели, функции, задачи, процедуры

Слайд 17Рисунок 5 – Функционально-технологическая модель таможенной деятельности с позиций системного управления

Рисунок 5 – Функционально-технологическая модель таможенной деятельности с позиций системного управления

Слайд 18В рамках такой модели проблемная ситуация деятельности проявляется в ходе слежения

за изменением следующих параметров и показателей:
• параметров входного потока (образуется из потоков товаров и транспортных средств, пассажиропотока и др.) и параметров внешних управляющих воздействий
• показателей эффективности деятельности таможенных органов характеристик функциональных компонент технологии.
В рамках такой модели проблемная ситуация деятельности проявляется в ходе слежения за изменением следующих параметров и показателей:

Слайд 19 Реализация управляющих воздействий заключается в модернизации управляемых компонент и, как следствие,

(на рис. 5 это отражено в виде выходящих из управляемых компонент информационно-управляющих связей) — в модернизации технологии деятельности таможенных органов.
В представленном варианте эффективная технология деятельности таможенных органов формируется в условиях возникающей проблемной ситуации, ресурсных возможностей управляемых компонент и потенциальных возможностей системы управления по ее решению.
Реализация управляющих воздействий заключается в модернизации управляемых компонент и, как следствие, (на рис. 5 это отражено в

Слайд 207 Аналитическая модель системного управления ТД
Дадим формальную интерпретацию процесса функционирования таможенных

органов по обеспечению внешнеэкономической деятельности России. Представим этот процесс во взаимосвязи интегральных параметров совместно эволюционирующих систем, не рассматривая в данном случае принципы и методы их определения.
В общем случае система ВЭД характеризуется когнитивными и продуктивными параметрами метатехнологии деятельности. Когнитивные параметры определяют потенциальные возможности технологий деятельности и представлены накопленными знаниями о различных вариантах технологий и стратегии деятельности. IIродуктивные параметры характеризуют технологию реальной деятельности, или практически используемую технологию.
7 Аналитическая модель системного управления ТД 	Дадим формальную интерпретацию процесса функционирования таможенных органов по обеспечению внешнеэкономической деятельности

Слайд 21Когнитивные параметры метатехнологии деятельности макросистемы Dm определим в виде:
множества возможных

технологий деятельности;
вариантов оптимальной реализации технологии деятельности — структур-стратегий;
характеристических параметров структур-стратегии.
Соответственно, производные продуктивные параметры технологии деятельности представим:
• реализуемой технологией деятельности и ее структур-стратегией;
• актуальной (оптимальной) структур-стратегией;
• динамическими параметрами структур-стратегии;
• временным интервалом деятельности.

Когнитивные параметры метатехнологии деятельности макросистемы Dm определим в виде: 	множества возможных технологий деятельности; 	вариантов оптимальной реализации технологии

Слайд 22Сводный перечень соответствующих параметров для системы ВЭД, ЕС ТО и СТО

представлен в табл. 2.
Таблица 2 – Параметры метатехнологии деятельности
Сводный перечень соответствующих параметров для системы ВЭД, ЕС ТО и СТО представлен в табл. 2. Таблица 2

Слайд 238 Графо-аналитическое представление процесса системного управления ТД
Дадим графическую интерпретацию процесса синтеза

рациональной структур-стратегии таможенной деятельности. На рис. 6 представлен квадрант, I и IV квадранты которого отражают продуктивные параметры таможенной деятельности, а II и III характеризуют ее когнитивные параметры. Все представляемые параметры являются гипотетическими. В I квадрате продуктивный характер деятельности Ym(t) Dmt  Em(t) характеризуется параметрами структур-стратегии ВЭД, например, временной зависимостью потока участников ВЭД (товаров или транспортных средств) или их приведенной суммарной интенсивности. I и III квадранты отображают когнитивную составляющую деятельности ЕС ТО: технологические возможности ЕС ТО Is Dsy  Esy и технологические возможности СТО Io  Doz  Eoz соответствующие характеристическим зависимостям: Esy = Esy(Em) и Eoz = Eoz (Es)
8 Графо-аналитическое представление процесса системного управления ТДДадим графическую интерпретацию процесса синтеза рациональной структур-стратегии таможенной деятельности. На рис.

Слайд 24В IV квадранте представляются параметры технологии деятельности ЕС ТО Ys(t) Dst

 Es(t), отображаемые динамической кривой – структур-стратегии деятельности (изменениями показателя эффективности деятельности) Es(t) = Es[Em(t), , Esy, Eoz, t].

Рисунок 6 – Визуализация идеальной структур-стратегии таможенной деятельности – когнитивный квадрант управления

В IV квадранте представляются параметры технологии деятельности ЕС ТО Ys(t) Dst  Es(t), отображаемые динамической кривой –

Слайд 25 Идеальной представляется технология таможенной деятельности, обеспечивающая обслуживание поступающего потока участников ВЭД,

товаров и транспортных средств в реальном масштабе времени и без задержек.
Если использовать термин «работа», наиболее уместный при оценке деятельности, то практически это означает, что количество участников ВЭД и объемы товаров и транспортных средств, поступающих на обслуживание на интервале (t0, ti) и количество обслуженных равно. Графически это выражается в равенстве площадей под динамическими кривыми технологий макросистемы Wm и ЕС ТО Ws на рассматриваемом интервале деятельности: Wm[t0, tI] = Ws[t0, tI].
Идеальной представляется технология таможенной деятельности, обеспечивающая обслуживание поступающего потока участников ВЭД, товаров и транспортных средств в реальном

Слайд 26 Реальные параметры технологий не позволяют обеспечить условия мгновенного обслуживания. Например, как

показано на рис. 33, структур-стратегия реальной технологии СТО имеет характеристическую зависимость E0I = E0I (Es), отличную от идеальной (кв. III).
Связанная с ней структур-стратегия деятельности (кв. IV) также значительно отличается от идеальной. В результате проведенная работа по обслуживанию потока участников ВЭД, товаров и транспортных средств и соответствующая ей площадь WsI меньше, чем мы имеем в идеале: WsI < Ws0. Кроме того, для продуктивных технологий деятельности характерно наличие различного рода требований, предъявляемых к ним. Например, одним из основных требований является требование по оперативности обслуживания. Это требование задает ту нижнюю границу производительности (оперативности) системы, за пределами которой ее функционирование считается нецелесообразным. В качестве таковой на рис. 33 показана линия Едоп. Эта линия определяет нижний предел эффективного функционирования ЕС ТО.

Реальные параметры технологий не позволяют обеспечить условия мгновенного обслуживания. Например, как показано на рис. 33, структур-стратегия реальной

Слайд 27Рисунок 7 – Визуализация синтеза реальной структур-стратегии деятельности ТО

Рисунок 7 – Визуализация синтеза реальной структур-стратегии деятельности ТО

Слайд 289 Теоретические задачи системного управления ТД
Сформулируем основное содержание процессов и задач

системного управления ТД.
Различают следующие виды системного управления таможенной деятельностью: оперативное, тактическое в стратегическое.
Оперативное управление связано с поиском управляющего решения в сложившейся проблемной ситуации деятельности: поиск структур-стратегии деятельности в области (р*-Р) для условий:

Тактическое управление связано с поиском структур-стратегии деятельности на ограниченном временном интервале в рамках принятой метатехнологии: поиск структур-стратегии деятельности в области <р*-Р(t) > для условий:

Стратегическое управление заключается в развитии метатехнологии деятельности формировании структур-стратегий, обеспечивающих согласованную эволюцию и устойчивое функционирование ЕС ТО на планируемом временном интервале деятельности: поиск структур-стратегии деятельности в области для условий:
.

9 Теоретические задачи системного управления ТД Сформулируем основное содержание процессов и задач системного управления ТД. Различают следующие

Слайд 29В состав функций администрирования входят следующие основные компоненты:
анализ проблемной ситуации;


подготовка принятия решения;
принятие решения;
нормативно-правовое обеспечение решения;
контроль реализации решения.

В состав функций администрирования входят следующие основные компоненты: анализ проблемной ситуации; подготовка принятия решения; принятие решения; нормативно-правовое

Слайд 30 Каждый из видов системного управления таможенной деятельностью характеризуется определенным циклом реализации.


Цикл оперативного управления включает анализ проблемной ситуации, подготовку принятия решения, принятие решения, нормативно-правовое обеспечение решения, корректировку структур-стратегии деятельности, контроль реализации решения.

Каждый из видов системного управления таможенной деятельностью характеризуется определенным циклом реализации. 	Цикл оперативного управления включает анализ проблемной

Слайд 31 Цикл тактического управления включает корректировку требований на планируемом интервале деятельности, определение

состава актуальных оптимальных структур-стратегий, выбор структур-стратегии деятельности ЕС ТО на заданном временном интервале, разработку предложений по локальной модернизации ЕС ТО и (или) СТО, планирование оперативно-стратегических мероприятий, нормативно-правовое обеспечение оперативно-стратегических мероприятий, контроль реализации оперативно-стратегических мероприятий (в том числе и при осуществлении оперативного управления).
Цикл тактического управления включает корректировку требований на планируемом интервале деятельности, определение состава актуальных оптимальных структур-стратегий, выбор структур-стратегии

Слайд 32 Цикл стратегического управления включает анализ тенденций эволюции макросистемы, определение целей управления

и состава требований к ЕС ТО, определение направлений развития СТО, формирование структур-стратегий перспективных ЕС ТО и СТО для планируемого временного интервала деятельности, модернизацию метатехнологии деятельности ЕС ТО, корректировку состава оптимальных структур-стратегий метатехнологии деятельности, администрирование реализации структур-стратегии прогрессивной эволюции ЕС ТО.

Цикл стратегического управления включает анализ тенденций эволюции макросистемы, определение целей управления и состава требований к ЕС ТО,

Слайд 3310 Задачи системного управления таможенными органами
Сформулируем задачи системного управления таможенными органами

в виде следующих математических постановок.
Задача стратегического управления – задача синтеза (развития) новой метатехнологии таможенной деятельности.
Для заданных Dm, Ds, Do, Ts, Tr определить Ds(Tr)или для которых структур-стратегия Ys(Tr) оптимизируется по критерию Es(Tr)

10 Задачи системного управления таможенными органами Сформулируем задачи системного управления таможенными органами в виде следующих математических постановок.

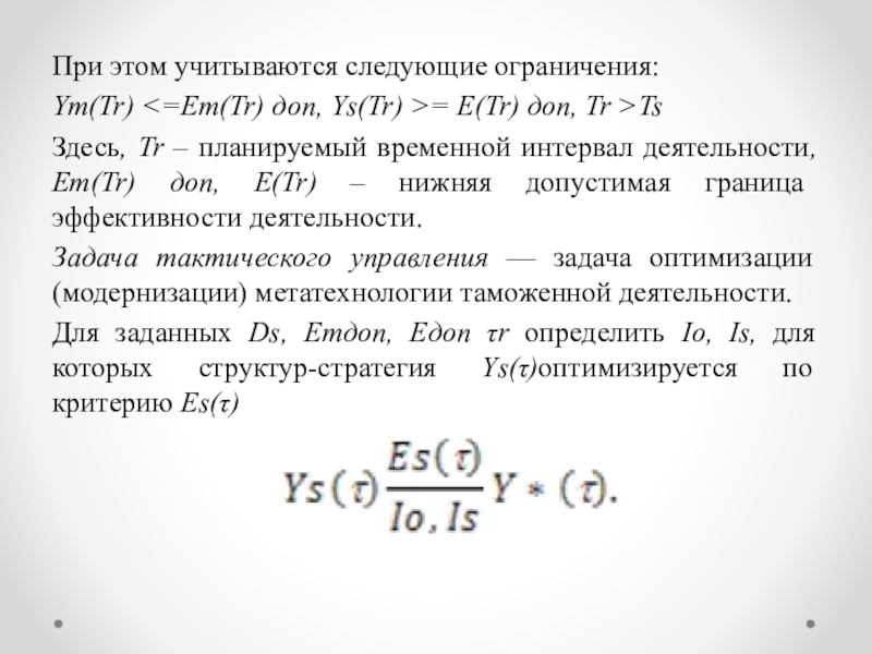
Слайд 34При этом учитываются следующие ограничения:
Ym(Tr) = E(Tr) доп,

Tr >Ts
Здесь, Tr – планируемый временной интервал деятельности, Em(Tr) доп, E(Tr) – нижняя допустимая граница эффективности деятельности.
Задача тактического управления — задача оптимизации (модернизации) метатехнологии таможенной деятельности.
Для заданных Ds, Emдоп, Eдоп r определить Io, Is, для которых структур-стратегия Ys()оптимизируется по критерию Es()

При этом учитываются следующие ограничения:Ym(Tr) = E(Tr) доп, Tr >TsЗдесь, Tr – планируемый временной интервал деятельности, Em(Tr)

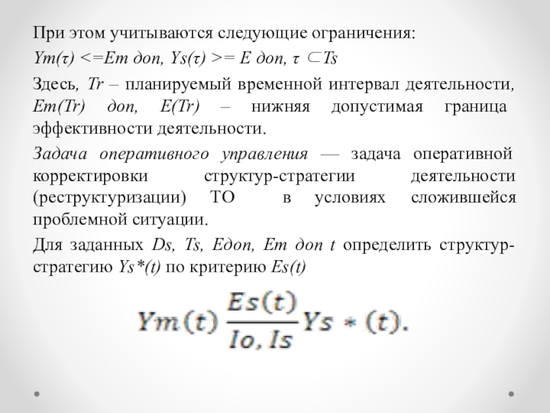
Слайд 35При этом учитываются следующие ограничения:
Ym() = E доп,

 Ts
Здесь, Tr – планируемый временной интервал деятельности, Em(Tr) доп, E(Tr) – нижняя допустимая граница эффективности деятельности.
Задача оперативного управления — задача оперативной корректировки структур-стратегии деятельности (реструктуризации) ТО в условиях сложившейся проблемной ситуации.
Для заданных Ds, Ts, Eдоп, Em доп t определить структур-стратегию Ys*(t) по критерию Es(t)

При этом учитываются следующие ограничения:Ym() = E доп,  TsЗдесь, Tr – планируемый временной интервал деятельности, Em(Tr)

Слайд 36 Поскольку проблемная ситуация может быть как полностью определенной, так и иметь

устранимую или неустранимую неопределенность, соответствующие методы решения задач системного управления следующие:
традиционные методы оптимизации;
методы структурно-параметрической адаптации;
методы целостной эволюционизации (интеллектуализации, интеллектуальной интеграции, самоорганизации, саморазвития).
Общая структура решения задач (синтеза) системного управления таможенной деятельностью представлена на рис. 8.
Поскольку проблемная ситуация может быть как полностью определенной, так и иметь устранимую или неустранимую неопределенность, соответствующие методы

Слайд 37Рисунок 8 – Общая структура решения задач (синтеза) системного управления таможенной

деятельностью
Рисунок 8 – Общая структура решения задач (синтеза) системного управления таможенной деятельностью

Что такое shareslide.ru?

Это сайт презентаций, где можно хранить и обмениваться своими презентациями, докладами, проектами, шаблонами в формате PowerPoint с другими пользователями. Мы помогаем школьникам, студентам, учителям, преподавателям хранить и обмениваться учебными материалами.


Для правообладателей

Яндекс.Метрика

Обратная связь

Email: Нажмите что бы посмотреть