Презентация, доклад История железнодорожного транспорта

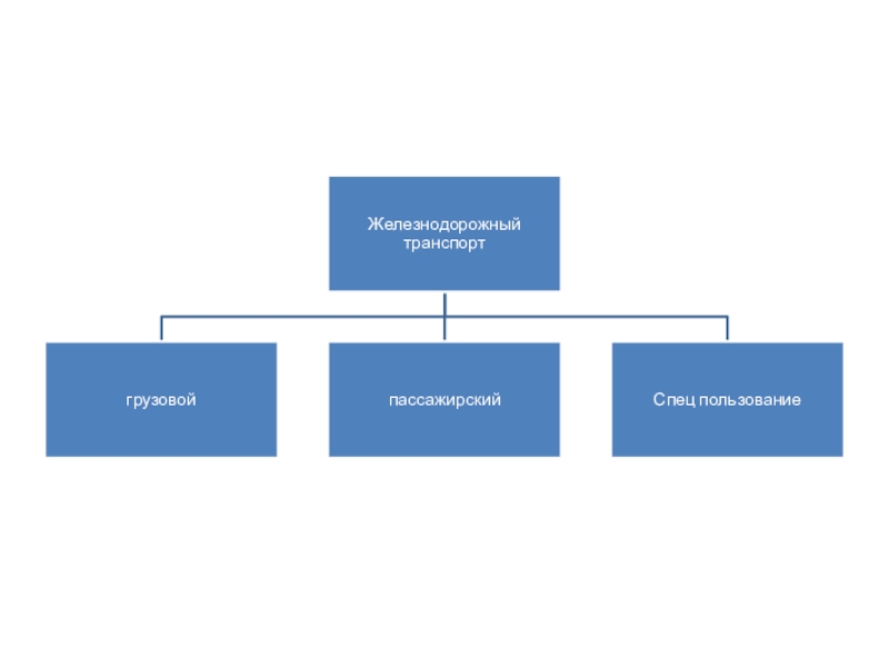
Железнодорожный транспорт- основные понятие,класификация и история развития. ЖЕЛЕЗНОДОРО́ЖНЫЙ ТРА́НСПОРТ- грузовой и пассажирский транспорт, при котором перевозка осуществляется по рельсовым путям.железная дорога (устар. чугунка, железняка)- обозначает оборудованную рельсами полосу земли либо поверхности искусственного сооружения (тоннель, мост,

Слайд 1ИСТОРИЯ ЖЕЛЕЗНОДОРОЖНОГО ТРАНСПОРТА

ИСТОРИЯ ЖЕЛЕЗНОДОРОЖНОГО ТРАНСПОРТА

Слайд 2Железнодорожный транспорт- основные понятие,класификация и история развития.
ЖЕЛЕЗНОДОРО́ЖНЫЙ ТРА́НСПОРТ- грузовой и

пассажирский транспорт, при котором перевозка осуществляется по рельсовым путям.
железная дорога (устар. чугунка, железняка)- обозначает оборудованную рельсами полосу земли либо поверхности искусственного сооружения (тоннель, мост, эстакада), которая используется для движения рельсовых транспортных средств.
Рельсовый (железнодорожный) подвижной состав — подвижные железнодорожные единицы, предназначенные для перевозки грузов и пассажиров по железным дорогам[
Поезд — это сформированный и сцепленный состав вагонов с одним или несколькими действующими локомотивами или моторными вагонами, имеющий установленные сигналы
Железнодорожный транспорт-  основные понятие,класификация и история развития. ЖЕЛЕЗНОДОРО́ЖНЫЙ ТРА́НСПОРТ- грузовой и пассажирский транспорт, при котором перевозка

Слайд 4История развития и становление железнодорожного транспорта
В 60 — 80-х годах XVIII века сначала

в Англии, а затем и в других странах начался промышленный подъём. Вместо ручного труда появилось машинное производство, вместо ремесленных мастерских и мануфактур — крупные промышленные предприятия.
В 1763 году русский инженер И. И. Ползунов представил проект парового двигателя для подачи воздуха в плавильные печи. Паровая машина Ползунова имела мощность 40 лошадиных сил (в России того времени, паровые машины практически не использовались и всю информацию Ползунов получил из книги “Обстоятельное наставление рудокопному делу” изданную в 1760г. В нем описывалась паровая машина Ньюкомена).
В 1773 году Уатт строит свою первую действующую паровую машину. А в 1774 году, совместно с промышленником Метью Болтоном, Уатт открывает компанию по производству паровых машин
Паровой двигатель дал мощный толчок развитию транспорта. В 1769 году французский артиллерийский офицер Джозеф Кюньо изобрел первую паровую повозку для передвижения тяжёлых орудий.
Настоящую революцию в промышленности произвела первая универсальная паровая машина, созданная инженером Джеймсом Уаттом в 1784 году. С этого момента, паровая машина перестает быть привязана к угольным шахтам. Ее начинают применять на заводах, устанавливать на пароходы, создавать поезда.












Джеймсом Уаттом И.И.Ползунов
История развития и становление железнодорожного транспортаВ 60 — 80-х годах XVIII века сначала в Англии, а затем и в

Слайд 5Появление паровоза и история железнодорожного транспорта в России
Долгое время железнодорожные пути

сооружались только на рудниках, но потом получили распространение пассажирские дороги с конной тягой. Первая такая рельсовая дорога была устроена в 1801 году в Англии между Уондсвортом и Кройдоном.
Первый паровоз был построен в 1804 году Ричардом Тревитиком, в молодости знакомым с Джеймсом Уаттом, изобретателем паровой машины. Однако железо в те годы было слишком дорого, а чугунные рельсы не могли выдерживать тяжёлую машину.
В последующие годы многие инженеры пытались создавать паровозы, но самым удачливым из них оказался Джордж Стефенсон, который в 1812—1829 годах не только предложил несколько удачных конструкций паровозов, но и сумел убедить шахтовладельцев построить первую железную дорогу из Дарлингтона к Стоктону
Российское правительство озаботилось вопросами прокладки железной дороги в начале XIX века. Базой для этого направления стал Департамент водных коммуникаций, созданный в 1798 году по утверждённому императором Павлом I проекту. Организацию возглавил Н. П. Румянцев[7]. Департамент при Румянцеве действовал успешно, активно развивался и в 1809 году расширил свои полномочия и был переименован в Управление водяными и сухопутными сообщениями. На базе, построенной Румянцевым, в том же 1809 году был создан военный Институт корпуса путей сообщения[7].
История железных дорог в России начинается с 1830-х годов. В 1834 году по приглашению горного ведомства в Россию прибыл австрийский инженер Франц фон Герстнер, который внёс императору Николаю I предложение о строительстве железнодорожной линии. В 1835 году родственник императора граф Алексей Бобринский создаёт акционерное общество, целью которого является финансирование строительства железных дорог. В 1836 году император обнародовал указ о сооружении Царскосельской железной дороги. За несколько месяцев был построен пусковой участок от Кузьмино до Павловска, на котором к концу года было запущено движение, а официальное открытие дороги состоялось в конце 1837 года[10].
Официальное торжественное открытие первой в России железной дороги общественного пользования: С-Петербург — Царское село состоялось 30 октября по старому стилю (11 ноября — по новому) 1837 года

Появление паровоза и история железнодорожного  транспорта в РоссииДолгое время железнодорожные пути сооружались только на рудниках, но

Слайд 6Современный железнодорожный транспорт и перспективы его развития
Специалисты считают, что железнодорожный транспорт

нашел определенную нишу, в рамках которой он может получить новые стимулы развития. Но и перспективы нового крупного железнодорожного строительства, особенно в Евразии, ныне также оцениваются более высоко. За этими общемировыми тенденциями скрываются существенные географические различия, которые отражают различия между региональными транспортными системами и выражаются и в показателях железнодорожной сети, и в показателях работы транспорта.
При относительной стабильности протяженности железнодорожной сети мира в целом в одних странах и регионах она сокращается, а в других, напротив, растет. Наиболее яркий пример страны, где происходит сокращение этой сети, являют собой США. Длина железных дорог в 1950–2005 гг. уменьшилась там с 360 тыс. км до 231 тыс., т. е. почти в 1,6 раза. Другой пример– страны Западной Европы: в Великобритании за тот же отрезок времени сеть уменьшилась с 34 тыс. км до 16 тыс., во Франции – с 45 тыс. км до 29 тыс. Но, с другой стороны, во многих странах мира и во второй половине XX в. продолжали наращивать железнодорожную сеть. В качестве примеров такого рода можно назвать бывший СССР, Китай, Канаду, Индию, некоторые другие страны Азии, Африки и Латинской Америки. Достаточно сказать, что только в Китае в годы девятой пятилетки намечали построить 20 тыс. км новых железных дорог. А всего железные дороги продолжают строить в трех десятках стран.
Большинство стран взяли тенденцию развития высокоскоростных железнодорожных путей и составов и добились не малых успехов. скорость самых современных поездов превышает 350км.ч!
Современный железнодорожный транспорт и перспективы его развитияСпециалисты считают, что железнодорожный транспорт нашел определенную нишу, в рамках которой

Слайд 7Высокоскоростной транспорт

Высокоскоростной транспорт

Что такое shareslide.ru?

Это сайт презентаций, где можно хранить и обмениваться своими презентациями, докладами, проектами, шаблонами в формате PowerPoint с другими пользователями. Мы помогаем школьникам, студентам, учителям, преподавателям хранить и обмениваться учебными материалами.


Для правообладателей

Яндекс.Метрика

Обратная связь

Email: Нажмите что бы посмотреть