Презентация, доклад Эффективные формы и методы на уроках математики

Содержание

Нужно, чтобы дети, по возможности,

Слайд 1Эффективные формы и методы работы на уроках математики
Артагалиева А.Н.

Эффективные формы и методы работы на уроках математики Артагалиева А.Н.

Слайд 2Нужно, чтобы дети, по возможности,

учились самостоятельно, а учитель
руководил этим самостоятельным
процессом и давал для него материал.
К.Д. Ушинский
Нужно, чтобы дети, по возможности,

Слайд 3В педагогике под эффективностью понимают полезность для развития
каждого ребёнка.
Методы обучения -

это способы совместной
Деятельности учителя и учащихся, направленные на решение задач обучения.
Г.И.Щукина
В педагогике под эффективностью понимают полезность для развитиякаждого ребёнка.Методы обучения - это способы совместнойДеятельности учителя и учащихся,

Слайд 4Формы работы и приёмы, используемые в начале урока (из опыта работы):

Найди ошибку;
• Расшифруй!;
• Раскодируй;
• Цепочки.
Формы работы и приёмы, используемые в начале урока (из опыта работы):• Найди ошибку;• Расшифруй!;• Раскодируй;• Цепочки.

Слайд 51. Найдите и выделите ошибку в записи
а) (2а-1) (3а +2) =

6а2 – 3а +4а + 2 = 6а2 + а + 12;
б) (3х-2) (3х – 1) = 9х2 – 6х – 3х – 2 = 9х2 – 9х – 2.

2. Уравнение:
13 – 4x = 3(x + 2),
13 – 4x = 3x + 6,
4x – 3х = 13 – 6,
x = 7.

1. Найдите и выделите ошибку в записиа) (2а-1) (3а +2) = 6а2 – 3а +4а + 2

Слайд 6Н 7:2= Г 6,4:4=

Т 80:100=
Р 1:4= И 3:2= А 4,3:43= Л 5,1:3= Е 0,2·2-0,2²=

Прием «Расшифруй!»

Н 7:2=      Г 6,4:4=       Т 80:100=Р

Слайд 7Прием «Раскодируй!»

Прием «Раскодируй!»

Слайд 8Разгадайте анаграмму и определите, какое слово лишнее. Что связывает оставшиеся слова

между собой?

Зачада , гукр, варунение, извененаяст

Найди лишнее и аргументируй

Разгадайте анаграмму и определите, какое слово лишнее. Что связывает оставшиеся слова между собой? Зачада , гукр, варунение,

Слайд 9Приём «Цепочки» при устном счете. Эффективна работа в парах: первый ученик

решает цепочку, второй – его слушает, проверяет и оценивает.
Затем ученики меняются ролями.


«Я сдам ОГЭ» практика,диагностика И.В.Ященко,С.А.Шестаков.

Счёт и вычисления –
основа порядка в голове
И.Песталоцци

Приём «Цепочки» при устном счете. Эффективна работа в парах: первый ученик решает цепочку, второй – его слушает,

Слайд 10Приемы формирования мотивации в изучении математики

Приемы формирования мотивации в изучении математики

Слайд 11Отражение исторического аспекта.
Начать урок можно с исторической зарисовки
о детстве великого

математика Карла Гаусса.

Рассказывают, что в начальной школе, где учился мальчик Карл Гаусс, ставший потом знаменитым математиком, учитель, чтобы занять класс на продолжительное время самостоятельной работой, дал детям задание - вычислить сумму всех натуральных чисел от 1 до 100. Но маленький Гаусс это задание выполнил почти моментально. Он увидел, что…
На доске:
1 + 2 + 3 + …+ 98 + 99 + 100 = (1+100)+(2+99)+…+(50+51) = 101·50 = 5050
Отражение исторического аспекта.Начать урок можно с исторической зарисовки о детстве великого математика Карла Гаусса.Рассказывают, что в начальной

Слайд 12Стимулы для формирования мотивации к учебной деятельности
Ассоциации вместо правил
«Тригонометрия на ладони»

Стимулы для формирования мотивации к учебной деятельностиАссоциации вместо правил«Тригонометрия на ладони»

Слайд 13Зачет как форма проверки знаний, умений.
Зачет — это специальный этап контроля, целью

которого яв­ляется проверка достижения учащимися уровня обязательной подготовки.

Зачет по теме: «Рациональные дроби»
Зачет по теме: «Квадратные корни»
Зачет по теме: «Квадратные уравнения».
Зачет по теме: «Неравенства».
Зачет по теме: «Степень с рациональным показателем. Элементы статистики»

Зачет как форма проверки знаний, умений.Зачет — это специальный этап контроля, целью которого яв­ляется проверка достижения учащимися уровня

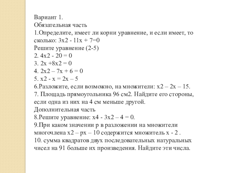
Слайд 14Вариант 1.
Обязательная часть
1.Определите, имеет ли корни уравнение, и если имеет, то

сколько: 3х2 - 11х + 7=0
Решите уравнение (2-5)
2. 4х2 - 20 = 0
3. 2х +8х2 = 0
4. 2х2 – 7х + 6 = 0
5. х2 - х = 2х – 5
6.Разложите, если возможно, на множители: х2 – 2х – 15.
7. Площадь прямоугольника 96 см2. Найдите его стороны, если одна из них на 4 см меньше другой.
Дополнительная часть
8.Решите уравнение: х4 - 3х2 – 4 = 0.
9.При каком значении р в разложении на множители многочлена х2 – рх – 10 содержится множитель х - 2 .
10. сумма квадратов двух последовательных натуральных чисел на 91 больше их произведения. Найдите эти числа.
Вариант 1.Обязательная часть1.Определите, имеет ли корни уравнение, и если имеет, то сколько: 3х2 - 11х + 7=0Решите

Слайд 15Во время подготовки к ЕГЭ активно пользуюсь ресурсами сети Интернет: Открытым

банком заданий по математике, сайтом Дмитрия Гущина «Решу ЕГЭ», сайтом А.Ларина и др.
Типовыми тестовыми заданиями ОГЭ, ЕГЭ 36 вариантов. Под редакцией И.В. Ященко.
«Я сдам ОГЭ» практика,диагностика И.В.Ященко,С.А.Шестаков.
ГИА 3000задач под редакцией А.Л.Семенова, И.В. Ященко.


Во время подготовки к ЕГЭ активно пользуюсь ресурсами сети Интернет: Открытым банком заданий по математике, сайтом Дмитрия

Слайд 16Спасибо за внимание !

Спасибо за внимание !

Что такое shareslide.ru?

Это сайт презентаций, где можно хранить и обмениваться своими презентациями, докладами, проектами, шаблонами в формате PowerPoint с другими пользователями. Мы помогаем школьникам, студентам, учителям, преподавателям хранить и обмениваться учебными материалами.


Для правообладателей

Яндекс.Метрика

Обратная связь

Email: Нажмите что бы посмотреть