Презентация, доклад на тему Формулы и правила дифференцирования

Немного истории 1. Выражение вида Δf появилось уже в конце 17 в. и означает «приращение».2. Термин производная ввел в 1797г. Ж. Лагранж.

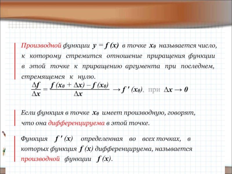
Слайд 1Формулы и правила дифференцирования.
МОУ Хазанская СОШ
Мигай А.Л..

Формулы и правила дифференцирования.МОУ Хазанская СОШМигай А.Л..

Слайд 4Немного истории
1. Выражение вида Δf появилось уже в конце 17

в.
и означает «приращение».

2. Термин производная ввел в 1797г. Ж. Лагранж.




1736-1813 гг.

3.И. Ньютон называл производную функцию
флюксией , а саму функцию – флюентой.


1643-1727гг.

4.Раздел математики, в котором изучаются производные и их
применения к исследованию функций , называется
дифференциальным исчислением.

5.Дифференциальное исчисление создано Ньютоном
и Лейбнице в конце 17 столетия.
1646-1716 гг.





Немного истории 1. Выражение вида Δf появилось уже в конце 17 в.   и означает

Слайд 5*
Механический смысл производной

*Механический смысл производной

Слайд 6ТАБЛИЦА
ПРОИЗВОДНЫХ
ПРАВИЛА ВЫЧИСЛЕНИЯ
ПРОИЗВОДНЫХ

ТАБЛИЦА ПРОИЗВОДНЫХПРАВИЛА ВЫЧИСЛЕНИЯПРОИЗВОДНЫХ

Слайд 7
*
Производная суммы (разности) двух функций, каждая из которых имеет производную, равна

сумме (разности) производных этих функций.
*Производная суммы (разности) двух функций, каждая из которых имеет производную, равна сумме (разности) производных этих функций.

Слайд 8Внимательно изучите решение и дайте ответ: И или Л данное высказывание?
*

Внимательно изучите решение и дайте ответ: И или Л данное высказывание? *

Слайд 9
*
ответ: 1010010

*ответ: 1010010

Слайд 10Решите уравнение f(x)'=0, если
*

Решите уравнение f(x)'=0, если*

Слайд 11№213 б
*

№213    б *

Слайд 12
*
2/3х³+х²+12
f(x)'=-2х²+2х
-2х²+2х=0
-2х(х-1)=0
Ответ: х=0 х=1

*2/3х³+х²+12f(x)'=-2х²+2х-2х²+2х=0-2х(х-1)=0 Ответ: х=0  х=1

Слайд 13Посмотрите внимательно! Ученик находил производную функций, но функции исчезли, определите, производные

каких функций находил ученик?

*

Посмотрите внимательно! Ученик находил производную функций, но функции исчезли, определите, производные каких функций находил ученик? *

Слайд 15
*




ключ:

1С, 2А, 3А, 4В, 5А,
5А, 6В, 7С, 8А, 9В
*

Слайд 16
*
Домашнее задание:
№ 211 (б)
212 (б)
213 (б,в).

*Домашнее задание:		№ 211 (б)			212 (б)			213 (б,в).

Слайд 17Синквейн по теме «Производная»
*

Оцените степень сложности урока.
Вам было на уроке:

а) легко; б) обычно; в) трудно

Оцените степень вашего участия в уроке
а) смог(ла) решить всё;
б) смог(ла) решить всё, но допустил(а) незначительные ошибки;
в) смог(ла) решить частично;
г) ничего не смог(ла) решить

Синквейн по теме «Производная» *Оцените степень сложности урока. Вам было на уроке: а) легко; б) обычно;

Что такое shareslide.ru?

Это сайт презентаций, где можно хранить и обмениваться своими презентациями, докладами, проектами, шаблонами в формате PowerPoint с другими пользователями. Мы помогаем школьникам, студентам, учителям, преподавателям хранить и обмениваться учебными материалами.


Для правообладателей

Яндекс.Метрика

Обратная связь

Email: Нажмите что бы посмотреть