Презентация, доклад по русскому языку на тему Обращение (5 класс)

Содержание

1. Второстепенный член предложения, который отвечает на вопросы где? куда? откуда? как? 2. Предложение по цели высказывания, в котором мы побуждаем кого-либо к действию, приказываем, просим. 3. Второстепенный член предложения, который отвечает на вопросы какой? чей?

Слайд 1ТЕМА:
«ОБРАЩЕНИЕ»
Выполнила: учитель МБОУ «СОШ №28»

Шубина Елена Васильевна

Здравствуйте,
ребята!

ТЕМА: «ОБРАЩЕНИЕ»Выполнила: учитель МБОУ «СОШ №28»           Шубина

Слайд 31. Второстепенный член предложения, который отвечает на вопросы где? куда? откуда?

как?
2. Предложение по цели высказывания, в котором мы побуждаем кого-либо к действию, приказываем, просим.
3. Второстепенный член предложения, который отвечает на вопросы какой? чей?
4.Знак препинания, который ставится перед союзами а, но.
5.Главный член предложения, который называет того, кто действует, испытывает какое-либо действие, обладает определённым признаком.
6. Второстепенный член предложения, который отвечает на вопросы косвенных падежей.
7. Раздел науки, в котором изучаются словосочетания и предложения, правила их построения.
8.Если оба главных члена выражены именем существительным в именительном падеже, что ставится между ними?
9.Главный член предложения, который называет действие, состояние или признак подлежащего.

1. Второстепенный член предложения, который отвечает на вопросы где? куда? откуда? как? 2. Предложение по цели высказывания,

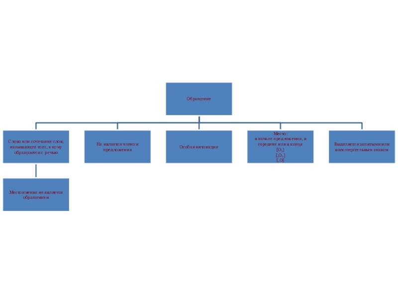
Слайд 4ОБРАЩЕНИЕ

ОБРАЩЕНИЕ

Слайд 9ОБРАЩЕНИЕ

Всем нам при общении
Поможет обращение.
К людям, звёздам или птицам
Можно смело обратиться.
Только,друг,

не забывай:
Запятые расставляй!

(А. Косоговский)
ОБРАЩЕНИЕВсем нам при общенииПоможет обращение.К людям, звёздам или птицамМожно смело обратиться.Только,друг, не забывай:Запятые расставляй!

Слайд 11
Серёжа помогает малышам.
Серёжа помоги малышам.

Серёжа помогает малышам.Серёжа помоги малышам.

Слайд 12Обращение не может быть подлежащим, т.к. не входит в состав грамматической

основы, от сказуемого нельзя задать вопрос . Обращение произносится с особой звательной интонацией
Обращение не может быть подлежащим, т.к. не входит в состав грамматической основы, от сказуемого нельзя задать вопрос

Слайд 14Жил-был добрый царь Матвей;
Жил с царицею своей
Он в согласье много лет;
А

детей все нет как нет.
Раз царица на лугу,
На зеленом берегу
Ручейка была одна;
Горько плакала она.
Вдруг, глядит, ползет к ней рак;
Он сказал царице так:
"Мне тебя, царица, жаль;
Но забудь свою печаль;
Понесешь ты в эту ночь:
У тебя родится дочь".
"Благодарствуй, добрый рак;
Не ждала тебя никак..."
 
Жил-был добрый царь Матвей;Жил с царицею своейОн в согласье много лет;А детей все нет как нет.Раз царица

Слайд 15Стали дочь его дарить:
"Будешь в золоте ходить;
Будешь чудо красоты;
Будешь всем на

радость ты
Благонравна и тиха;
Дам красавца жениха
Я тебе, мое дитя;
Жизнь твоя пройдет шутя
Меж знакомых и родных..."
 
Стали дочь его дарить:

Слайд 16"На пиру я не была,
Но подарок принесла:
На шестнадцатом году
Повстречаешь ты беду;
В

этом возрасте своем
Руку ты веретеном
Оцарапаешь, мой свет,
И умрешь во цвете лет!"
 

Слайд 17Старушоночка прядет
И за пряжею поет:
"Веретенце, не ленись;
Пряжа тонкая, не рвись;
Скоро будет

в добрый час
Гостья жданная у нас".
 
Старушоночка прядетИ за пряжею поет:

Слайд 18С стариком он в разговор:
"Расскажи про этот бор
Мне, старинушка

честной!"
С стариком он в разговор:

Слайд 19С ним приветливо шутила
И, красуясь, говорила:
"Свет мой, зеркальце! скажи
Да всю правду

доложи:
Я ль на свете всех милее,
Всех румяней и белее?"
С ним приветливо шутилаИ, красуясь, говорила:

Слайд 24«Месяц, месяц, мой дружок, Позолоченный рожок! Ты встаёшь во тьме глубокой, Круглолицый, светлоокий, И, обычай

твой любя, Звёзды смотрят на тебя. Аль откажешь мне в ответе? Не видал ли где на свете Ты царевны молодой?»
«Месяц, месяц, мой дружок, Позолоченный рожок! Ты встаёшь во тьме глубокой, Круглолицый, светлоокий, И, обычай твой любя,

Слайд 25«Ветер, ветер! Ты могуч, Ты гоняешь стаи туч, Ты волнуешь сине море, Всюду веешь

на просторе, Не боишься никого, Кроме бога одного. Аль откажешь мне в ответе? Не видал ли где на свете Ты царевны молодой?»
«Ветер, ветер! Ты могуч, Ты гоняешь стаи туч, Ты волнуешь сине море, Всюду веешь на просторе, Не

Слайд 26Здравствуй гостья-зима.

Дети любите родные места.
Здравствуй гостья-зима.

Слайд 271) Я вам друзья открою тайны здешних мест.
2) Братцы что он

про меня сочиняет?
3) Цветик становись на бочку и читай свои стихи.
4) Вы нас очень напугали своим воздушным шаром.
5) Ты Пилюлькин все трудишься, все другим помогаешь?

6) Дитя моё останься здесь со мною.
7) Прощай  отец дай руку мне.  
8)Как я любил твои бури Кавказ!

9) Друзья я радуюсь вашим успехам.
10) Скажи незнайка какая муха тебя укусила?
11) Становись на бочку и читай стихи Цветик.
12) Братцы Что он про меня сочиняет?

1) Я вам друзья открою тайны здешних мест.2) Братцы что он про меня сочиняет?3) Цветик становись на

Что такое shareslide.ru?

Это сайт презентаций, где можно хранить и обмениваться своими презентациями, докладами, проектами, шаблонами в формате PowerPoint с другими пользователями. Мы помогаем школьникам, студентам, учителям, преподавателям хранить и обмениваться учебными материалами.


Для правообладателей

Яндекс.Метрика

Обратная связь

Email: Нажмите что бы посмотреть