Презентация, доклад Классного часа Изучаем здания – тела вращения

Гипотеза:Жилье сферической формы имеет высший коэффициент комфортности.

Слайд 1СТРОИМ ГОРОД БУДУЩЕГО ИЗ ТЕЛ ВРАЩЕНИЯ  

СТРОИМ ГОРОД БУДУЩЕГО ИЗ ТЕЛ ВРАЩЕНИЯ  

Слайд 2Гипотеза:
Жилье сферической формы имеет высший коэффициент комфортности.

Гипотеза:Жилье сферической формы имеет высший коэффициент комфортности.

Слайд 3Цель:
исследование степени комфортности жилья в зависимости от его геометрической формы


Задачи:
Узнать что такое тела вращения и какими они бывают.
Найти сооружения которые имеют форму конуса, цилиндра, форму.
Вычислить площадь поверхности конуса. Вычислить объем конуса. Использовать формулу для вычисления коэффициента комфортности жилья
Сделать вывод.
Повторить алгоритм для цилиндра, сферы. Сравнить результаты.
Смоделировать город будущего.


Цель: исследование степени комфортности жилья в зависимости от его геометрической формы Задачи:Узнать что такое тела вращения и

Слайд 4ХОД ИССЛЕДОВАНИЯ.
Коэффициент комфортности жилья вычисляется по формуле

ХОД ИССЛЕДОВАНИЯ.Коэффициент комфортности жилья вычисляется по формуле

Слайд 5 Архитектурные сооружения в форме конуса
Дано: жилище конусообразной

формы h=4м, r =3м.
Найти: коэффициент комфортности
Решение:1)Найдем объем конуса: V= П r2 h =37,68м³

2)Найдем площадь полной поверхности: Sп.п.= Пr2 + Пrl =75,36 м²

3)Найдем коэффициент комфортности <1,

коэффициент далек от 1, жилье не комфортное!

чум

Башня Кутаба в Индии

Архитектурные сооружения в форме конуса Дано: жилище конусообразной формы h=4м, r =3м.Найти: коэффициент комфортностиРешение:1)Найдем

Слайд 6Архитектурные сооружения в форме цилиндра

AquaDom» –25-метровый аквариум цилиндрической формы в отеле

«Radisson SAS Hotel» в Берлине.

круглый дом Мельникова в Москве

Пизанская башня в Италии

Архитектурные сооружения в форме цилиндраAquaDom» –25-метровый аквариум цилиндрической формы в отеле «Radisson SAS Hotel» в Берлине.круглый дом

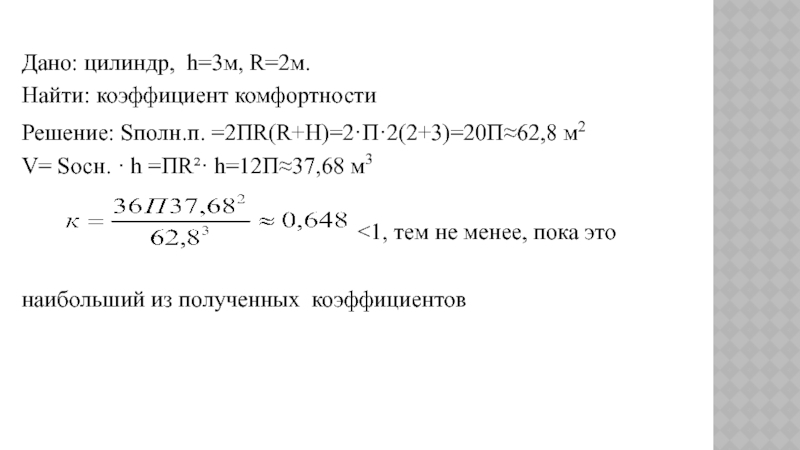
Слайд 7Дано: цилиндр, h=3м, R=2м.
Найти: коэффициент комфортности
Решение: Sполн.п. =2ПR(R+Н)=2·П·2(2+3)=20П≈62,8 м2
V= Sосн. ·

h =ПR²· h=12П≈37,68 м3

<1, тем не менее, пока это



наибольший из полученных коэффициентов

Дано: цилиндр, h=3м, R=2м.Найти: коэффициент комфортностиРешение: Sполн.п. =2ПR(R+Н)=2·П·2(2+3)=20П≈62,8 м2V= Sосн. · h =ПR²· h=12П≈37,68 м3

Слайд 9Архитектурные сооружения в форме сфер и полусфер:
Атомиум.
Сооружение имеет девять сфер,

диаметром 18 метров каждая.
Брюссель

дома архитектора Гребнева Виталия Николаевича в Подмосковье

Висящие дома – сферы в Канаде

Архитектурные сооружения в форме сфер и полусфер:Атомиум. Сооружение имеет девять сфер, диаметром 18 метров каждая. Брюссельдома архитектора

Слайд 10




Архитектурные сооружения в форме сфер и полусфер:

Архитектурные сооружения в форме сфер

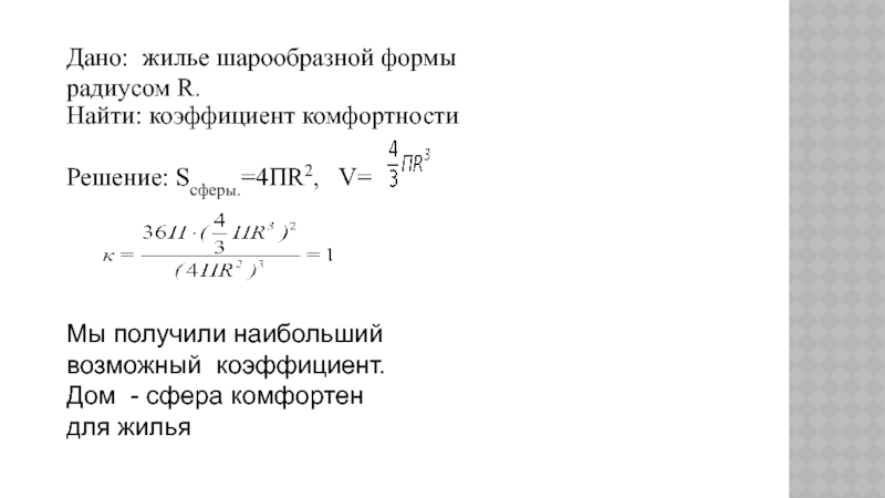
Слайд 11Дано: жилье шарообразной формы радиусом R.

Найти: коэффициент комфортности

Решение: Sсферы.=4ПR2, V=


Мы получили наибольший возможный коэффициент. Дом - сфера комфортен для жилья.

Дано: жилье шарообразной формы радиусом R.Найти: коэффициент комфортностиРешение: Sсферы.=4ПR2,  V= Мы получили наибольший возможный коэффициент. Дом

Слайд 12КОЭФФИЦИЕНТЫ КОМФОРТНОСТИ ЖИЛЬЯ В КОНУСЕ– 0,38; ЦИЛИНДРЕ-0,65; СФЕРЕ– 1;
Сравним результаты

КОЭФФИЦИЕНТЫ КОМФОРТНОСТИ ЖИЛЬЯ В КОНУСЕ– 0,38; ЦИЛИНДРЕ-0,65; СФЕРЕ– 1;  Сравним результаты

Слайд 13 Макет

города будущего
Макет города будущего

Что такое shareslide.ru?

Это сайт презентаций, где можно хранить и обмениваться своими презентациями, докладами, проектами, шаблонами в формате PowerPoint с другими пользователями. Мы помогаем школьникам, студентам, учителям, преподавателям хранить и обмениваться учебными материалами.


Для правообладателей

Яндекс.Метрика

Обратная связь

Email: Нажмите что бы посмотреть