Презентация, доклад на тему Уравнение эллипса, основные элементы. Решение задач

Содержание

Цель занятия:продолжить формирование знаний, умений и навыков по кривым второго порядка, развивать умение применять теоретические знания для решения практических задач

Слайд 1Тема занятия: Уравнение эллипса, основные элементы.
Решение задач.

Тема занятия: Уравнение эллипса, основные элементы. Решение задач.

Слайд 2Цель занятия:
продолжить формирование знаний, умений и навыков по кривым второго порядка,

развивать умение применять теоретические знания для решения практических задач
Цель занятия:продолжить формирование знаний, умений и навыков по кривым второго порядка, развивать умение применять теоретические знания для

Слайд 3Задачи занятия:

Задачи занятия:

Слайд 41. Командная проверка по пройденному материалу
2. Исследовательское д.з
3. Изучение нового материала
4.

«Своя игра»
5. «Ромашка»
6. Подведение итогов занятия





Этапы занятия:

1. Командная проверка по пройденному материалу2. Исследовательское д.з3. Изучение нового материала4. «Своя игра»5. «Ромашка»6. Подведение итогов занятияЭтапы

Слайд 5Командная проверка по пройденному материалу

Командная проверка по пройденному материалу

Слайд 61.
2.

3.

4.

5.
1.Укажите уравнение окружности в нормальном виде:

1. 2. 3.4.5. 1.Укажите уравнение окружности в нормальном виде:

Слайд 7
1.
2.
3.

4.
5.
2. Укажите уравнение окружности радиусом 5 с центром в

точке О (3;-2)
1.2. 3.4.5. 2. Укажите уравнение окружности радиусом 5 с центром в точке О (3;-2)

Слайд 8
1.
2.

3.

4.
5. нет верного ответа
3. Найдите координаты центра

и радиус окружности
1.2. 3. 4.5. нет верного ответа  3. Найдите координаты центра и радиус окружности

Слайд 9
1.
2.

3.

4.
5. нет верного ответа
4. Найдите координаты центра

и радиус окружности
1.2.3. 4.5.  нет верного ответа  4. Найдите координаты центра и радиус окружности

Слайд 10
1.
2.

3.
4.

5.
5. Вычислить координаты центра и радиус окружности


1. 2. 3.4. 5. 5. Вычислить координаты центра и радиус окружности

Слайд 11
1.
2.
3.
4.
5.
6. Вычислить координаты центра окружности

1. 2.3.4.5.  6. Вычислить координаты центра окружности

Слайд 121.
2.
3.
4.
5.

1.2. 3.4.5.

Слайд 131. А(-2,5;3,5), r=4
2. А(0;-2,5), r=3
3. А(3,5;0), r=5
4. А(0,5;0,3), r=9
5. А(5,7;5, 9),

r=4

8. Найти центр и радиус окружности х2+у2+5х-7у+2,5=0

1. А(-2,5;3,5), r=42. А(0;-2,5), r=33. А(3,5;0), r=54. А(0,5;0,3), r=95. А(5,7;5, 9), r=48. Найти центр и радиус окружности

Слайд 141. А(3;-2), r=6
2. А(0;-2), r=3
3. А(3;0), r=5
4. А(0;0), r=9
5. А(5;5), r=4
9.

Найти центр и радиус окружности х2+у2-6х+4у-23=0
1. А(3;-2), r=62. А(0;-2), r=33. А(3;0), r=54. А(0;0), r=95. А(5;5), r=49. Найти центр и радиус окружности

Слайд 15Исследовательское домашнее задание: 3 команда

Исследовательское домашнее задание: 3 команда

Слайд 18Исследовательское домашнее задание: 2 команда

Исследовательское домашнее задание: 2 команда

Слайд 19Мои наблюдения

Мои наблюдения

Слайд 21Уравнение эллипса, основные элементы. Решение задач

Уравнение эллипса, основные элементы. Решение задач

Слайд 22«Крупное научное открытие дает решение крупной проблемы, но и в решении

любой задачи присутствует крупица открытия».

Дьердье Пойа

«Крупное научное открытие дает решение крупной проблемы, но и в решении любой задачи присутствует крупица открытия». Дьердье

Слайд 23 Эллипсом называется множество всех точек плоскости, сумма расстояний

от каждой из которых до двух данных точек той же плоскости называемых фокусами, есть величина постоянная, большая, чем расстояние между фокусами.
Эллипсом называется множество всех точек плоскости, сумма расстояний от каждой из которых до двух

Слайд 24Составим уравнение эллипса с фокусами в данных точках F1 и F2.

Для этого выберем прямоугольную систему координат так, чтобы ось ОХ проходила через фокусы, а начало координат делило отрезок F1 F2 пополам.
Составим уравнение эллипса с фокусами в данных точках F1 и F2. Для этого выберем прямоугольную систему координат

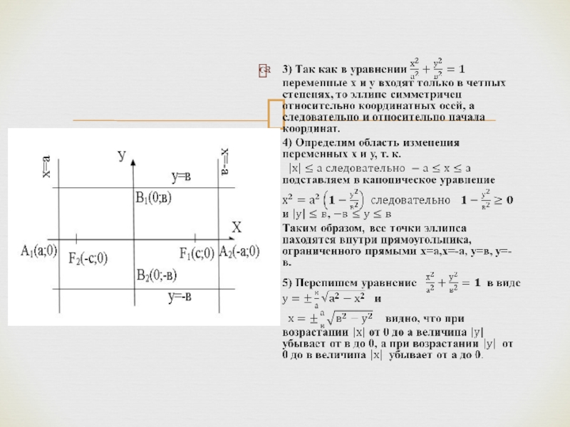
Слайд 25Исследование формы эллипса по его уравнению

Исследование формы эллипса по его уравнению

Слайд 27Построим эллипс с помощью нити, карандаша и двух кнопок

Построим эллипс с помощью нити, карандаша и двух кнопок

Слайд 30Определить длины осей и координаты фокусов эллипса, эксцентриситет 16х2+36у2=576

Определить длины осей и координаты фокусов эллипса, эксцентриситет 16х2+36у2=576

Слайд 31«СВОЯ ИГРА»

«СВОЯ ИГРА»

Слайд 32УРОВЕНЬ 1 (3 мин)

УРОВЕНЬ 1 (3 мин)

Слайд 33УРОВЕНЬ 2 (5мин)

УРОВЕНЬ 2 (5мин)

Слайд 34УРОВЕНЬ 3 (7мин)

УРОВЕНЬ 3 (7мин)

Слайд 35Итог урока

Итог урока

Слайд 36Домашнее задание
Конспект, задачи 177,176

Домашнее заданиеКонспект, задачи 177,176

Слайд 37Спасибо за урок

Спасибо за урок

Что такое shareslide.ru?

Это сайт презентаций, где можно хранить и обмениваться своими презентациями, докладами, проектами, шаблонами в формате PowerPoint с другими пользователями. Мы помогаем школьникам, студентам, учителям, преподавателям хранить и обмениваться учебными материалами.


Для правообладателей

Яндекс.Метрика

Обратная связь

Email: Нажмите что бы посмотреть