Презентация, доклад на тему Три точки на одной прямой

ПланПостановка задачи. Теорема о трёх точках, лежащих на одной прямой.Теорема 1 о прямой, содержащей точку пересечения диагоналей и середины противоположных сторон четырёхугольника. Теорема 2 о точке пересечении продолжения двух сторон трапеции и прямой, содержащей середины двух

Слайд 1 «Три точки на одной прямой»



«Три точки на одной прямой»

Слайд 2План
Постановка задачи. Теорема о трёх точках, лежащих на одной прямой.
Теорема 1

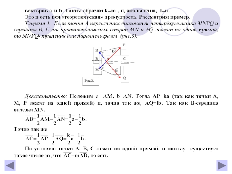
о прямой, содержащей точку пересечения диагоналей и середины противоположных сторон четырёхугольника.
Теорема 2 о точке пересечении продолжения двух сторон трапеции и прямой, содержащей середины двух других сторон.
Теоремы 3 и 4. Во всякой трапеции середины оснований и точка пересечения диагоналей лежат на одной прямой. Во всякой трапеции середины оснований и точка пересечения продолжений боковых сторон лежат на одной прямой.
Задача 1, решённая с использованием теорем 1-4.
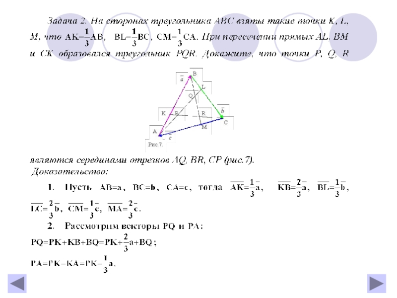
Задача 2, решённая с использованием теорем 1-4.
Используемая литература.



ПланПостановка задачи. Теорема о трёх точках, лежащих на одной прямой.Теорема 1 о прямой, содержащей точку пересечения диагоналей

Слайд 13Используемая литература
В. В. Прасолов «Задачи по планиметрии».
Понарин «Элементарная геометрия».
И. К. Кикоин,

А. Н. Колмогоров. Научно-популярный физико-математический журнал Академии наук СССР «Квант» №10.
Я познаю мир «Математика».
Аванта + «Математика».
В. В. Ларионов, А. Е. Зоркина. Универсальное пособие. Новый справочник школьника «Математика».
Б. И Беккер. «Применение векторов для решения задач».
О. А Кастрица. «Задачи по высшей математике».
Г. Н. Яковлева.«Математика. Большой справочник для школьников и поступающих в вузы».
Г. В. Дорофеев, М. К. Потапов, П. Х. Розов. «Большой справочник программа в таблицах и формулах».
Бояриус. «Пособие для поступающих в вузы «Математика».
Н. В. Гвоздович, Л. Б. Шнеперман. «Большой сборник задач по математике для школьников и поступающих в вузы».



Используемая литератураВ. В. Прасолов «Задачи по планиметрии».Понарин «Элементарная геометрия».И. К. Кикоин, А. Н. Колмогоров. Научно-популярный физико-математический журнал

Что такое shareslide.ru?

Это сайт презентаций, где можно хранить и обмениваться своими презентациями, докладами, проектами, шаблонами в формате PowerPoint с другими пользователями. Мы помогаем школьникам, студентам, учителям, преподавателям хранить и обмениваться учебными материалами.


Для правообладателей

Яндекс.Метрика

Обратная связь

Email: Нажмите что бы посмотреть