Презентация, доклад на тему Решение задач на нахождение наибольшего и наименьшего значения

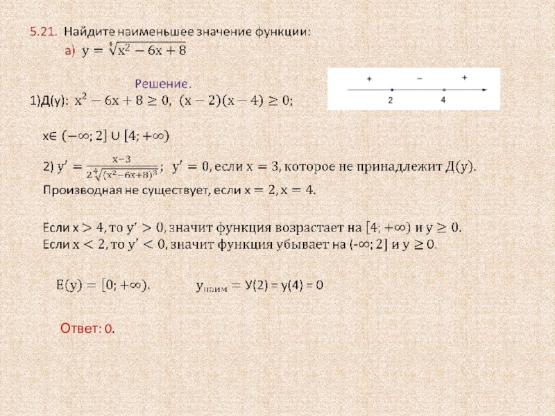
Ответ: 0.

Слайд 1Решение задач на нахождение наибольшего и наименьшего значения функции, области значений

функции.


11 класс профильный уровень
учитель математики МБОУ «СОШ №5» Быстрова Н.Н.

Решение задач на нахождение наибольшего и наименьшего значения функции, области значений функции.11 класс профильный уровень учитель математики

Слайд 2Ответ: 0.

Ответ: 0.

Слайд 3Знак производной
Поведение функции

Знак производнойПоведение функции

Что такое shareslide.ru?

Это сайт презентаций, где можно хранить и обмениваться своими презентациями, докладами, проектами, шаблонами в формате PowerPoint с другими пользователями. Мы помогаем школьникам, студентам, учителям, преподавателям хранить и обмениваться учебными материалами.


Для правообладателей

Яндекс.Метрика

Обратная связь

Email: Нажмите что бы посмотреть