Презентация, доклад на тему Решение показательных уравнений

Цели урока: Обучающая: Повторить свойства показательной функции.Закрепить основные знания по теме «Показательные уравнения»Отработать навыки решения показательных уравнений различными способами.Сформировать умения решать показательные уравнения графическим способом и методом почленного деленияПоказать практическую значимость показательных уравнений.

Слайд 1МИНИСТЕРСТВО ОБРАЗОВАНИЯ И НАУКИ РЕСПУБЛИКИ ДАГЕСТАН Государственное профессиональное образовательное бюджетное учреждение
«РЕСПУБЛИКАНСКИЙ

ПОЛИТЕХНИЧЕСКИЙ КОЛЛЕДЖ»

РЕШЕНИЕ ПОКАЗАТЕЛЬНЫХ УРАВНЕНИЙ

Махачкала 2014

Разработал: Муртазалиев З.М.

МИНИСТЕРСТВО ОБРАЗОВАНИЯ И НАУКИ РЕСПУБЛИКИ ДАГЕСТАН Государственное профессиональное образовательное бюджетное учреждение «РЕСПУБЛИКАНСКИЙ ПОЛИТЕХНИЧЕСКИЙ КОЛЛЕДЖ»РЕШЕНИЕ ПОКАЗАТЕЛЬНЫХ УРАВНЕНИЙМахачкала 2014Разработал:

Слайд 2Цели урока:
Обучающая:
Повторить свойства показательной функции.
Закрепить основные знания по теме

«Показательные уравнения»
Отработать навыки решения показательных уравнений различными способами.
Сформировать умения решать показательные уравнения графическим способом и методом почленного деления
Показать практическую значимость показательных уравнений.
Цели урока: Обучающая: Повторить свойства показательной функции.Закрепить основные знания по теме «Показательные уравнения»Отработать навыки решения показательных уравнений

Слайд 3Воспитательная:
воспитание познавательного интереса, элементов культуры общения
побуждать учащихся к преодолению трудностей в

процессе умственной деятельности.

Задачи урока:
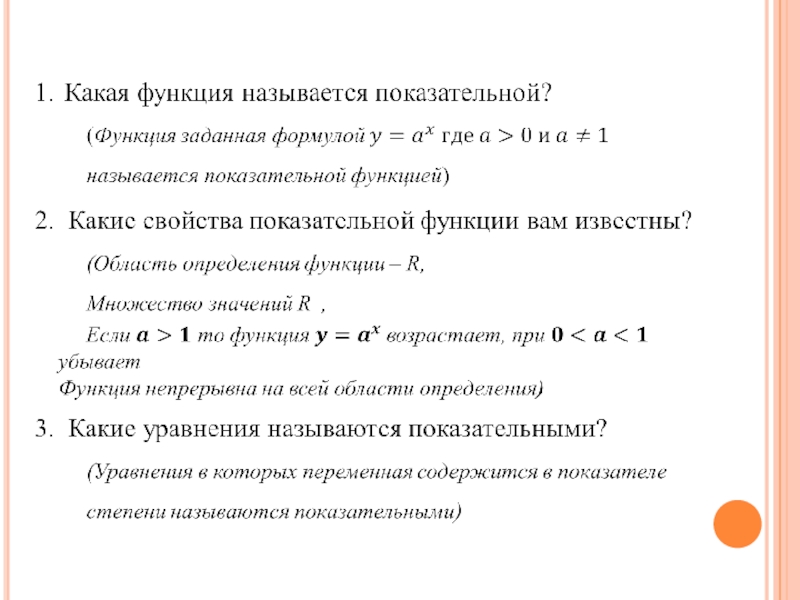
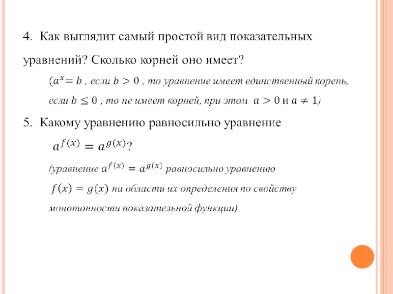
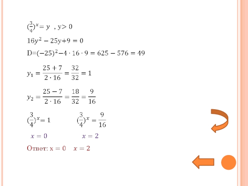
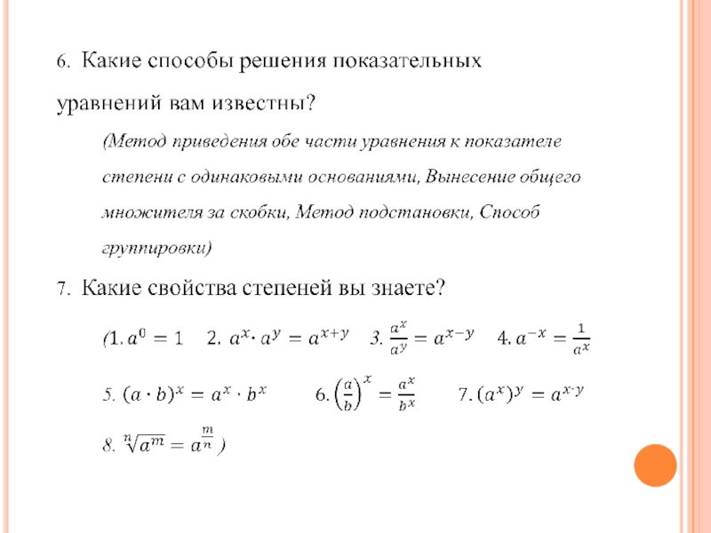
Закрепить знания о типах показательных уравнений
Получить и систематизировать знания о методах решения показательных уравнений
Продолжать отрабатывать навыки работы в группах.
Выявить пробелы, затруднения в процессе закрепления изученного материала, провести работу по их устранению
Воспитательная:воспитание познавательного интереса, элементов культуры общенияпобуждать учащихся к преодолению трудностей в процессе умственной деятельности.Задачи урока:Закрепить знания о

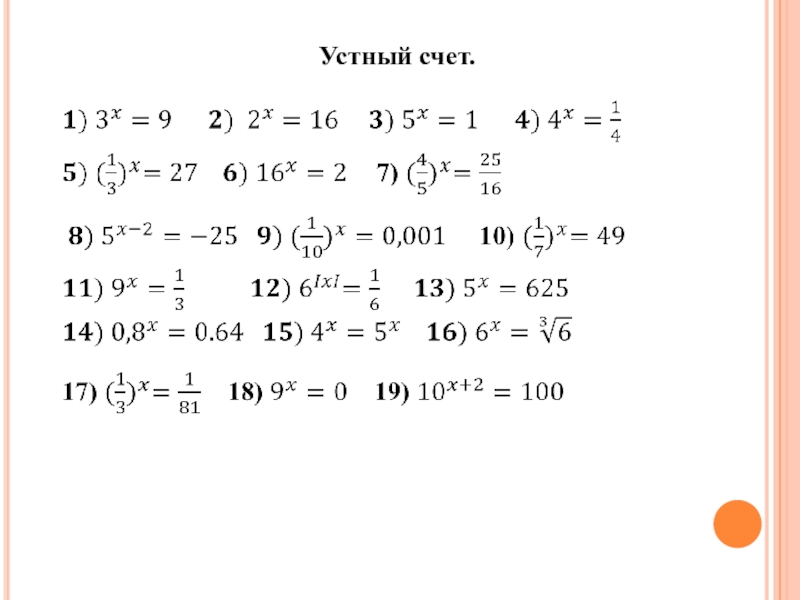
Слайд 7Устный счет.

Устный счет.

Слайд 8ах = b
30.10.2014год
Тема: Решение показательных уравнений (Продолжение)

ах = b30.10.2014годТема: Решение показательных уравнений (Продолжение)

Слайд 11«Теория без практики мертва и бесплодна, практика без теории невозможна и

пагубна. Для теории нужны знания, для практики сверх того, и умения»

М.В.Ломоносов
(1711 – 1765)

«Теория без практики мертва и бесплодна, практика без теории невозможна и пагубна. Для теории нужны знания, для

Слайд 12Р
Е
Ш
А
Й

РЕШАЙ

Слайд 13Кроссворд «И в шутку и всерьёз»

П О К

А З А Т Е Л Ь Н А Я


П





Р


А


Б


О


Л

А

К О Н Т Р Л Ь Н А Я


О





Л


И


Ч





И

К


Б


С

Ц


И


С


С


А

С


Е
П

Е
Н
Ь

К О Р Е Ь

Кроссворд  «И в шутку и всерьёз»П  О  К  А  З  А

Слайд 16Домашнее задание

Домашнее задание

Слайд 17«Метод решения хорош, если с самого начала мы можем предвидеть –

и далее подтвердить это, - что следуя этому методу, мы достигнем цели».

Лейбниц, Готфрид Вильгельм
1646 - 1716

«Метод решения хорош, если с самого начала мы можем предвидеть – и далее подтвердить это, - что

Слайд 23V. Метод почленного деления

V. Метод почленного деления

Слайд 24V1. Графический метод

V1. Графический метод

Что такое shareslide.ru?

Это сайт презентаций, где можно хранить и обмениваться своими презентациями, докладами, проектами, шаблонами в формате PowerPoint с другими пользователями. Мы помогаем школьникам, студентам, учителям, преподавателям хранить и обмениваться учебными материалами.


Для правообладателей

Яндекс.Метрика

Обратная связь

Email: Нажмите что бы посмотреть