Презентация, доклад на тему Решение неравенств, содержащих неизвестную величину под знаком модуля

Распространение понятие модуляв математическом анализе в теории приближенных вычисленийв механике технике

Слайд 1Управление образования администрации Арзамасского муниципального района  Муниципальное бюджетное образовательное учреждение «Чернухинская средняя общеобразовательная

школа»  

Решение неравенств, содержащих неизвестную величину под знаком модуля
 




Работу выполнила:
Коткова Дарья, ученица 11 класса.
Руководитель:
Пахутина Г.М., учитель математики.
 

Управление образования администрации Арзамасского муниципального района  Муниципальное бюджетное образовательное учреждение «Чернухинская средняя общеобразовательная школа»   Решение неравенств,

Слайд 2Распространение понятие модуля
в математическом анализе
в теории приближенных вычислений
в механике
технике

Распространение понятие модуляв математическом анализе в теории приближенных вычисленийв механике технике

Слайд 3Применение
в математике
в архитектуре
физике
технике
программировании
других точных

науках
Применение в математике в архитектуре физике технике программировании других точных науках

Слайд 4Цель работы
изучить научно-методическую, математическую литературу по проблеме исследования;
изучить методические особенности

введения понятия модуля, его геометрического смысла, свойств, методов решения неравенств, содержащих переменную под знаком модуля;
рассмотреть основные методы решения неравенств, содержащих переменную под знаком модуля;
подобрать упражнения, способствующие формированию умений решать неравенства, содержащие переменную под знаком модуля;
 

Цель работыизучить научно-методическую, математическую литературу по проблеме исследования; изучить методические особенности введения понятия модуля, его геометрического смысла,

Слайд 5Определение модуля. Свойства модуля

Определение модуля. Свойства модуля

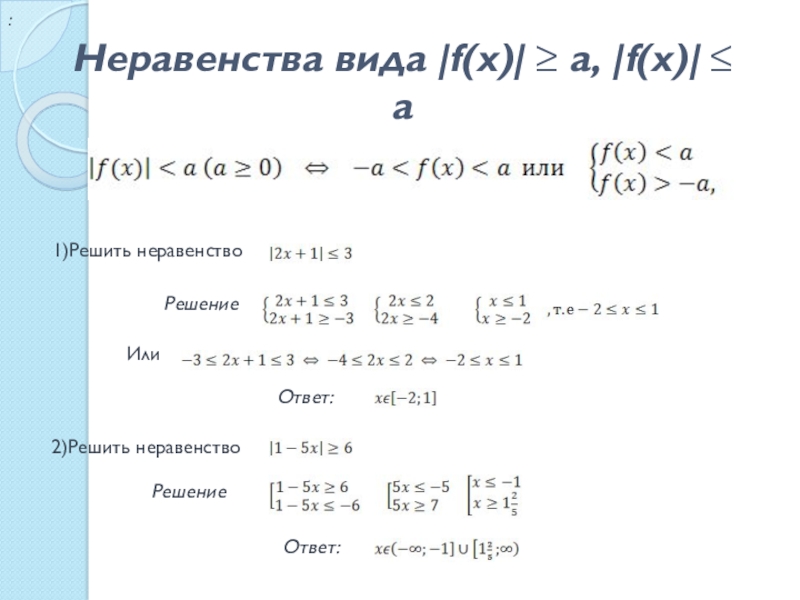
Слайд 6Неравенства вида |f(x)| ≥ a, |f(x)| ≤ a
1)Решить неравенство

Решение


.

Ответ:

Или

2)Решить неравенство

Решение

:

.

Ответ:

Неравенства вида |f(x)| ≥ a, |f(x)| ≤ a1)Решить неравенство Решение . Ответ: Или2)Решить неравенство Решение: . Ответ:

Слайд 7Неравенства вида
Решить неравенство
Знаки (2x+6)
Ответ
Решение
1)
2)
3)
х
х
-3
-3
4
4
-
+
+
-
+
-

Неравенства вида Решить неравенствоЗнаки (2x+6) ОтветРешение1)2)3)хх-3-344-++-+-

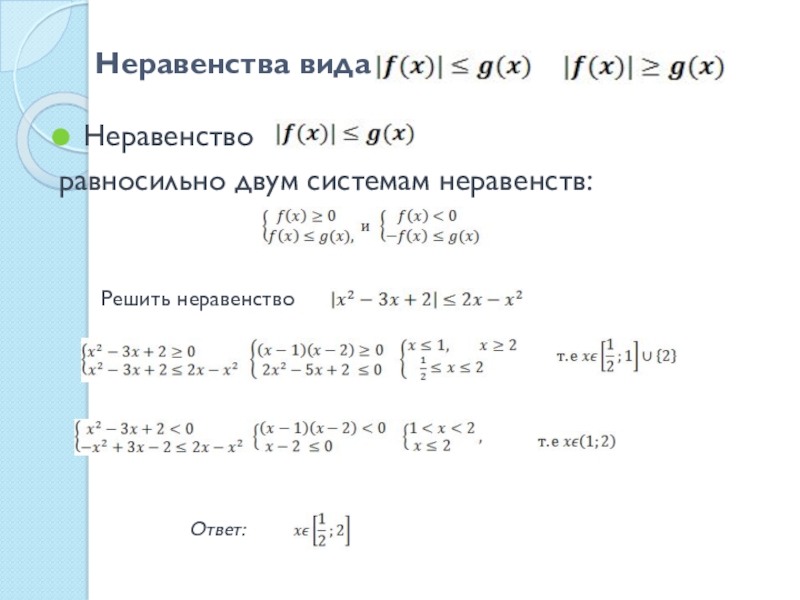
Слайд 8Неравенства вида
Неравенство
равносильно двум системам неравенств:
Решить неравенство
Ответ:

Неравенства вида Неравенстворавносильно двум системам неравенств:Решить неравенство Ответ:

Слайд 9 метод интервалов
Пример. Решить неравенство
Решение:

Рассмотрим функцию

.

Нули

-


; x=1

Найдём точки разрыва

Ответ:

х

-2

1

2

-

+

-

-

-

+

+

метод интерваловПример. Решить неравенство Решение:     Рассмотрим функцию . Нули - ; x=1Найдём

Слайд 10Решение неравенств, содержащих неизвестные под знаком модуля
предполагает элементарные навыки исследования,
логического

мышления, заключающиеся в переборе различных возможных случаев
неравенство с модулем равносильно совокупности или системе нескольких неравенств, освобожденных от знака модуля.

При решении неравенств применяются следующие методы:
1) раскрытие модуля по определению,
2) метод разбиения на промежутки.


Решение неравенств, содержащих неизвестные под знаком модуляпредполагает элементарные навыки исследования, логического мышления, заключающиеся в переборе различных возможных

Слайд 11Литература

Гайдуков И.И. Абсолютная величина. М., Просвещение, 1966.
Гусев В.А. и др. 300

задач. М., Просвещение, 1993.
Литвененко В.Н, Мордкович А.Г. Практикум по решению задач. Алгебра. Тригонометрия. М., Просвещение, 1991.
Сидоров Н.Н. Модуль числа. Уравнения и неравенства: Учебное пособие. Чебоксары:1998.
Алгебра: Учеб.для 7 кл. общеобразоват. учрежд. /Ш.А.Алимов, Ю.М.Колягин, Ю.В.Сидоров и др. – М.:Просвещение, 2006. -207с.
Алгебра: Учеб.для 8 кл. общеобразоват. учрежд. /Ш.А.Алимов, Ю.М.Колягин, Ю.В.Сидоров и др. – М.:Просвещение, 2003. - 255с.
Алгебра: Учеб.для 9 кл. общеобразоват. учрежд. /Ш.А.Алимов, Ю.М.Колягин, Ю.В.Сидоров и др. – М.:Просвещение, 2003. - 255с
Литература Гайдуков И.И. Абсолютная величина. М., Просвещение, 1966.Гусев В.А. и др. 300 задач. М., Просвещение, 1993.Литвененко В.Н,

Что такое shareslide.ru?

Это сайт презентаций, где можно хранить и обмениваться своими презентациями, докладами, проектами, шаблонами в формате PowerPoint с другими пользователями. Мы помогаем школьникам, студентам, учителям, преподавателям хранить и обмениваться учебными материалами.


Для правообладателей

Яндекс.Метрика

Обратная связь

Email: Нажмите что бы посмотреть