Презентация, доклад на тему Презинтация по математику на тему Криволинейный интеграл (студентов ВУЗа)

Содержание

Криволинейный интеграл первого рода

Слайд 1презентация

На тему:

Криволинейный интеграл по длине дуги и его свойства.

КОШНАЗАРОВ РАСУЛ АТАБЕКОВИЧ

презентация

Слайд 2Криволинейный интеграл первого рода

Криволинейный интеграл первого рода

Слайд 3План:
Определение криволинейного интеграла.
Теорема о условие существования криволинейного интеграла 1 рода.
Свойства криволинейного

интеграла.
Вычисление криволинейного интеграла.
Некоторые приложения криволинейного интеграла в математике.
Примеры.
Список использованной литературы.


План:Определение криволинейного интеграла.Теорема о условие существования криволинейного интеграла 1 рода.Свойства криволинейного интеграла.Вычисление криволинейного интеграла.Некоторые приложения криволинейного интеграла

Слайд 4Вопросы:
Что такое криволинейный интеграл по длине дуги?
Какие есть свойства криволинейного интеграла

по длине дуги?
Как вычислять криволинейный интеграл 1 рода?
Решение примеров криволинейного интеграла.
Вопросы:Что такое криволинейный интеграл по длине дуги?Какие есть свойства криволинейного интеграла по длине дуги?Как вычислять криволинейный интеграл

Слайд 5
Пусть АВ - дуга гладкой кривой (рис. 3.1), на которой определена и непрерывна

скалярная функция 
f (x, y, z).
Выполним следующие действия:
1) разобьем дугу АВ произвольным образом на n частичных дуг ΔS1, ΔS2, ..., ΔSi, ..., ΔSn Через λn обозначим длину наибольшей из этих частичных дуг. Понятно, что при λn → 0 автоматически n→ ∞ ;  2) выберем произвольным образом точки

3)составим интегральную сумму вида

здесь под ΔSi понимаем длины частичных дуг.

Пусть АВ - дуга гладкой кривой (рис. 3.1), на которой определена и непрерывна скалярная функция f (x, y, z).Выполним следующие

Слайд 6Определение 3.1 Конечный предел интегральной суммы αn при λn → 0, если он существует и не

зависит от способа деления дуги АВ на частичные дуги ΔSi(i=1,...,n) и от способа выбора точек Ni(xi,yi,zi)   ΔSi(i=1,...,n) называется криволинейным интегралом первого рода (по длине дуги) от функции f (x, y, z). по дуге АВ и обозначается




Имеются самые различные истолкования криволинейного интеграла по длине дуги, как геометрические, так и физические.
Определение 3.1 Конечный предел интегральной суммы αn при λn → 0, если он существует и не зависит от способа деления дуги АВ на частичные

Слайд 7Например: 1) при

длина дуги АВ; 2) если функцию f (x, y, z) интерпретировать как

плотность распределения вещества вдоль дуги АВ, то



- масса дуги АВ.
Из определения криволинейного интеграла следует, что его величина не зависит от направления обхода дуги АВ, т.е.

Например: 1) при длина дуги АВ; 2) если функцию f (x, y, z) интерпретировать как плотность распределения вещества вдоль дуги АВ, то

Слайд 8Теорема (условие существования кр.интеграла 1 рода). Если функция f(x; у) непрерывна

в каждой точке гладкой кривой (в каждой точке (х; у) Е L существует касательная к данной кривой и положение ее непрерывно меняется при перемещении точки по кривой), то криволинейный интеграл 1 рода существует и его величина не зависит ни от способа разбиения кривой на части, ни от выбора точек в них.
Теорема (условие существования кр.интеграла 1 рода). Если функция f(x; у) непрерывна в каждой точке гладкой кривой (в

Слайд 9Приведем основные свойства криволинейного интеграла по длине дуги .
1) Значение

криволинейного интеграла по длине дуги не зависит от направления кривой АВ.
2) Постоянный множитель можно выносить за знак криволинейного интеграла.
3) Криволинейный интеграл от суммы функций равен сумме криволинейных интегралов от этих функций.
4) Если кривая АВ разбита на дуга АС и СВ, то

Приведем основные свойства криволинейного интеграла по длине дуги . 1) Значение криволинейного интеграла по длине дуги не

Слайд 105) Если в точках кривой АВ   , то





6) Справедливо неравенство:


S — длина дуги кривой, l — наибольшая из всех частичных дуг, на которые разбивается дуга АВ.

5) Если в точках кривой АВ   , то 6) Справедливо неравенство: S — длина дуги кривой, l

Слайд 118) Теорема о среднем.
Если функция f(x, y, z) непрерывна на кривой

АВ, то на этой кривой существует точка (x1, y1, z1) такая, что

Для вычисления криволинейного интеграла по длине дуги надо определить его связь с обыкновенным определенным интегралом.
Пусть кривая АВ задана параметрически уравнениями x = x(t), y = y(t), z = z(t),
a £ t £ b, где функции х, у, z – непрерывно дифференцируемые функции параметра t, причем точке А соответствует t = a, а точке В соответствует t = b. Функция f(x, y, z) – непрерывна на всей кривой АВ.

Для любой точки М(х, у, z) кривой длина дуги АМ вычисляется по формуле

8) Теорема о среднем.Если функция f(x, y, z) непрерывна на кривой АВ, то на этой кривой существует

Слайд 12Длина всей кривой АВ равна:
Криволинейный интеграл по длине дуги АВ будет

находиться по формуле:

Таким образом, для вычисления криволинейного интеграла первого рода (по длине дуги АВ) надо, используя параметрическое уравнение кривой выразить подынтегральную функцию через параметр t, заменить ds дифференциалом дуги в зависимости от параметра t и проинтегрировать полученное выражение по t.

Длина всей кривой АВ равна:Криволинейный интеграл по длине дуги АВ будет находиться по формуле:Таким образом, для вычисления

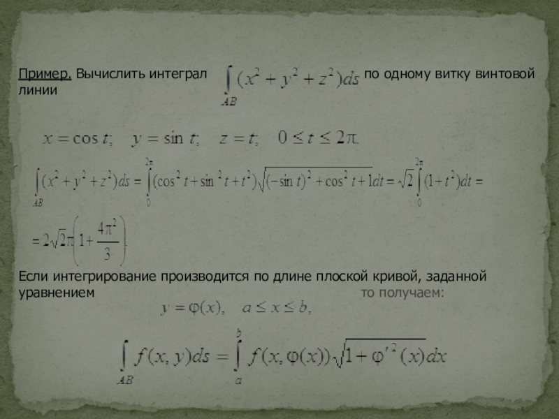
Слайд 13Пример. Вычислить интеграл   

по одному витку винтовой линии 










Если интегрирование производится по длине плоской кривой, заданной уравнением   то получаем:


Пример. Вычислить интеграл   

Слайд 14 Вычисление криволинейного интеграла .
Вычисление криволинейного интеграла 1 рода может быть

сведено к вычислению определенного интеграла. Приведем без доказательства правила вычисления криволинейного интеграла 1 рода в случаях , если кривая L задана параметрическим, полярным, и явным образом.
Вычисление криволинейного интеграла .Вычисление криволинейного интеграла 1 рода может быть сведено к вычислению определенного интеграла. Приведем

Слайд 19Криволинейный интеграл 1 рода имеет разнообразные приложения в математике , рассмотрим

следующие:
Криволинейный интеграл 1 рода имеет разнообразные приложения в математике , рассмотрим следующие:

Слайд 24Примеры:
Пример 1 Найти интеграл 

 вдоль отрезка прямой y = x от начал


а координат до точки (2,2) (рисунок 3).

Решение.

Примеры:Пример 1 Найти интеграл              вдоль отрезка

Слайд 25Пример 2 Вычислить интеграл 

, где C − дуга окружности .

Решение.
Запишем дифференциал дуги кривой:
      

      

Тогда, применяя формулу

Пример 2 Вычислить интеграл           , где C − дуга

Слайд 26в плоскости Oxy, получаем
      
ПРИМЕР 3

Найти криволинейный интеграл 

, где кривая C является дугой эллипса  , лежащей в первом квадранте (рисунок ).

Решение.
Запишем уравнение эллипса в параметрической форме.

в плоскости Oxy, получаем       ПРИМЕР 3 Найти криволинейный интеграл 

Слайд 27Диапазон изменений t для первого квадранта равен

  . Следовательно, по формуле

заданный интеграл преобразуется следующим образом

Диапазон изменений t для первого квадранта равен

Слайд 28Сделаем замену. Положим  .

Тогда

Уточним пределы интегрирования. Если t = 0, то u = 0, а при    получаем u = a. В результате интеграл становится равным

Для вычисления полученного интеграла удобно сделать еще одну замену переменной.

Сделаем замену. Положим  .

Слайд 29Если u = 0, то  ,

и соответственно, если u = a, то  . Таким образом,
Если u = 0, то         , и соответственно, если u = a, то 

Слайд 30Список использованной литературы.
1). Баврин И.И. Высшая математика. Учебник для педагогических институтов.

Москва: Просвещение, 1993.
2). Д.Т.Письменный.Коспект лекций по высшей математике.Москва 4 издание.2006.
3). Маркович Э.С. Курс высшей математики. Москва: Высшая школа, 1992.
4)Интернет.
Список использованной литературы.1). Баврин И.И. Высшая математика. Учебник для педагогических институтов. Москва: Просвещение, 1993.2). Д.Т.Письменный.Коспект лекций по

Что такое shareslide.ru?

Это сайт презентаций, где можно хранить и обмениваться своими презентациями, докладами, проектами, шаблонами в формате PowerPoint с другими пользователями. Мы помогаем школьникам, студентам, учителям, преподавателям хранить и обмениваться учебными материалами.


Для правообладателей

Яндекс.Метрика

Обратная связь

Email: Нажмите что бы посмотреть