Презентация, доклад темы Решение задач с параметрами в итоговом повторении курса алгебры.

Содержание

Оглавление Предисловие 3 Занятие №1 4-20 Занятие №2 21-29 Занятие №3 30-42

Слайд 1 Презентация темы «Решение задач с параметрами в итоговом повторении курса

алгебры.»

Разработано учителем математики гимназии №22 Захарьян А. А.

Презентация темы «Решение задач с параметрами в итоговом повторении курса алгебры.»Разработано учителем математики гимназии №22 Захарьян

Слайд 2Оглавление
Предисловие 3
Занятие №1 4-20
Занятие №2 21-29
Занятие №3

30-42






Оглавление Предисловие		 3 Занятие №1 		4-20 Занятие №2 		21-29 Занятие №3 		30-42

Слайд 3Предисловие
В последнее время в билетах вступительных экзаменов по математике, в ЕГЭ

обязательно встречаются задачи с параметрами. Однако эта тема не входит в программу школьного курса за исключением классов с углублённым изучением математики. Существует мнение, что решение задачи с параметрами не выходит за пределы программы школьного курса математики. Имеется в виду, что если ученик или абитуриент владеет школьной программой, то он может самостоятельно, без специальной подготовки справится с задачей с параметрами. На самом деле решить задачу с параметрами может учащийся, который прошел специальную целенаправленную подготовку. Поэтому в школьной математике этим задачам должно уделяться внимание.
В классах с углублённым изучением математики параметрам уделяется достаточно внимания, начиная с решения линейных уравнений. При изучении каждой темы «углублёнки» можно найти время для решения задач с параметрами. Чего нельзя сказать об общеобразовательных классах и классах с гуманитарным уклоном. Поэтому я предлагаю учителям, работающим в неспециализированных выпускных классах перед итоговым повторением уделить несколько часов решению задач с параметрами


ПредисловиеВ последнее время в билетах вступительных экзаменов по математике, в ЕГЭ обязательно встречаются задачи с параметрами. Однако

Слайд 4Занятие №1 (2 часа)
Главное, что должен усвоить школьник это то, что

параметр – это число, хоть и неизвестное, но фиксированное, имеющее двойственную природу. После этих вступительных слов можно спросить у школьников встречались ли они с параметрами. Это линейная функция y=kx+b, где x и y – переменные, k и b – параметры; квадратное уравнение ax2+bx+c=0, где x - переменная a, b, c, - параметры.
Задачи надо начинать решать с очень простых, постепенно усложняя их.


Занятие №1 (2 часа)Главное, что должен усвоить школьник это то, что параметр – это число, хоть и

Слайд 5Пример №1. Сравнить –а и 5а
Решение:
1) если а

–а>0, 5a<0, значит –а>5a
2) если а=0, то –а=0, 5а=0, значит –а=5а
3) если а>0, то –а<0, 5a>0, значит –а<5a.
Ответ: если a<0, то –а>5a
если а=0, то–а=5а
если а>0, то–а<5a.

a

a<0

a=0

a>0


Пример №1. Сравнить –а и 5а Решение:1) если а 0, 5a5a 2) если а=0, то –а=0, 5а=0,

Слайд 6Пример №2. Решить уравнение ах=2
Решение:
1) если а=0, то 0х=2, решений нет


2) если а≠0, то х=
Ответ: если а=0, то решений нет
если а≠0, то х=



a

a=0

a=0


Пример №2. Решить уравнение ах=2Решение:1) если а=0, то 0х=2, решений нет 2) если а≠0, то х= Ответ:

Слайд 7Пример №3 Решить уравнение (а2-9)х=а+3
Решение:
1) если а=3, то 0х=6, решений

нет
2) если а=-3, то 0х=0, х
3) если а≠±3, то а2-9≠0,


Ответ: если а=3, то решений нет
если а=-3, то x
если а≠±3, то


a

a=3

a=-3

a=3

a=-3








Пример №3 Решить уравнение  (а2-9)х=а+3 Решение:1) если а=3, то 0х=6, решений нет 2) если а=-3, то

Слайд 8Пример №4 Решить неравенство: ах0, то

2) если а


3) если а=0, то - «И»

Ответ: если а>0, то х<
если а<0, то
если а=0, то









a

a=0

a>0

a<0


Пример №4 Решить неравенство: ах0, то2) если а0, то х

Слайд 9Пример №5 Решить уравнение
Решение:




Ответ: если а=-3, то решений нет

если а≠-3, то х=а.





Пример №5 Решить уравнение  Решение:Ответ: если а=-3, то решений нет

Слайд 10Пример №6 Решить уравнение
Решение:
1) если а=-1, то -2х+1+1=0; х=1

2) если

а≠-1,то х=1 или


Ответ: если а=-1, то х=1
если а≠-1,то х=1 или





Пример №6 Решить уравнение  Решение:1) если а=-1, то -2х+1+1=0; х=12) если а≠-1,то х=1 или Ответ: если

Слайд 11Пример №7 Решить уравнение
Решение:




Ответ: если b

если b=-4, то x=-4
если b>-4, то x=b.





Пример №7 Решить уравнение  Решение:Ответ: если b-4, то x=b.

Слайд 12Пример №8 Решить уравнение
Решение:



1) если а≠0, то х=1
2) если а=0,

то x значит х=1 или х=-1

Ответ: если а≠0, то х=1
если а=0, то х=±1







Пример №8 Решить уравнение  Решение:1) если а≠0, то х=12) если а=0, то x

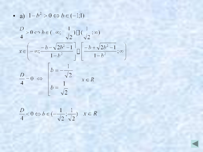
Слайд 13Пример №9 Решить неравенство
Решение:
1) a) если b=1, то

б) если b=-1, то
2) если b≠±1, то неравенство квадратное






Пример №9 Решить неравенство  Решение: 1) a) если b=1, то  б) если b=-1, то 2)

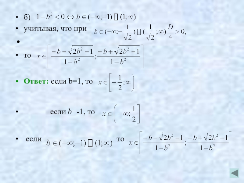
Слайд 15б)
учитывая, что при

то

Ответ: если b=1, то

если b=-1, то

если то









б) учитывая, что при то Ответ: если b=1, то       если b=-1,

Слайд 16если

то




если то


Рассмотренные выше задачи требовалось просто решить. В следующих задачах будет поставлено какое-то более «узкое», конкретное условие.






если

Слайд 17Пример №10 При каких а уравнение имеет единственное решение?
Решение:
1) если

а=0, то х=3
2) если а≠0, то уравнение квадратное и оно имеет единственное решение при D=0
D=1-12a



Ответ: при а=0 или а=





Пример №10 При каких а уравнение  имеет единственное решение? Решение:1) если а=0, то х=32) если а≠0,

Слайд 18Пример №11 При каких а уравнение имеет единственное решение?
Решение:
1) если а=2,

то решений нет
2) если а≠2, то уравнение имеет единственное решение при D=0




Ответ: при а=5






Пример №11 При каких а уравнение   имеет единственное решение?Решение:1) если а=2, то решений нет2) если

Слайд 19Задачи для самостоятельного домашнего решения задаются с ответами для самоконтроля
При

каких а уравнение имеет решения, найти их


при


2) Решить уравнение:
a)

(при а=1 или а=3 решений нет; при а≠1 и а≠3 х=а)






Задачи для самостоятельного домашнего решения задаются с ответами для самоконтроля При каких а уравнение имеет решения, найти

Слайд 20б)

(при а=-2 решений нет; при а≠-2 х=2)

3)

При каких а уравнение имеет ровно три корня


(при )





б)  (при а=-2 решений нет; при а≠-2 х=2) 	3) При каких а уравнение имеет ровно три

Слайд 21Занятие №2 (2 часа)
Урок начинается с разбора домашнего задания. Затем учитель

предлагает решить более общую задачу.


Занятие №2 (2 часа)Урок начинается с разбора домашнего задания. Затем учитель предлагает решить более общую задачу.

Слайд 22Пример №12 Выяснить, при каких значениях параметра а уравнение

имеет:


1) два различных корня;
2) не более одного корня;
3) два корня различных знаков;
4) два положительных корня.



Пример №12 Выяснить, при каких значениях параметра а уравнение

Слайд 23Решение:
1) уравнение имеет два различных корня тогда и только тогда, когда

оно квадратное и D>0.




2) а) если а=4, то
б)





Решение:1) уравнение имеет два различных корня тогда и только тогда, когда оно квадратное и D>0.2) а) если

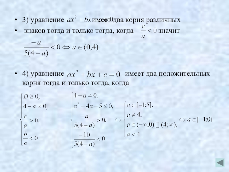
Слайд 243) уравнение имеет два корня различных
знаков тогда и

только тогда, когда значит



4) уравнение имеет два положительных корня тогда и только тогда, когда









3) уравнение		   имеет два корня различных знаков тогда и только тогда, когда

Слайд 25Самостоятельная работа. Вариант I
1. Для всякого а решить уравнение

Решение:
Т.к. сумма коэффициентов равна

0, то х=1 или х=2а
Ответ: 1; 2а.
2. При каких b уравнение имеет единственный корень? Для каждого b найти этот корень.

Решение:
Квадратное уравнение имеет единственный корень тогда и только тогда, когда D=0




Самостоятельная работа. Вариант I1. Для всякого а решить уравнениеРешение:Т.к. сумма коэффициентов равна 0, то х=1 или х=2аОтвет:

Слайд 26



1) если b=12, то

2) если b=-12, то

Ответ: при b=12

x=-2
при b=-12 x=2.









1) если b=12, то 2) если b=-12, то Ответ: при b=12 x=-2

Слайд 273. Для каждого значения параметра решить неравенство:

Решение:

Решим неравенство методом интервалов,

рассмотрев функцию f(x)= ,
непрерывную на R, имеющую нули 2, -2, b
Рассмотрим три случая:
1)






b

-2

2


3. Для каждого значения параметра решить неравенство:Решение: Решим неравенство методом интервалов, рассмотрев функцию f(x)=

Слайд 282) -2

-2если то




-2

b

2

-2

2

b







2) -2

Слайд 29Вариант II
Задания аналогичны заданиям варианта I.
1.
Ответ: -1; 3а.

2.
Ответ: при b=20

x=-2
при b=-20 x=2.

3.
Ответ: если то
если -1 если то










Вариант IIЗадания аналогичны заданиям варианта I.1. Ответ: -1; 3а.2.Ответ: при b=20 x=-2

Слайд 30Занятие №3 (2 часа)
Теперь можно приступать к решению задач ЕГЭ с

параметрами.


Занятие №3 (2 часа)Теперь можно приступать к решению задач ЕГЭ с параметрами.

Слайд 31Пример №1. Найти все значения параметра p, при которых уравнение

имеет хотя бы один корень.

Решение:





Рассмотрим функцию f(a)= определённую на [-1;0)U(0;1] и найдём её область значений.
f(-1)=11; f(1)=3; при
f ’(a)=








Пример №1. Найти все значения параметра p,  при которых уравнение

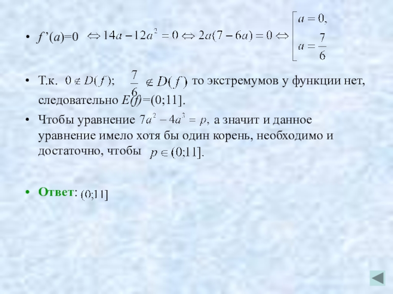
Слайд 32f ’(a)=0

Т.к.

то экстремумов у функции нет, следовательно E(f)=(0;11].
Чтобы уравнение а значит и данное уравнение имело хотя бы один корень, необходимо и достаточно, чтобы

Ответ:









f ’(a)=0 Т.к.

Слайд 33Пример №2. Найти все значения а, при которых область определения функции содержит

ровно одно двузначное натуральное число.

Решение:

D(y):

Решим первое неравенство системы:








Пример №2. Найти все значения а, при которых область определения функции  содержит ровно одно двузначное натуральное

Слайд 34



1) если 0

1) если 0

Слайд 352) если а>1, то



Чтобы решение удовлетворяло условию задачи, необходимо и

достаточно, чтобы

Ответ:







2) если а>1, то Чтобы решение удовлетворяло условию задачи, необходимо и достаточно, чтобы Ответ:

Слайд 36Пример №3. Найти все значения параметра а, при каждом из которых

множество решений неравенства содержит какой-нибудь отрезок длиной 2,но не содержит никакого отрезка длиной 3

Решение:





Пример №3. Найти все значения параметра а, при каждом из которых множество решений неравенства  содержит какой-нибудь

Слайд 37Решим неравенство методом интервалов, рассмотрев функцию

непрерывную на R\{0}, имеющую нули 4, а:
1) если

- решение содержит отрезок длиной 3, что не удовлетворяет условию задачи.
2) если 0

Чтобы решение удовлетворяло условию задачи, необходимо и достаточно, чтобы выполнялись условия:





a

0

4

4

a

0


Решим неравенство методом интервалов, рассмотрев функцию

Слайд 38


т.е.
3) если

- аналогично случаю 1)


Ответ:






0

4

a


т.е. 3) если     - аналогично случаю 1) Ответ: 0 4 a

Слайд 39Пример №4. Найти все значения параметра p, при которых уравнение имеет

хотя бы один корень, и число различных корней этого уравнения равно числу различных корней уравнения

Решение:

1)

Пусть =t, тогда









Пример №4. Найти все значения параметра p, при которых уравнение   имеет хотя бы один корень,

Слайд 40


Рассмотрим функцию
D(f)=[0; ),
f(t)=0

t=0.
E(f)=(- ;0]
f’(t)= f’(t)<0
Значит графики функций и y=p могут иметь только одну общую точку, т.е. уравнение
а значит и уравнение
может иметь ровно один корень при















Рассмотрим функцию D(f)=[0; ),f(t)=0

Слайд 412) Узнаем при каких p уравнение
имеет ровно один корень:
а) если 2p+3=0

( ), то -удовлетворяет условию.
б) если то уравнение имеет единственный корень при D=0.


D=0

Итак, уравнение имеет ровно

один корень при
















2) Узнаем при каких p уравнениеимеет ровно один корень:а) если 2p+3=0 (

Слайд 42Но уравнению

удовлетворяют только

т.е. при и p=-1 уравнения и
имеют равное число корней, а именно, по одному.
Ответ: ; -1








Но уравнению               удовлетворяют

Что такое shareslide.ru?

Это сайт презентаций, где можно хранить и обмениваться своими презентациями, докладами, проектами, шаблонами в формате PowerPoint с другими пользователями. Мы помогаем школьникам, студентам, учителям, преподавателям хранить и обмениваться учебными материалами.


Для правообладателей

Яндекс.Метрика

Обратная связь

Email: Нажмите что бы посмотреть