Презентация, доклад Создание проблемных ситуаций на уроках математики

Содержание

«Каждый человек видит тем больше нерешённых проблем, чем обширнее круг его знаний». С.Л.Рубинштейн Как же создавать проблемные ситуации?

Слайд 1Создание проблемных ситуаций на уроках математики


Составитель: В.Г. Глазунова, учитель математики и

информатики
Создание проблемных ситуаций  на уроках математики  Составитель: В.Г. Глазунова,  учитель математики и информатики

Слайд 2«Каждый человек видит тем больше нерешённых проблем, чем обширнее круг его

знаний». С.Л.Рубинштейн

Как же создавать проблемные ситуации?

«Каждый человек видит тем больше нерешённых проблем, чем обширнее круг его знаний». С.Л.Рубинштейн   Как же

Слайд 3Создание проблемных ситуаций через умышленно допущенные учителем ошибки
«Линейные уравнения с одной

переменной» (3Х + 7) х 2 – 3 = 17
6Х + 14 – 3 = 17
6Х = 17 – 14 – 3
6Х = 0 Х = 0 При проверке ответ не сходится.
«Обманные задачи»:  1. Постройте прямоугольник со сторонами 2, 3 и 5 см.  2. Больший угол треугольника равен 50°. Найдите остальные углы.  3. Две стороны треугольника перпендикулярны третьей. Определите вид треугольника. 
“У меня не получается”




Создание проблемных ситуаций через умышленно допущенные учителем ошибки«Линейные уравнения с одной переменной»  (3Х + 7) х

Слайд 4Создание проблемных ситуаций через использование занимательных заданий
«Линейная функция»
Обычная форма задания:
функция

задана формулой У = Х + 5
найдите значение функции при Х = 0, 7, -5, 1.
Занимательная форма задания: “угадать” формулу, записанную на карточке

Создание проблемных ситуаций через использование занимательных заданий«Линейная функция»Обычная форма задания: функция задана формулой У = Х +

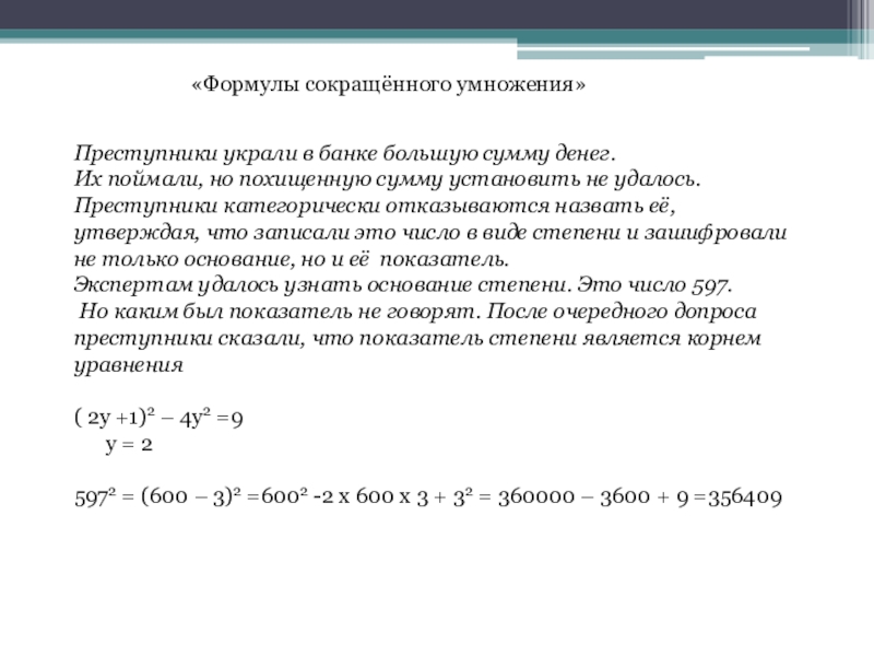
Слайд 5«Формулы сокращённого умножения»
Преступники украли в банке большую сумму денег.
Их поймали,

но похищенную сумму установить не удалось. Преступники категорически отказываются назвать её, утверждая, что записали это число в виде степени и зашифровали не только основание, но и её показатель.
Экспертам удалось узнать основание степени. Это число 597.
Но каким был показатель не говорят. После очередного допроса преступники сказали, что показатель степени является корнем уравнения

( 2y +1)2 – 4y2 =9
y = 2

5972 = (600 – 3)2 =6002 -2 х 600 х 3 + 32 = 360000 – 3600 + 9 =356409
«Формулы сокращённого умножения»Преступники украли в банке большую сумму денег. Их поймали, но похищенную сумму установить не удалось.

Слайд 6«Сумма n-первых членов арифметической прогрессии»
“Примерно 200 лет тому назад в одной

из школ Германии на уроке математики учитель предложил ученикам найти сумму первых 100 натуральных чисел. Все принялись подряд складывать числа, а один ученик почти сразу же дал правильный ответ. Имя этого ученика Карл Фридрих Гаусс. В последствии он стал великим математиком. Как удалось Гауссу так быстро подсчитать эту сумму?”

Проблемная ситуация: как найти быстро сумму первых 100 натуральных чисел?

Решение проблемы (1 + 100) х 50 = 5050

«Сумма n-первых членов арифметической прогрессии»“Примерно 200 лет тому назад в одной из школ Германии на уроке математики

Слайд 7 Создание проблемных ситуаций через решение задач, связанных с жизнью.
«Периметр прямоугольника»

Семья Димы летом переехала в новый дом. Им отвели земельный участок прямоугольной формы. Папа решил поставить изгородь. Он попросил Диму сосчитать сколько потребуется штакетника, для изгороди, если на 1 погонный м. изгороди требуется 10 штук? Сколько денег потратит семья, если каждый десяток стоит 50 рублей.
«Площадь прямоугольника»
«Проценты»

Создание проблемных ситуаций  через решение задач, связанных с жизнью.«Периметр прямоугольника»   Семья Димы летом

Слайд 8Создание проблемных ситуаций через выполнение практических заданий.
«Координатная плоскость»

Создание проблемных ситуаций через выполнение практических заданий.«Координатная  плоскость»

Слайд 9 Создание проблемных ситуаций через решение задач на внимание и сравнение.


Создание проблемных ситуаций через решение задач на внимание и сравнение.

Слайд 10Создание проблемных ситуаций через противоречие нового материала старому, уже известному.
Вычисляем

(2 х 5)²= 2² х5² = 100

(3 х 4)²= 3² х 4² = 9 х 16 = 144

(5 : 6)² = 5² : 6² = 25 : 36

(3 + 4)² = 3² + 4² = 9 + 16 = 25

Попробуйте сосчитать по-другому.

( 3 + 4)² =7² = 49
Создание проблемных ситуаций через противоречие нового материала старому,  уже известному.Вычисляем  (2 х 5)²= 2² х5²

Слайд 11Создание проблемных ситуаций через различные способы решения одной задачи.
8 класс. Тема:

«Площадь трапеции»  а) провести диагональ и найти площадь трапеции как сумму площадей двух треугольников;  б) провести две высоты и найти площадь трапеции как сумму площадей прямоугольника и двух прямоугольных треугольников;  в) провести прямую, параллельную боковой стороне трапеции и найти площадь трапеции как сумму площадей параллелограмма и треугольника.
Создание проблемных ситуаций через различные способы решения одной задачи.8 класс. Тема: «Площадь трапеции»  а) провести диагональ и

Слайд 12Создание проблемных ситуаций через выполнение небольших исследовательских заданий.
5 кл. Тема «Длина

окружности»

8 кл. «Квадратные уравнения»

Измерение на местности

Создание проблемных ситуаций через выполнение небольших исследовательских заданий.5 кл. Тема «Длина окружности»8 кл. «Квадратные уравнения» Измерение на

Слайд 13Рекомендации учителям по созданию проблемных ситуаций на уроке.
Подводить к противоречию с

уже известным и предлагать самим находить способ разрешения.
Побуждать делать сравнения, обобщения, выводы.
Создавать ситуации включения, используя задания, связанные с их жизненным опытом.
Использовать задачи с заведомо допущенными ошибками.
Предлагать практические исследовательские задания.
Отыскивать различные способы решения одной и той же задачи.
Излагать различные точки зрения на один и тот же вопрос.
Учить составлять задачи по статистическим данным своего населённого пункта.

Рекомендации учителям по созданию проблемных ситуаций на уроке.Подводить к противоречию с уже известным и предлагать самим находить

Что такое shareslide.ru?

Это сайт презентаций, где можно хранить и обмениваться своими презентациями, докладами, проектами, шаблонами в формате PowerPoint с другими пользователями. Мы помогаем школьникам, студентам, учителям, преподавателям хранить и обмениваться учебными материалами.


Для правообладателей

Яндекс.Метрика

Обратная связь

Email: Нажмите что бы посмотреть