Презентация, доклад по теме Вписанные и описанные многоугольники. Правильные многоугольники

Вписанным в окружность называется многоугольник, вершины которого расположены на окружности Соответственно, окружность, проходящая через вершины многоугольника, называется описанной около многоугольникаОписанным около окружности называется многоугольник, стороны которого являются касательными к окружности Соответственно, окружность, для которой стороны многоугольника

Слайд 1Вписанные и описанные многоугольники. Правильные многоугольники

Вписанные и описанные многоугольники.   Правильные многоугольники

Слайд 2Вписанным в окружность называется многоугольник, вершины которого расположены на окружности

Соответственно,

окружность, проходящая через вершины многоугольника, называется описанной около многоугольника

Описанным около окружности называется многоугольник, стороны которого являются касательными к окружности

Соответственно, окружность, для которой стороны многоугольника являются касательными, называется вписанной в многоугольник.

Для произвольного многоугольника невозможно вписать в него и описать около него окружность.

Вписанным в окружность называется многоугольник, вершины которого расположены на окружности Соответственно, окружность, проходящая через вершины многоугольника, называется

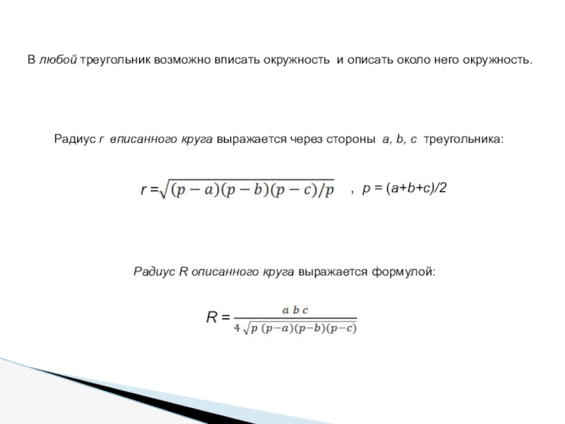
Слайд 3Радиус r  вписанного круга выражается через стороны  a, b, c  треугольника:

r =


, p = (a+b+c)/2

Радиус R описанного круга выражается формулой:

R =

В любой треугольник возможно вписать окружность и описать около него окружность.

Радиус r  вписанного круга выражается через стороны  a, b, c  треугольника:

Слайд 4 В четырёхугольник можно вписать окружность, если суммы его противоположных сторон равны.

Для параллелограммов это возможно только для ромба (квадрата ).


Центр вписанного круга расположен в точке пересечения диагоналей.


Около четырёхугольника можно описать круг, если сумма его противоположных углов равна 180º.


Для параллелограммов это возможно только для прямоугольника ( квадрата ).


Центр описанного круга лежит в точке пересечения диагоналей.


Вокруг трапеции можно описать круг, если только она равнобокая.
В четырёхугольник можно вписать окружность, если суммы его противоположных сторон равны. Для параллелограммов это возможно только для

Слайд 5Правильный многоугольник – это многоугольник с равными сторонами и углами.
правильный

восьмиугольник

правильный шестиугольник

Правильный четырёхугольник – квадрат.

Правильный треугольник – равносторонний треугольник.

Каждый угол правильного многоугольника равен 180º ( n – 2 ) / n ,

где n – число его углов.

Правильный многоугольник – это многоугольник с равными сторонами и углами. правильный восьмиугольникправильный шестиугольникПравильный четырёхугольник – квадрат.

Слайд 6 Внутри правильного многоугольника существует точка O , равноудалённая от всех его

вершин ( OA = OB = OC = … = OF ), которая называется центром  правильного многоугольника.

Центр правильного многоугольника также равноудалён от всех его сторон  ( OP = OQ = OR = … ).

Отрезки OP, OQ, OR, … называются апофемами;
отрезки OA, OB, OC, …– радиусы правильного многоугольника.

В правильный многоугольник можно вписать окружность и около него можно описать окружность.

Центры вписанной и описанной окружностей совпадают с центром правильного многоугольника.

Радиус описанного круга - это радиус правильного многоугольника,
радиус вписанного круга - его апофема.

Внутри правильного многоугольника существует точка O , равноудалённая от всех его вершин ( OA = OB =

Слайд 7Соотношения сторон и радиусов правильных многоугольников:

Соотношения сторон и радиусов правильных многоугольников:

Слайд 8П р и м е р .   Можно ли вырезать квадрат

со стороной 30 см из круга
                       диаметром 40 см?

Р е ш е н и е .  Наибольший квадрат, заключённый в круг, есть вписанный
                         квадрат. В соответствии с вышеприведенной формулой его
                         сторона равна:

20 ≈ 28 с≈ 20 · 1,41 см

                         Следовательно, квадрат со стороной 30 см невозможно вырезать
                   из круга диаметром 40 см.

П р и м е р .   Можно ли вырезать квадрат со стороной 30 см из круга

Что такое shareslide.ru?

Это сайт презентаций, где можно хранить и обмениваться своими презентациями, докладами, проектами, шаблонами в формате PowerPoint с другими пользователями. Мы помогаем школьникам, студентам, учителям, преподавателям хранить и обмениваться учебными материалами.


Для правообладателей

Яндекс.Метрика

Обратная связь

Email: Нажмите что бы посмотреть