Презентация, доклад по математике: Применение производной к исследованию функции

«Мало иметь хороший ум, главное -хорошо его применять».Р.Декарт

Слайд 1Применение производной к исследованию функции
Разработчик:
Веремеенко Т.Н
1 курс
Алгебра и начала анализа


Применение производной к исследованию функции Разработчик:Веремеенко Т.Н1 курсАлгебра и начала анализа

Слайд 2«Мало иметь хороший ум, главное -хорошо его применять».

Р.Декарт

«Мало иметь хороший ум, главное -хорошо его применять».Р.Декарт

Слайд 3 Понятие производной тесно

связано со многими понятиями в математике, физике. Рассмотрим, как при помощи производной можно устанавливать возрастание или убывание функции на различных промежутках области ее определения, находить точки максимума или минимума функции, а также определять наибольшее или наименьшее значение функции на конкретном промежутке.
Понятие производной тесно связано со многими понятиями в математике,

Слайд 4Признак возрастания: Если f′(х) > 0 в каждой точке интервала, то

функция возрастает на этом интервале.

Признак убывания: Если f′(х) < 0 в каждой точке интервала, то функция убывает на этом интервале.

Одна из основных задач исследования функции- это нахождение промежутков её возрастания и убывания.

Признак возрастания: Если f′(х) > 0 в каждой точке интервала, то функция возрастает на этом интервале.

Слайд 5ПРИМЕР 1: Найдем промежутки возрастания и убывания функции f(x) = x3–5x2–32х+9.
РЕШЕНИЕ:
1)

Найдем производную f '(x) = 3x2–10х–32 2) Найдем критические точки, приравнивая производную к нулю: 3x2–10х–32=0 (получили квадратное уравнение)
Д=484>0, два корня х1 = – 2, х2 = 16/3 = 5⅓
3) Устанавливаем знак производной на каждом интервале.


Ответ: функция возрастает на каждом из промежутков (– ∞; –2] и [5⅓; +∞),
убывает на промежутке[–2; 5⅓]
ПРИМЕР 1: Найдем промежутки возрастания и убывания функции f(x) = x3–5x2–32х+9.РЕШЕНИЕ:1) Найдем производную f '(x) = 3x2–10х–32

Слайд 6Необходимое условие экстремума: Если точка Хо является точкой экстремума функции и

в этой точке существует производная, то она равна нулю: f′(хо) = 0.

Признак максимума: если в точке X0 производная меняет знак с плюса на минус, то Х0 есть точка максимума.

Признак минимума: если в точке Х0 производная меняет знак с минуса на плюс, то Х0 есть точка минимума.

Удобно пользоваться упрощенными формулировками


Необходимое условие экстремума: Если точка Хо является точкой экстремума функции и в этой точке существует производная, то

Слайд 7
Точки максимума и минимума функции f(x) называют точками её

экстремума,
а значение функции в этих точках – экстремумами функции.
Точки максимума и минимума функции f(x) называют точками её экстремума, а значение функции в этих

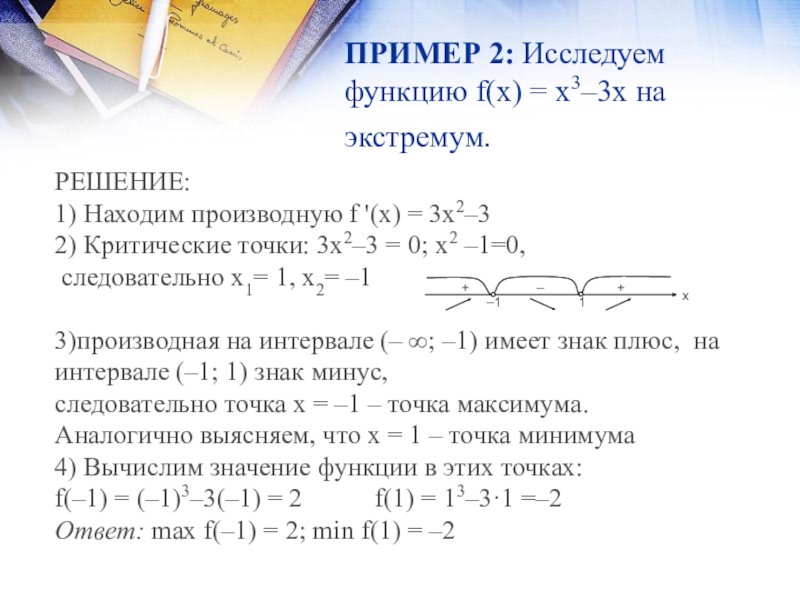
Слайд 8 ПРИМЕР 2: Исследуем функцию f(x) = x3–3x на экстремум.
РЕШЕНИЕ:
1) Находим

производную f '(x) = 3x2–3
2) Критические точки: 3x2–3 = 0; x2 –1=0,
следовательно х1= 1, х2= –1

3)производная на интервале (– ∞; –1) имеет знак плюс, на интервале (–1; 1) знак минус,
следовательно точка х = –1 – точка максимума.
Аналогично выясняем, что х = 1 – точка минимума
4) Вычислим значение функции в этих точках:
f(–1) = (–1)3–3(–1) = 2 f(1) = 13–3·1 =–2
Ответ: max f(–1) = 2; min f(1) = –2
ПРИМЕР 2: Исследуем функцию f(x) = x3–3x на экстремум. РЕШЕНИЕ:1) Находим производную f '(x) = 3x2–32)

Слайд 9 Наибольшее или наименьшее значение функции, непрерывной

на промежутке [а; в], находят по следующему плану:

Находят критические точки на этом промежутке.
Вычисляют значение функции в критических точках и на концах данного промежутка.
Из всех полученных значений выбирают наибольшее или наименьшее.
Наибольшее или наименьшее значение функции, непрерывной на промежутке [а; в], находят по

Слайд 10ПРИМЕР 3: Найдем наибольшее и наименьшее значение функции: f(x) =6x3–3x2–12x+7 на отрезке

[0;2]

РЕШЕНИЕ:
Находим критические точки заданной функции f′(x) = 18x2–6x–12;
18x2–6x–12 = 0/: 6
3x2–x–2 = 0; х1 = 1; х2 = –2/3 ∉ [0;2]
2) Вычислим значения функции на концах заданного отрезка и в точке х =1:
f(0) = 7;
f(1) = 6-3-12+7= -2;
f(2) = 48-12-24+7=19
из полученных значений выбираем наименьшее и наибольшее
Ответ: наименьшее f(1) = -2, наибольшее f(2) = 19

ПРИМЕР 3: Найдем наибольшее и наименьшее значение функции: f(x) =6x3–3x2–12x+7 на отрезке [0;2]РЕШЕНИЕ:Находим критические точки заданной функции

Слайд 11
Изложенный выше метод поиска наибольших и наименьших значений применим к решению

разнообразных прикладных задач.
Изложенный выше метод поиска наибольших и наименьших значений применим к решению разнообразных прикладных задач.

Слайд 12

ПРИМЕР 4: Число 24 представьте в виде суммы двух неотрицательных слагаемых

таким образом, чтобы сумма квадратов этих чисел была наименьшей.

РЕШЕНИЕ:
1) Пусть первое число х, тогда второе (24-х).
2) Сумму квадратов выразим через функцию:
f(x) = х2+(24-х)2 при х ∈ [0; 24]
f (x) = х2+576–48х+х2;
f(x) = 2х2–48х+576;
3) Найдем производную f′(x) = 4х–48 и приравняем к нулю:4х–48 = 0,
Х = 12 – критическая точка.
4) Найдем значение функции в критической точке и на концах отрезка:
f(0) = 576; f(12) = 288;f(24) = 576
Следовательно, наименьшее значение функция имеет при х=12.
Ответ: 24=12+12

ПРИМЕР 4: Число 24 представьте в виде суммы двух неотрицательных слагаемых таким образом, чтобы сумма квадратов этих

Слайд 13«Считай несчастным тот день и тот час, в который ты не

усвоил ничего нового и ничего не прибавил к своему образованию»
Я.А.Коменский
«Считай несчастным тот день и тот час, в который ты не усвоил ничего нового и ничего не

Слайд 14 Спасибо за внимание!

Спасибо за внимание!

Что такое shareslide.ru?

Это сайт презентаций, где можно хранить и обмениваться своими презентациями, докладами, проектами, шаблонами в формате PowerPoint с другими пользователями. Мы помогаем школьникам, студентам, учителям, преподавателям хранить и обмениваться учебными материалами.


Для правообладателей

Яндекс.Метрика

Обратная связь

Email: Нажмите что бы посмотреть