Презентация, доклад по математике натему Определённый интеграл

Содержание

«Недостаточно только получать знания, надо их систематизировать и найти им достойное приложение». И.

Слайд 1 Вычисление определённых интегралов

Вычисление  	 определённых  	 интегралов

Слайд 2 «Недостаточно только получать знания, надо

их систематизировать и найти им достойное приложение».


И. Гёте

«Недостаточно только      получать знания, надо    их систематизировать

Слайд 3 станция ТЕОРЕТИЧЕСКАЯ


станция       ТЕОРЕТИЧЕСКАЯ

Слайд 41. Что такое первообразная?
Функция F(x) называется первообразной для функции f(x),

если F’(x)=f(x)

2. Что называется неопределённым интегралом?

Совокупность первообразных F(x)+С для функции f(x) называется неопределённым интегралом и обозначается:

1. Что такое первообразная?  	Функция F(x) называется первообразной для функции f(x), если F’(x)=f(x)2. Что называется неопределённым

Слайд 53. Что такое интегрирование?
Отыскание первообразной функции по заданной её производной.

4.

Каким действие можно проверить интегрирование?

Дифференцированием.

3. Что такое интегрирование?  	Отыскание первообразной функции по заданной её производной.4. Каким действие можно проверить интегрирование?

Слайд 65. Что такое определённый интеграл?
Приращение F(b)-F(a) первообразных функций при изменении

аргумента от a до b, называется определённым интегралом.

6. Какие свойства используются при вычислении интеграла?



5. Что такое определённый интеграл?  	Приращение F(b)-F(a) первообразных функций при изменении аргумента от a до b,

Слайд 7ВХОДНОЙ
ТЕСТ

ВХОДНОЙ ТЕСТ

Слайд 10 станция ВЫЧИСЛИТЕЛЬНАЯ


станция       ВЫЧИСЛИТЕЛЬНАЯ

Слайд 11

Г
О
Т
Ф
Р
И
Д
0
5
6
18
24,2

ГОТФРИД0561824,2

Слайд 12

И
Л
Ь
Г
Е
Л
Ь
М
В
4
6
8
10
15
5

ИЛЬГЕЛЬМВ46810155

Слайд 13

Л
Е
Й
Б
Н
И
Ц
0
2
8
12,5
20

ЛЕЙБНИЦ02812,520

Слайд 14

Лейбниц ввёл современное обозначение неопределённого интеграла. Он

адаптировал интегральный символ, обра-зованный из буквы S – сокра-щения лат. слова «summa». Современное обозначение интеграла с ограничениями над и под знаком интеграла, были впервые использованы Ж. Фурье в 1819-1820 годах.


Лейбниц ввёл современное обозначение неопределённого интеграла. Он адаптировал интегральный символ, обра-зованный из

Слайд 16 станция ИННОВАЦИОННАЯ

станция     ИННОВАЦИОННАЯ

Слайд 18 станция ИССЛЕДОВАТЕЛЬСКАЯ

станция     ИССЛЕДОВАТЕЛЬСКАЯ

Слайд 19Нахождение пути,
пройденного телом, при прямолинейном движении

Нахождение пути, пройденного телом, при прямолинейном движении

Слайд 20Ʋ
f (t)

Ʋ 	f (t)

Слайд 21Тело движется со скоростью V(t)=t+2м/с.
Найти путь, который пройдёт тело за 2

секунды
после начала движения.


Решение
= 0 – начало движения, = 2 сек. – время завершения движения.
Значит путь, пройденный телом за 2 сек. после начала движения найдём по формуле:

Тело движется со скоростью V(t)=t+2м/с.Найти путь, который пройдёт тело за 2 секундыпосле начала движения.Решение

Слайд 22Вычисление работы,
затраченной на растяжение
и сжатие пружины

Вычисление работы, затраченной на растяжение и сжатие пружины

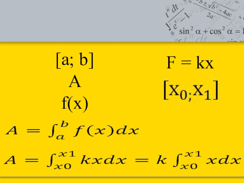
Слайд 23[a; b]
A
f(x)
F = kx

[a; b]Af(x)F = kx

Слайд 24Определи, какую работу надо затратить на
сжатие пружины на 2 см,

если известно, что
сила в 4Н сжимает её на 1 см.



Решение

Определи, какую работу надо затратить на сжатие пружины на 2 см, если известно, что сила в 4Н

Слайд 25Объём
выпускаемой
продукции

Объём выпускаемой продукции

Слайд 26z = f (t)
Q
[0; T]

z = f (t)Q[0; T]

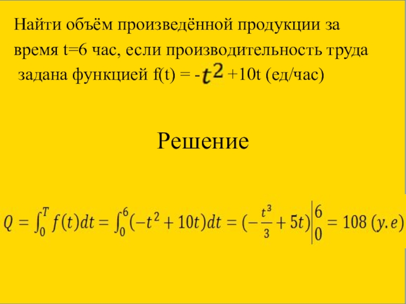
Слайд 27Найти объём произведённой продукции за
время t=6 час, если производительность труда

задана функцией f(t) = - +10t (ед/час)



Решение

Найти объём произведённой продукции за время t=6 час, если производительность труда задана функцией f(t) = -

Слайд 28 Задача о «каше»

вода
крупа

Задача о «каше»    водакрупа

Слайд 29На рисунке А изображена стоящая кастрюля.
На рисунке Б – кастрюля,

наклонена так, как советовала бабушка.

На рисунке В – исследуемая модель в системе координат, а центр основания О стал началом координат.









На рисунке А изображена стоящая кастрюля. На рисунке Б – кастрюля, наклонена так, как советовала бабушка.На рисунке

Слайд 30

Через точку Х оси Ох строим сечение тела (т.е. горки их

крупы внутри кастрюли) плоскостью, перпендикуляр-ной оси Ох и параллельной оси Оу. Рассматривая подобие треугольников MNХ и АВО приходим к выводу, что





Т.е эта величина не зависит от
размеров цилиндра (кастрюли)
Через точку Х оси Ох строим сечение тела (т.е. горки их крупы внутри кастрюли) плоскостью, перпендикуляр-ной

Слайд 31 станция ИТОГОВАЯ


станция       ИТОГОВАЯ

Слайд 32 ДОМАШНЕЕ задание


ДОМАШНЕЕ       задание

Слайд 33 РЕФЛЕКСИЯ
Мне понравилось
Я убедился
Я научился
Я понял
Я узнал
Мне было

интересно

РЕФЛЕКСИЯ   	Мне понравилось	Я убедился	Я научился	Я понял	Я узнал	Мне было интересно

Что такое shareslide.ru?

Это сайт презентаций, где можно хранить и обмениваться своими презентациями, докладами, проектами, шаблонами в формате PowerPoint с другими пользователями. Мы помогаем школьникам, студентам, учителям, преподавателям хранить и обмениваться учебными материалами.


Для правообладателей

Яндекс.Метрика

Обратная связь

Email: Нажмите что бы посмотреть