Презентация, доклад по математике на тему Теоремы сложения и умножения вероятностей

Содержание

Цели урока Образовательные: изучить теоремы сложения и умножения вероятностей;научить в процессе реальной ситуации определять термины теории вероятностей; научить решать реальные жизненные задачи. Воспитательные:развивать развивать у учащихся коммуникативные компетенции (культуру общения, умение

Слайд 1Теоремы сложения и умножения вероятностей
Презентация разработана преподавателем КС и ПТ Каракашевой

И.В.

Санкт – Петербург
2016

Теоремы сложения и умножения вероятностейПрезентация разработана преподавателем КС и ПТ Каракашевой И.В.Санкт – Петербург2016

Слайд 2Цели урока
Образовательные:
изучить теоремы сложения и умножения вероятностей;
научить

в процессе реальной ситуации определять термины теории вероятностей;
научить решать реальные жизненные задачи.
Воспитательные:
развивать развивать у учащихся коммуникативные компетенции (культуру общения, умение работать в группах, элементы ораторского искусства);
способствовать развитию творческой деятельности учащихся, потребности к самообразованию.
Развивающие:
способствовать развитию общения как метода научного познания, аналитического мышления, смысловой памяти, внимания; умения работать с дополнительной литературой;
развитию навыков исследовательской деятельности.

Цели урока   Образовательные: изучить теоремы сложения и умножения вероятностей;научить в процессе реальной ситуации определять термины

Слайд 3Теорема сложения вероятностей

События А и В называются несовместными, если в результате

данного испытания появление одного из них исключает появление другого
( испытание: стрельба по мишени
А-выбивание четного числа очков;
В- не четного).
Вероятность появления одного из двух несовместных событий, равна сумме вероятностей этих событий:
Р(А+В)=Р(А)+Р(В)




Теорема сложения вероятностейСобытия А и В называются несовместными, если в результате данного испытания появление одного из них

Слайд 4Теорема сложения вероятностей
Сумма вероятностей противоположных событий равна 1
События

А и В называются совместными, если в результате данного испытания появление одного из них не исключает появление другого( А- в аудиторию вошел учитель; В- вошел студент).
Вероятность появления хотя бы одного из двух совместных событий равна сумме вероятностей этих событий без вероятности их совместного наступления:

Теорема сложения вероятностей  Сумма вероятностей противоположных событий равна 1 События А и В называются совместными, если

Слайд 5Задача 1
В лотерее участвуют 100 билетов, из которых

на 5 билетов падает выигрыш 20 рублей, на 10 билетов – 15 руб., на 15 билетов – 10 руб., на 25 билетов – 2 рубля.
Найти вероятность того, что на купленный билет будет получен выигрыш не менее 10 рублей.
Решение.
Пусть А,В,С – события, состоящие в том, что на купленный билет падает выигрыш, равный соответственно 20,15 и 10 руб.
Т.к. события А,В и С несовместны, то
Р(А+В+С) = Р(А)+Р(В)+Р(С) = 5 + 10 + 15 = 0,3
100 100 100
Ответ: 0,3.


Задача 1   В лотерее участвуют 100 билетов, из которых на 5 билетов падает выигрыш 20

Слайд 6Задача 2
В коробке 250 лампочек, из них
100 по 100 Вт,

50 – по 60 Вт, 50 - по 25 Вт,
50 - по 15 Вт.
Вычислить вероятность того, что мощность любой взятой наугад лампочки
не превысит 60 Вт.

Задача 2В коробке 250 лампочек, из них 100 по 100 Вт, 50 – по 60 Вт, 50

Слайд 7Решение
Пусть А – событие, состоящее в том,

что мощность лампочки равна 60 Вт, В – 25 Вт, С – 15 Вт, D – 100 Вт. События А,В,С,D образуют полную систему, т.к.все они несовместны и одно из них обязательно наступит в данном испытании (выборе лампочки), т.е.
Р(А)+Р(В)+Р(С)+Р(D) = 1.
События «мощность лампочки не более 60 Вт» и
«мощность лампочки более 60 Вт» – противоположные.
По свойству противоположных событий
Р(А)+Р(В)+Р(С) = 1- Р(D),
Р(А+В+С) = 1- 100 = 150 = 3
250 250 5
Ответ: 0,6


Решение     Пусть А – событие, состоящее в том, что мощность лампочки равна 60

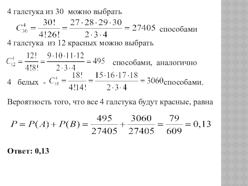
Слайд 8Задача 3
В коробке лежат 30

галстуков, причем 12 из них красные, остальные белые. Определить вероятность того, что из 4 наудачу вынутых галстуков все они окажутся одного цвета.
Решение
Пусть А – событие, состоящее в том, что все 4 галстука будут красные,
В – все 4 галстука будут белыми
4 галстука из 30 можно выбрать



Задача 3      В коробке лежат 30 галстуков, причем 12 из них красные,

Слайд 9


4 галстука из 12 красных можно выбрать


способами, аналогично

4 белых - способами.

Вероятность того, что все 4 галстука будут красные, равна




Ответ: 0,13








4 галстука из 30 можно выбрать

способами

4 галстука из 12 красных можно выбрать

Слайд 10Решение задач
4. Производят три выстрела по одной мишени. Вероятность

попадания при одном выстреле равна 0,5. Найти вероятность того, что в результате этих выстрелов произойдет только одно попадание.
5. У продавца имеется 10 оранжевых,8 синих, 5 зеленых
и 15 желтых шаров. Найти вероятность того, что купленный шар окажется оранжевым, синим или зеленым.
6. В денежно-вещевой лотерее на каждые 10000 билетов разыгрывается 150 вещевых и 100 денежных выигрышей. Найти вероятность выигрыша денежного или вещевого
на один лотерейный билет.



Решение   задач4. Производят три выстрела по одной мишени. Вероятность попадания при одном выстреле равна 0,5.

Слайд 11Решение задач
7. Вероятность того, что новая кофемолка прослужит больше

года, равна 0,91. Вероятность того, что она прослужит больше двух лет, равна 0,78.
Найти вероятность того, что кофемолка прослужит меньше двух лет, но больше года.
Решение   задач7. Вероятность того, что новая кофемолка прослужит больше года, равна 0,91. Вероятность того, что

Слайд 12ответы
4. 0,375
5.

6. 0,025
7. 0,13

ответы4. 0,3755. 6. 0,0257. 0,13

Слайд 13Теорема умножения вероятностей.
Вероятность совместного появления двух независимых событий равна произведению

их вероятностей:

Условной вероятностью Р(В/А) называется вероятность события В, вычисленная в предположении, что событие А уже наступило.
Для независимых событий Р(А)=Р(А/В) или Р(В)=Р(В/А)
Вероятность совместного появления двух событий равна произведению вероятности одного из них на условную вероятность другого: Р(АВ)=Р(А) Р(В/А)

Два события называются независимыми, если появление любого из них не изменяет вероятность появления другого.



Теорема умножения вероятностей. Вероятность совместного появления двух независимых событий равна произведению их вероятностей:Условной вероятностью  Р(В/А)

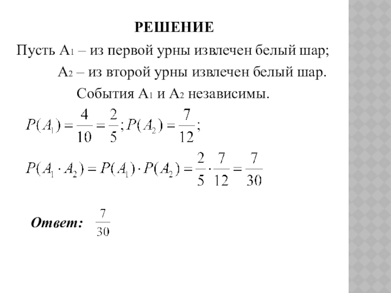
Слайд 14В первой урне находятся
6 черных и 4 белых шара,
во второй

– 5 черных и 7 белых.
Из каждой урны извлекают
по одному шару.
Какова вероятность того,
что оба шара окажутся
белыми?

15

28

Задача 1

В первой урне находятся6 черных и 4 белых шара, во второй – 5 черных и 7 белых.Из

Слайд 15Решение
Пусть А1 – из первой урны извлечен белый шар;

А2 – из второй урны извлечен белый шар.
События А1 и А2 независимы.





Ответ:
РешениеПусть А1 – из первой урны извлечен белый шар;     А2 – из второй

Слайд 16Прибор состоит из двух элементов, работающих независимо.
Вероятность выхода из строя
первого

элемента равна 0,2;
Вероятность выхода из строя
второго элемента равна 0,3.
Найти вероятность того, что:
а) оба элемента выйдут
из строя;
б) оба элемента будут
работать.

Задача 2

Прибор состоит из двух элементов, работающих независимо.Вероятность выхода из строя первого элемента равна 0,2;Вероятность выхода из строя

Слайд 17Пусть событие А – выход из строя первого элемента,

событие Е – выход из строя второго элемента.
Эти события независимы ( по условию).
а) одновременно появление А и Е есть событие АЕ
Р(АЕ) = 0,2·0,3 = 0,06
б) если работает первый элемент, то имеет место событие Ā (противоположное событию А – выходу этого элемента из строя);
Если работает второй элемент – событие Ē, противоположное событию Е
Р(Ā) =1- 0,2 = 0,8 и Р(Ē) = 1-0,3 = 0,7
Тогда событие, состоящее в том, что будут работать оба элемента, есть ĀĒ.
Р(ĀĒ) = Р(Ā)·Р(Ē) = 0,8·0,7 = 0,56.
Ответ: 0,56.

Решение

Пусть событие А – выход из строя первого элемента,      событие  Е

Слайд 18В Санкт-Петербурге – 16 мест на практику,
в Киеве – 10,

в Баку – 5.
Какова вероятность того,
что три студента
попадут в один город?

Практика

Задача 3

В Санкт-Петербурге – 16 мест на практику, в Киеве – 10, в Баку – 5.Какова вероятность того,

Слайд 19Событие Е – определенные три студента попадут в один город.
Это событие

может реализоваться:
или в виде события С1 – указанные 3 студента попадут в С.- Петербург;
или в виде события С2 – попадут в Киев;
или в виде события С3 – попадут в Баку.
Каждое из этих событий можно рассматривать как совмещение трех событий.
Например, событие С1 – в С.-Петербург попадут и первый из указанных студентов (событие А1), и второй студент (событие А2), и третий из указанных студентов (событие А3).
Вероятности этих событий
Р(А1) = 15 , Р(А2) =Р(Е/А1) = 14 , Р(А3) = Р(Е/А1) = 13
30 29 28
Аналогично можно рассматривать и события С2 и С3.
По правилам сложения и умножения вероятностей

Р(Е) = 15·14·13 + 10· 9 · 8 + 5 · 4· 3 = 88
30·29·28 30·29·28 30·29·28 609
Ответ: 88 .
609

Решение

Событие Е – определенные три студента попадут в один город.Это событие может реализоваться:или в виде события С1

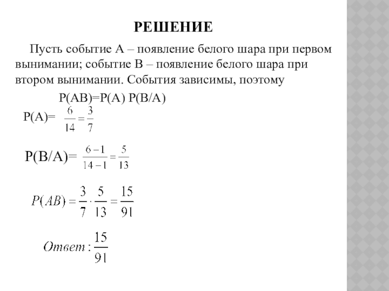
Слайд 20Задача 4
В ящике 6 белых и 8 красных

шаров. Из ящика вынули 2 шара (не возвращая вынутый шар в ящик). Найти вероятность того, что оба шара белые.


Задача 4   В ящике 6 белых и 8 красных шаров. Из ящика вынули 2 шара

Слайд 21Решение
Пусть событие А – появление белого шара

при первом вынимании; событие В – появление белого шара при втором вынимании. События зависимы, поэтому
Р(АВ)=Р(А) Р(В/А)
Р(А)=

Р(В/А)=
Решение    Пусть событие А – появление белого шара при первом вынимании; событие В –

Слайд 22Решение задач
4.В следующих испытаниях найдите вероятности «успеха» и «неудачи»:
а) Бросают

пару различных монет. «Неудача» – выпадение двух орлов.
б) Бросают игральный кубик. «Успех» – выпадение числа,
кратного трем.
в) Бросают пару различных кубиков. «Неудача» – выпадение двух четных чисел.
г) Из 36 игральных карт берут 5. «Успех» – среди них нет дамы пик.
5. В экзаменационные билеты включено по 2 теоретических вопроса и по 1 задаче. Всего составлено 28 билетов. Вычислить вероятность того, что, вынув наудачу билет, студент ответит на все вопросы, если он подготовил 50 теоретических вопросов и 22 задачи.



Решение  задач4.В следующих испытаниях найдите вероятности «успеха» и «неудачи»:а) Бросают пару различных монет. «Неудача» – выпадение

Слайд 23Домашнее задание
1. В урне 2 белых и 10 черных шаров; во

второй – 8 белых и 4 черных шара. Из каждой урны вынули по шару. Какова вероятность, что
а) оба шара белые;
б) один белый и один черный;
в) оба черные.
Три стрелка стреляют по цели. Вероятность попадания в цель для первого стрелка 0,75; для второго – 0,8; для третьего – 0,9. Какова вероятность того, что
а) все три попадут в цель;
б) в цель попадет хотя бы один стрелок.

Домашнее задание1. В урне 2 белых и 10 черных шаров; во второй – 8 белых и 4

Что такое shareslide.ru?

Это сайт презентаций, где можно хранить и обмениваться своими презентациями, докладами, проектами, шаблонами в формате PowerPoint с другими пользователями. Мы помогаем школьникам, студентам, учителям, преподавателям хранить и обмениваться учебными материалами.


Для правообладателей

Яндекс.Метрика

Обратная связь

Email: Нажмите что бы посмотреть