Презентация, доклад по математике на тему Схема Бернулли

Цели урока Образовательные: изучить формулу Бернулли;научить решать задачи на повторение испытаний; научить применять понятия теории вероятностей в реальных ситуациях. Воспитательные:развивать развивать у учащихся коммуникативные компетенции (культуру общения, умение работать в группах,

Слайд 1схема Бернулли (Повторение испытаний)
Презентация разработана преподавателем КС и ПТ Каракашевой И.В.
Санкт –

Петербург
2016
схема Бернулли (Повторение испытаний)Презентация разработана преподавателем КС и ПТ Каракашевой И.В.Санкт – Петербург2016

Слайд 2Цели урока
Образовательные:
изучить формулу Бернулли;
научить решать задачи на

повторение испытаний;
научить применять понятия теории вероятностей в реальных ситуациях.
Воспитательные:
развивать развивать у учащихся коммуникативные компетенции (культуру общения, умение работать в группах, элементы ораторского искусства);
способствовать развитию творческой деятельности учащихся, потребности к самообразованию.
Развивающие:
способствовать развитию общения как метода научного познания, аналитического мышления, смысловой памяти, внимания; умения работать с дополнительной литературой;
развитию навыков исследовательской деятельности.

Цели урока   Образовательные: изучить формулу Бернулли;научить решать задачи на повторение испытаний; научить применять понятия теории

Слайд 3Формула Бернулли
Вероятность того что в n независимых испытаниях, в каждом из

которых вероятность появления события равна Р , событие наступит ровно К раз, вычисляется по формуле Бернулли

где q- вероятность противоположного события
q=1-p

Формула Бернулли Вероятность того что в n независимых испытаниях, в каждом из которых вероятность появления события равна

Слайд 4Какова вероятность того,
что при 10 бросаниях игрального кубика «четверка» выпадет:

а) ровно 3 раза;
б) ровно 2 раза;
в) ровно 6 раз;
г) не выпадет ни разу?

Задача 1

Какова вероятность того, что при 10 бросаниях игрального кубика «четверка» выпадет: а) ровно 3 раза; б) ровно

Слайд 5

Решение
Число n независимых повторений (бросаний) равно 10.
Число k «успехов» равно 3.
Вероятность p «успеха», т.е.вероятность выпадения «четверки» при одном бросании кубика, равна 1 , а вероятность «неудачи» равна 5 .
6 6



Слайд 6Найти вероятность того, что при 9 бросаниях монеты «орел» выпадет ровно

4 раза.

Задача 2

Решение
Событие А - выпадение «орла» , p = 0,5; q = 0,5.
Бросания предполагаем независимыми друг от друга.
По формуле Бернулли, в которой
n=9, k = 4, p = 0,5, q = 0,5.





Ответ: 0,246.

Найти вероятность того, что при 9 бросаниях монеты «орел» выпадет ровно 4 раза.Задача 2 Решение  Событие

Слайд 7За один выстрел стрелок поражает мишень с вероятностью 0,1.
Найти вероятность того,


что при 5 выстрелах он хотя бы раз попадет
в мишень.

Задача 3

За один выстрел стрелок поражает мишень с вероятностью 0,1.Найти вероятность того, что при 5 выстрелах он хотя

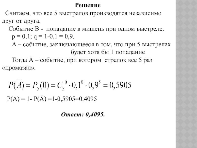
Слайд 8 Решение
Считаем, что все 5 выстрелов производятся независимо друг от

друга.
Событие В - попадание в мишень при одном выстреле.
p = 0,1; q = 1-0,1 = 0,9.
А – событие, заключающееся в том, что при 5 выстрелах
будет хотя бы 1 попадание
Тогда Ā – событие, при котором стрелок все 5 раз «промазал».



Р(А) = 1- Р(Ā) =1-0,5905=0,4095

Ответ: 0,4095.
Решение Считаем, что все 5 выстрелов производятся независимо друг от друга.  Событие В - попадание

Слайд 9Решение задач
4. Вероятность появления события А равна 0,4. Найти вероятность того,

что при 4 испытаниях событие А появится не более 2 раз.
5. Монету подбрасывают 5 раз. Найти вероятность того, что она упадет гербом не менее 4 раз.
6. В классе 20 мальчиков и 10 девочек. На каждый из 3 вопросов, заданных учителем, ответили по одному ученику. Найти вероятность того, что среди ответивших было 2 мальчика и одна девочка.

Решение задач4. Вероятность появления события А равна 0,4. Найти вероятность того, что при 4 испытаниях событие А

Слайд 10Ответы
4. 0,8208
5.

6.

Ответы4. 0,82085. 6.

Слайд 11Наивероятнейшее число наступления события
Число k называется наивероятнейшим

числом наступления события А в n испытаниях, если

Если то число k можно определить из неравенства


Число k может принимать или единственное значение или два наивероятнейших значения.


Наивероятнейшее число наступления события    Число k называется наивероятнейшим числом наступления события А в n

Слайд 12Задача 8
Вероятность попадания стрелком в цель равна 0,7.

Сделано 25 выстрелов. Найти наивероятнейшее число попаданий в цель.
Решение
n=25; p=0,7; q=0,3




Т.к. k - целое число,то k=18
Ответ: k=18

Задача 8   Вероятность попадания стрелком в цель равна 0,7. Сделано 25 выстрелов. Найти наивероятнейшее число

Слайд 13Задача 8
В урне 10 белых

и 40 черных шаров. Подряд вынимают 14 шаров, причем цвет вынутого шара регистрируют, а затем шар возвращают в урну. Найти наивероятнейшее число появлений белого шара.
Решение
n=14; p=10|50=1|5; q=1-1|5=4|5



Т.о., задача имеет 2 решения: k=2; k=3

Ответ: k=2; k=3

Задача 8      В урне 10 белых и 40 черных шаров. Подряд вынимают

Слайд 14Решение задач
7. В результате многолетних наблюдений установлено, что вероятность выпадения дождя

в Москве 1 октября равна 1/7.Найти наивероятнейшее число дождливых дней в Москве 1 октября за 40 лет.
8. Имеется 20 ящиков однородных деталей. Вероятность того, что в одном наудачу взятом ящике детали окажутся стандартными, равна 0,75. Найти наивероятнейшее число ящиков, в которых все детали стандартные.
9. В урне 100 белых и 80 черных шаров. Из урны извлекают n шаров (с возвратом каждого вынутого шара).Наивероятнейшее число появлений белого шара равно 11. Найти n.
Решение задач7. В результате многолетних наблюдений установлено, что вероятность выпадения дождя в Москве 1 октября равна 1/7.Найти

Слайд 15Решение задач
10. Один рабочий за смену может изготовить 120 изделий, другой

– 140 изделий, причем вероятности того, что эти изделия высшего сорта, составляют соответственно 0,94 и 0,8. Определить наивероятнейшее число изделий высшего сорта, изготовленных каждым рабочим.

Решение задач10. Один рабочий за смену может изготовить 120 изделий, другой – 140 изделий, причем вероятности того,

Слайд 16Ответы
7. 5
8. 15
9.
10. Первый – 114; второй - 112

Ответы7. 58. 159.10. Первый – 114; второй - 112

Слайд 17Домашнее задание
1. В каждом из 4 ящиков по 5 белых и

по 15 черных шаров. Из каждого ящика вынули по одному шару. Какова вероятность вынуть 2 белых и 2 черных шара?
2. Имеется 100 урн с белыми и черными шарами. Вероятность появления белого шара из каждой урны равно 0,6. Найти наивероятнейшее число урн, в которых все шары белые.
Домашнее задание1. В каждом из 4 ящиков по 5 белых и по 15 черных шаров. Из каждого

Что такое shareslide.ru?

Это сайт презентаций, где можно хранить и обмениваться своими презентациями, докладами, проектами, шаблонами в формате PowerPoint с другими пользователями. Мы помогаем школьникам, студентам, учителям, преподавателям хранить и обмениваться учебными материалами.


Для правообладателей

Яндекс.Метрика

Обратная связь

Email: Нажмите что бы посмотреть