Презентация, доклад по математике на тему Прямая и обратная пропорциональность (6 класс)

Содержание

Цель урока:познакомить с понятием прямой и обратной пропорциональности;вывести алгоритм решения таких задач;сформировать навыки решения задач на прямую и обратную пропорциональность

Слайд 1Прямая и обратная пропорциональные зависимости
6 класс
Подготовила: Мамбетова И.М.
Учитель математики

Кировской ОШ № 1
Прямая и обратная пропорциональные зависимости6 класс  Подготовила: Мамбетова И.М.Учитель математики Кировской ОШ № 1

Слайд 2Цель урока:
познакомить с понятием прямой и обратной пропорциональности;
вывести алгоритм решения таких

задач;
сформировать навыки решения задач на прямую и обратную пропорциональность

Цель урока:познакомить с понятием прямой и обратной пропорциональности;вывести алгоритм решения таких задач;сформировать навыки решения задач на прямую

Слайд 3Проверь свои знания!
Что такое пропорция?



Сформулируйте основное свойство пропорции.

Какие перестановки членов пропорции

снова приводят к верным пропорциям?

Составьте три новые верные пропорции из пропорции:

5:15=4:12
Проверь свои знания!Что такое пропорция?Сформулируйте основное свойство пропорции.Какие перестановки членов пропорции снова приводят к верным пропорциям?Составьте три

Слайд 4Найдите пропущенные числа





Какое из этих заданий имеет единственное решение,

а какое – много решений? Почему?

а) 135 :  __ = 90 : 2 б) 18 : 3 =  __ : __

Найдите пропущенные числа Какое из этих заданий имеет  единственное решение, а какое – много решений? Почему?а)

Слайд 5Устный счет

1. За 2 кг овощей заплатили 10 рублей.

Сколько стоят 8 кг овощей?

2. Два трактора вспахали поле за 6 дней. За сколько дней вспашут это поле 4 трактора, если будут работать с той же производительностью?

Устный счет 1. За 2 кг овощей заплатили 10 рублей.    Сколько стоят 8 кг

Слайд 6
«Да» и «нет» не говорите,
знаком их изобразите.

«да» знаком «+»,


«нет» знаком «-».

«Да» и «нет» не говорите, знаком их изобразите.«да» знаком «+», «нет» знаком «-».

Слайд 71.Зависимость между количеством товара и стоимостью покупки является прямой пропорциональностью.


2.

Время движения и пройденный путь обратно пропорциональны.


3. С увеличением цены книги в несколько раз количество книг, которые можно купить, уменьшается во столько же раз.

1.Зависимость между количеством  товара и стоимостью покупки является прямой пропорциональностью.2. Время движения и пройденный путь обратно

Слайд 84. Скорость и время движения с постоянной скоростью на одном участке

пути обратно пропорциональны.

5. С увеличением количества ручек в несколько раз их стоимость уменьшится во столько же раз.

6. Две величины называются обратно пропорциональными, если при увеличении одной из них в несколько раз другая уменьшается во столько же раз.
4. Скорость и время движения с постоянной скоростью на одном участке пути обратно пропорциональны.5. С увеличением количества

Слайд 97.Количество одинаковых тракторов и площадь, которую они вспашут за один день,

обратно пропорциональны.

8. Между ценой карандаша и стоимостью нескольких таких карандашей при постоянном их количестве обратная зависимость.
?

7.Количество одинаковых тракторов и площадь, которую они вспашут за один день, обратно пропорциональны.8. Между ценой карандаша и

Слайд 10+
-
+
+
-
+
-
+

Проверим ответы

+ - + + - + - +Проверим ответы

Слайд 11Поставь себе оценку:
8 правильных ответов – «5»

7-6 правильных

ответов – «4»

5-4 правильных ответов – «3»

Поставь себе оценку: 8 правильных ответов – «5»  7-6 правильных ответов – «4»  5-4 правильных

Слайд 12 Задача №1
Из 10 кг яблок получили 8 кг яблочного

пюре. Сколько яблочного пюре получится из 45 кг яблок?
Задача №1 Из 10 кг яблок получили 8 кг яблочного пюре. Сколько яблочного пюре получится из

Слайд 13Решение.
Масса яблок (кг) Масса яблочного пюре (кг)

10 8
45 х

Определим зависимость и составим пропорцию:

10:45=8:х
х=8*45:10
х=36

Ответ: 36 кг яблочного пюре.

Решение.   Масса яблок (кг)  Масса яблочного пюре (кг)

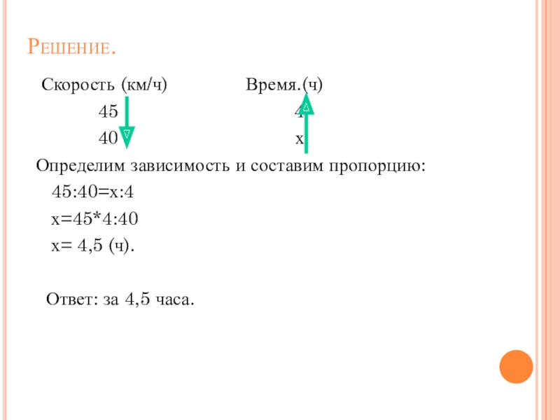
Слайд 14Задача №2
Поезд, скорость которого 45 км/ч, затратил на некоторый участок

пути 4 ч. За сколько часов пройдет этот же участок пути товарный поезд, если его скорость 40 км/ч.
Задача №2 Поезд, скорость которого 45 км/ч, затратил на некоторый участок пути 4 ч. За сколько часов

Слайд 15Решение.
Скорость (км/ч) Время.(ч)

45 4
40 х
Определим зависимость и составим пропорцию:
45:40=х:4
х=45*4:40
х= 4,5 (ч).

Ответ: за 4,5 часа.
Решение. Скорость (км/ч)        Время.(ч)      45

Слайд 16 Задача №3
Двигаясь с постоянной скоростью, орел преодолел 60

м за 2 с. Какой путь преодолеет орел за 15 с.
Задача №3  Двигаясь с постоянной скоростью, орел преодолел 60 м за 2 с. Какой путь

Слайд 17Решение.
Расстояние (м)

Время (с)
60 2
х 15

Определим зависимость и составим пропорцию:

х:60=15:2
х=15*60:2
х=450 м

Ответ: 450 м.
Решение.     Расстояние (м)         Время (с)

Слайд 18Домашнее задание.
Выучить правила.
Найдите в учебнике, справочной литературе или Интернете, как

решали задачи на прямую и обратную пропорциональности во времена Л.Ф.Магницкого и в средневековой Европе. Придумайте задачу на прямую и обратную пропорциональность и решите ее старинным способом.

Спасибо за урок!

Домашнее задание. Выучить правила.Найдите в учебнике, справочной литературе или Интернете, как решали задачи на прямую и обратную

Что такое shareslide.ru?

Это сайт презентаций, где можно хранить и обмениваться своими презентациями, докладами, проектами, шаблонами в формате PowerPoint с другими пользователями. Мы помогаем школьникам, студентам, учителям, преподавателям хранить и обмениваться учебными материалами.


Для правообладателей

Яндекс.Метрика

Обратная связь

Email: Нажмите что бы посмотреть