Презентация, доклад по математике на тему: Прямая в пространстве. Взаимное положение прямой и плоскости. Уравнение прямой на плоскости

Прямая в пространствеУравнение прямой, проходящей через точку в данном направлении Пусть точка принадлежитпрямой , а направление совпадает с вектором

Слайд 1Прямая в пространстве
Взаимное положение прямой и плоскости

Уравнение прямой на плоскости
Прямая в пространстве Взаимное положение прямой и плоскости

Слайд 2Прямая в пространстве
Уравнение прямой, проходящей через точку в данном направлении

Пусть точка принадлежит
прямой , а направление совпадает с
вектором . Возьмем произвольную
точку . Тогда и по
свойствам векторов , где
– параметр. Равенство –
векторное уравнение прямой.
Представим его в координатной форме:

– параметрическое
уравнение прямой.

Выразим . Тогда , приравняем эти
выражения, получим каноническое уравнение прямой:


































Прямая в пространствеУравнение прямой, проходящей через точку в данном направлении    Пусть точка

Слайд 3Уравнение прямой , проходящей через две точки
Пусть

точки и , которые принадлежат прямой . Примем вектор за
, направляющий вектор, а точку
за точку и подставим их в
каноническое уравнение прямой. Тогда .
Пример:

Прямая, проходящая через точку с направляющим вектором
.

Взаимное расположение двух прямых в пространстве
Рассмотрим две прямые , заданные точками и с направляющими векторами
. Тогда уравнения этих прямых соответственно



















































Уравнение прямой , проходящей через две точки    Пусть точки

Слайд 4 Данные прямые могут быть
скрещивающими или лежать

на одной
плоскости. Рассмотрим векторы
.
Составим смешанное произведение этих векторов:




Тогда, если прямые скрещивающиеся, данные три вектора не могут лежать в одной плоскости, то есть через них нельзя провести плоскость и . Если же прямые лежат в одной плоскости, то есть данные векторы компланарны, то . Во втором случае может быть три случая:
Прямые будут параллельны, тогда их направляющие векторы коллинеарны. , по свойствам векторов:




































Данные прямые могут быть скрещивающими или лежать на одной плоскости. Рассмотрим векторы

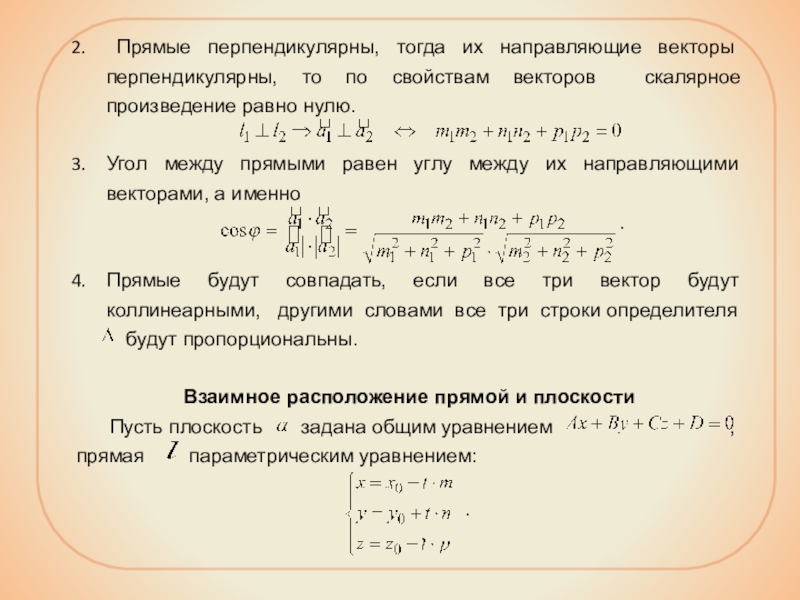
Слайд 5 Прямые перпендикулярны, тогда их направляющие векторы перпендикулярны, то по свойствам

векторов скалярное произведение равно нулю.

Угол между прямыми равен углу между их направляющими векторами, а именно
.

Прямые будут совпадать, если все три вектор будут коллинеарными, другими словами все три строки определителя
будут пропорциональны.

Взаимное расположение прямой и плоскости
Пусть плоскость задана общим уравнением ,
прямая параметрическим уравнением:

.
.






























Прямые перпендикулярны, тогда их направляющие векторы перпендикулярны, то по свойствам векторов скалярное произведение равно нулю.

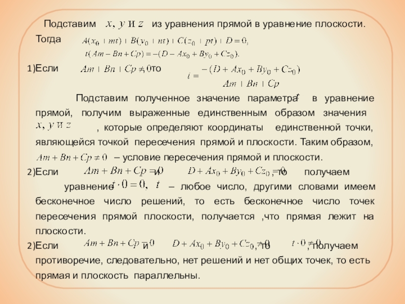
Слайд 6 Подставим

из уравнения прямой в уравнение плоскости. Тогда

Если , то .

Подставим полученное значение параметра в уравнение прямой, получим выраженные единственным образом значения
, которые определяют координаты единственной точки, являющейся точкой пересечения прямой и плоскости. Таким образом,
– условие пересечения прямой и плоскости.
Если и , то получаем
уравнение – любое число, другими словами имеем бесконечное число решений, то есть бесконечное число точек пересечения прямой плоскости, получается ,что прямая лежит на плоскости.
Если и , то , получаем противоречие, следовательно, нет решений и нет общих точек, то есть прямая и плоскость параллельны.





































Подставим          из уравнения прямой в уравнение

Слайд 7Угол между прямой и плоскостью
Пусть плоскость

задана общим уравнением ,
а прямая каноническим уравнением:


и пересекает данную плоскость. Возможны два варианта:





а) Рис. 1 б)
– угол между прямой и плоскостью, – угол между направляющим вектором прямой и нормальным вектором плоскости. Видно, что в случае а) (острый угол), а в случае б) (тупой угол). Объединив, эти формулы получим: .




































Угол между прямой и плоскостью    Пусть плоскость   задана общим уравнением

Слайд 8Прямая на плоскости
Общее уравнение прямой
Так как мы

будем рассматривать прямую на плоскости, то ее можно представить как пересечение плоскости
с координатной плоскостью с уравнением z=0, то общее уравнение прямой примет вид:

Тогда – общее уравнение прямой на плоскости.

Частные случаи общего уравнения прямой
, то есть прямая проходит через начало координат.
, то есть прямая
параллельна оси .
, то есть прямая
параллельна оси .
, то есть прямая
совпадает с осью .
, то есть прямая
совпадает с осью .























Прямая на плоскостиОбщее уравнение прямой    Так как мы будем рассматривать прямую на плоскости, то

Слайд 9















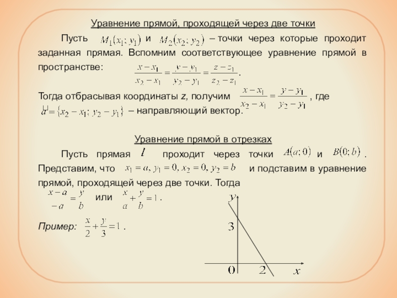
Уравнение прямой, проходящей через две точки
Пусть

и – точки через которые проходит заданная прямая. Вспомним соответствующее уравнение прямой в пространстве:

Тогда отбрасывая координаты z, получим , где
– направляющий вектор.

Уравнение прямой в отрезках
Пусть прямая проходит через точки и . Представим, что и подставим в уравнение прямой, проходящей через две точки. Тогда
или .

Пример: .







Уравнение прямой, проходящей через две точки    Пусть

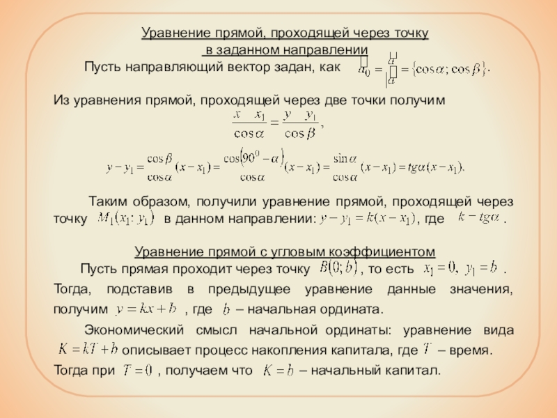
Слайд 10Уравнение прямой, проходящей через точку
в заданном направлении

Пусть направляющий вектор задан, как .

Из уравнения прямой, проходящей через две точки получим





Таким образом, получили уравнение прямой, проходящей через точку в данном направлении: , где .

Уравнение прямой с угловым коэффициентом
Пусть прямая проходит через точку , то есть .
Тогда, подставив в предыдущее уравнение данные значения, получим , где – начальная ордината.
Экономический смысл начальной ординаты: уравнение вида
описывает процесс накопления капитала, где – время.
Тогда при , получаем что – начальный капитал.





















Уравнение прямой, проходящей через точку в заданном направлении    Пусть направляющий вектор задан, как

Слайд 11Взаимное расположение двух прямых на плоскости
Рассмотрим две

прямые и
заданные общими уравнениями.
По аналогии с плоскостью, прямые параллельны, если их нормальные векторы параллельны. Тогда условие параллельности прямых можно записать как
или , так как .

Прямые перпендикулярны, если их нормальные векторы перпендикулярны. Условие перпендикулярности можно записать как или .

Угол между прямыми равен углу между нормальными векторами, а следовательно


Прямые будут совпадать, если























Взаимное расположение двух прямых на плоскости    Рассмотрим две прямые

Слайд 12Задания для самостоятельной работы.
1. Ответить на вопросы:
Как убедиться, что данная точка

лежит на данной линии?
Как найти точку пересечения двух линий, заданных своими уравнениями? Что называется порядком алгебраической линии?
Как расположена прямая относительно декартовой системы координат, если в ее уравнении отсутствует: а) свободный член; б) одна из координат; в) одна из координат и свободный член?
Можно ли найти угловой коэффициент прямой, не составляя ее уравнения, если известны две ее точки? Если да, то как это сделать? Как найти расстояние от данной точки до прямой, заданной уравнением общего вида?
Напишите уравнения осей декартовой системы координат.
2. Написать каноническое уравнение прямой


3. Найти точку пересечения прямой и плоскости

4. Даны вершины треугольника АВС: А(1;-1), В(-5; 2) и С(-2; 3).
Написать уравнение высоты, опущенной из вершины В.
Составить уравнение прямой, проходящей через точку А(1;-1) и образующей с осью Оу угол 60°.




Задания для самостоятельной работы.1. Ответить на вопросы:	Как убедиться, что данная точка лежит на данной линии?	Как найти точку

Что такое shareslide.ru?

Это сайт презентаций, где можно хранить и обмениваться своими презентациями, докладами, проектами, шаблонами в формате PowerPoint с другими пользователями. Мы помогаем школьникам, студентам, учителям, преподавателям хранить и обмениваться учебными материалами.


Для правообладателей

Яндекс.Метрика

Обратная связь

Email: Нажмите что бы посмотреть