Презентация, доклад по математике на тему Применение производной при решении уравнений с параметром

Найти при каких значениях параметра а уравнение имеет решения 

Слайд 1Презентация к уроку по теме «Применение производной к решению уравнений с

параметром»


Презентация к уроку по теме «Применение производной к решению уравнений с параметром»

Слайд 2Найти при каких значениях параметра а уравнение имеет решения
 

Найти при каких значениях параметра а уравнение имеет решения 

Слайд 4-1
3
4
Y
X

-134YX

Слайд 5При каких значениях а уравнение




имеет три корня?

При каких значениях а уравнение имеет три корня?

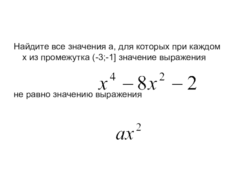
Слайд 6Найдите все значения а, для которых при каждом x из промежутка

(-3;-1] значение выражения


не равно значению выражения
Найдите все значения а, для которых при каждом x из промежутка (-3;-1] значение выражения не равно значению

Слайд 7Решение:

Решение:

Слайд 8Найдите все значения а, для которых при каждом x из промежутка

[-5;-2) значение выражения

не равно значению выражения а|x|.
Найдите все значения а, для которых при каждом x из промежутка [-5;-2) значение выражения

Что такое shareslide.ru?

Это сайт презентаций, где можно хранить и обмениваться своими презентациями, докладами, проектами, шаблонами в формате PowerPoint с другими пользователями. Мы помогаем школьникам, студентам, учителям, преподавателям хранить и обмениваться учебными материалами.


Для правообладателей

Яндекс.Метрика

Обратная связь

Email: Нажмите что бы посмотреть