Презентация, доклад по математике на тему Логарифмические уравнения

Ричард Олдингтон (1892 – 1962гг..) -английский поэт, прозаик, критик«Ничему тому, что важно знать, научить нельзя, - всё, что может сделать учитель, это указать дорожки»«Кто говорит – тот сеет, кто слушает – тот собирает». Русская народная пословица

Слайд 1Логарифмические уравнения. Основные методы их решения.

Логарифмические уравнения.  Основные методы их решения.

Слайд 2Ричард Олдингтон
(1892 – 1962гг..) -
английский поэт, прозаик, критик
«Ничему тому, что

важно знать, научить нельзя, - всё, что может сделать учитель, это указать дорожки»

«Кто говорит – тот сеет, кто слушает – тот собирает».

Русская народная пословица

Ричард Олдингтон (1892 – 1962гг..) -английский поэт, прозаик, критик«Ничему тому, что важно знать, научить нельзя, - всё,

Слайд 3Уравнение, содержащее неизвестное под знаком логарифма или (и) в его основании,

называется логарифмическим уравнением.

Решение логарифмических уравнений на основании определения логарифма.
Определение логарифма:



Пример 1:


Ответ: 16.












Уравнение, содержащее неизвестное под знаком логарифма или (и) в его основании, называется логарифмическим уравнением. Решение логарифмических уравнений на

Слайд 4



Проверка:



Ответ: 4.

Пример 3:



Ответ:





Пример 2:

Проверка:Ответ: 4.Пример 3: Ответ:Пример 2:

Слайд 5

Пример 4:


ОДЗ:








Ответ: 2.





Пример 4: ОДЗ:

Слайд 62. Метод потенцирования.
Под потенцированием понимается переход от равенства, содержащего логарифмы, к

равенству, не содержащему их.






где


Пример 5:






Проверка:










Ответ: 1.




- верно

- не верно

2. Метод потенцирования.Под потенцированием понимается переход от равенства, содержащего логарифмы, к равенству, не содержащему их. где Пример

Слайд 7



Пример 6:



Проверка:




верно.



не верно

Ответ: 1.

ОДЗ:



Пример 6:

Слайд 8
Пример

7:



получим





Проверка:




Ответ: 0.

верно





Пример 7:получимПроверка:Ответ: 0.верно

Слайд 93. Метод подстановки.





Пример 8:














Ответ:




ОДЗ:

Пусть


тогда




Значит,


или








3. Метод подстановки.Пример 8:

Слайд 10



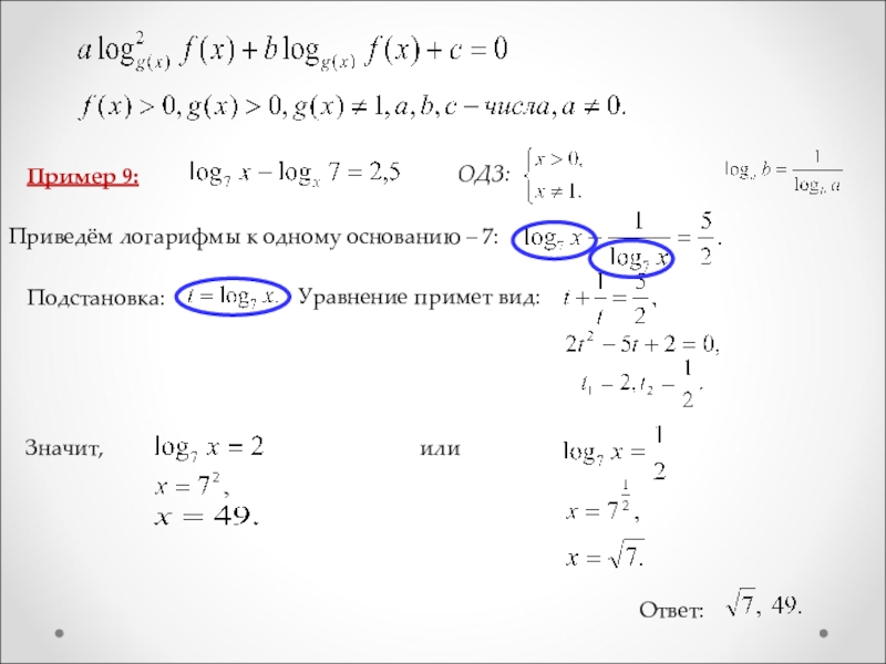
Пример 9:









Ответ:

ОДЗ:





Приведём логарифмы к одному основанию – 7:


Подстановка:


Уравнение примет вид:




Значит,


или











Пример 9:

Слайд 114. Метод логарифмирования.





Пример 10:














Ответ: 3; 27.




ОДЗ:

Пусть


тогда




Значит,


или

























4. Метод логарифмирования.Пример 10:

Слайд 12Выводы:
На основании определения логарифма.
Метод потенцирования.
Метод постановки.
Метод логарифмирования.


Выводы:На основании определения логарифма.Метод потенцирования.Метод постановки.Метод логарифмирования.

Слайд 13Спасибо за внимание!
Удачи !
Успехов!

Спасибо за внимание!Удачи !Успехов!

Что такое shareslide.ru?

Это сайт презентаций, где можно хранить и обмениваться своими презентациями, докладами, проектами, шаблонами в формате PowerPoint с другими пользователями. Мы помогаем школьникам, студентам, учителям, преподавателям хранить и обмениваться учебными материалами.


Для правообладателей

Яндекс.Метрика

Обратная связь

Email: Нажмите что бы посмотреть