Презентация, доклад по математике на тему Геометрическое и физическое приложение неопределенного интеграла

Содержание

Цель урока:Формирование представлений о геометрическом и физическом приложениях неопределенного интеграла.Формирование умений применять неопределенный интеграл при составлении уравнений кривых при известном угловом коэффициенте, при решении физических задач на определение уравнения движения тела.

Слайд 1Геометрическое и физическое приложение неопределенного интеграла.
Преподаватель ГАПОУ «ЛНТ»
Шаммасова А.А.

Геометрическое и физическое приложение неопределенного интеграла.Преподаватель ГАПОУ «ЛНТ»Шаммасова А.А.

Слайд 2Цель урока:
Формирование представлений о геометрическом и физическом приложениях неопределенного интеграла.
Формирование умений

применять неопределенный интеграл при составлении уравнений кривых при известном угловом коэффициенте, при решении физических задач на определение уравнения движения тела.
Цель урока:Формирование представлений о геометрическом и физическом приложениях неопределенного интеграла.Формирование умений применять неопределенный интеграл при составлении уравнений

Слайд 31. Нахождение первообразной по начальным условиям.
При интегрировании функции получается совокупность (множество)

ее первообразных y=F(x)+C, отличающихся друг от друга постоянным слагаемым C.
С может принимать любые числовые значения, если на первообразную функцию не наложено никаких начальных условий.
Чтобы из множества первообразных функций выделить одну определенную функцию, должны быть заданы начальные условия.
Начальные условия – это задание частных значений x и y для первообразной функции y=F(x)+C, по которым находится определенное значение С, удовлетворяющее этим начальным условиям.
1. Нахождение первообразной по начальным условиям.При интегрировании функции получается совокупность (множество) ее первообразных y=F(x)+C, отличающихся друг от

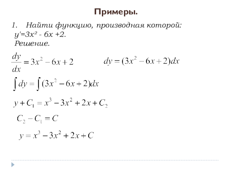
Слайд 4Примеры.
Найти функцию, производная которой:
y′=3x² - 6x +2.
Решение.

Примеры.Найти функцию, производная которой: y′=3x² - 6x +2.Решение.

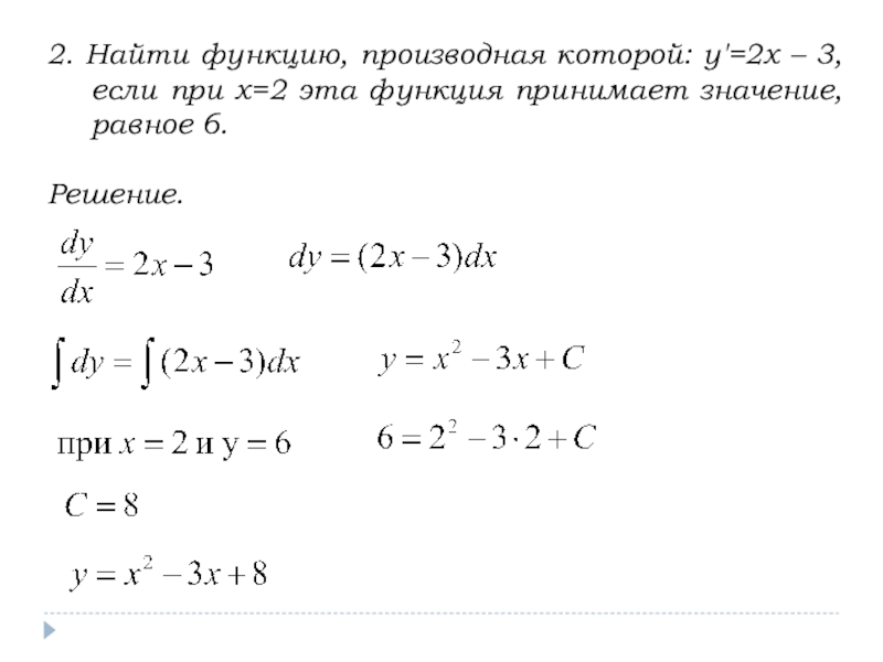
Слайд 52. Найти функцию, производная которой: y′=2x – 3, если при x=2

эта функция принимает значение, равное 6.

Решение.
2. Найти функцию, производная которой: y′=2x – 3, если при x=2 эта функция принимает значение, равное 6.Решение.

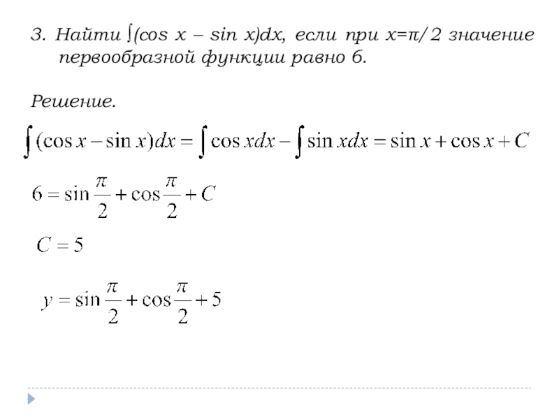
Слайд 63. Найти ∫(cos x – sin x)dx, если при x=π/2 значение

первообразной функции равно 6.

Решение.
3. Найти ∫(cos x – sin x)dx, если при x=π/2 значение первообразной функции равно 6.Решение.

Слайд 72. Выделение из семейства кривых с одинаковым наклоном линии, проходящей через

конкретную точку.

Вспомним:
Наклон k кривой y=(x) – угловой коэффициент касательной – это тангенс угла наклона касательной к этой кривой в данной точке. Он равен значению производной в этой точке: k=y′.
Обратная задача:
Зная наклон k кривой в любой ее точке как функцию абсциссы этой точки: k=f(x), найти уравнение кривой.

Получили уравнение, содержащее произвольную постоянную С.

2. Выделение из семейства кривых с одинаковым наклоном линии, проходящей через конкретную точку.Вспомним:Наклон k кривой y=(x) –

Слайд 8Этому уравнению на плоскости соответствует бесконечное множество кривых (семейство кривых), уравнения

которых отличаются друг от друга только постоянными слагаемыми.
Графики функций, получающихся в результате интегрирования, называются интегральными кривыми.
Каждый интеграл дает семейство интегральных кривых. Интегральные кривые одного семейства имеют одну и ту же форму и смещены друг относительно друга по вертикали. Сдвиг кривой зависит от постоянной С.
Из семейства этих кривых, имеющих один и тот же наклон, нам нужно уметь выделять ту, которая проходит через данную точку.
Этому уравнению на плоскости соответствует бесконечное множество кривых (семейство кривых), уравнения которых отличаются друг от друга только

Слайд 9Примеры.
Найти уравнение кривой, если угловой коэффициент касательной в каждой ее точке

(x;y) равен 2x.

Решение.
k=2x

Мы нашли семейство кривых, для которых угловой коэффициент касательной в любой точке равен 2x. Эти кривые отличаются друг от друга на постоянное слагаемое С. При С=0 получим параболу y=x² с вершиной в начале координат, при С=1 – параболу y=x²+1 с вершиной в точке (0;1), при С=-2 – параболу y=x²-2 с вершиной в точке (0;-2) и т.д.

Примеры.Найти уравнение кривой, если угловой коэффициент касательной в каждой ее точке (x;y) равен 2x.Решение. k=2xМы нашли семейство

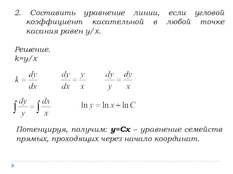
Слайд 102. Составить уравнение линии, если угловой коэффициент касательной в любой точке

касания равен y/x.

Решение.
k=y/x

Потенцируя, получим: y=Cx – уравнение семейств прямых, проходящих через начало координат.

2. Составить уравнение линии, если угловой коэффициент касательной в любой точке касания равен y/x. Решение. k=y/xПотенцируя, получим:

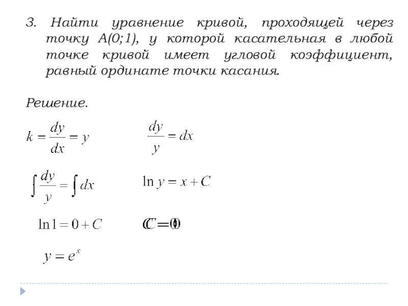
Слайд 113. Найти уравнение кривой, проходящей через точку А(0;1), у которой касательная

в любой точке кривой имеет угловой коэффициент, равный ординате точки касания.

Решение.
3. Найти уравнение кривой, проходящей через точку А(0;1), у которой касательная в любой точке кривой имеет угловой

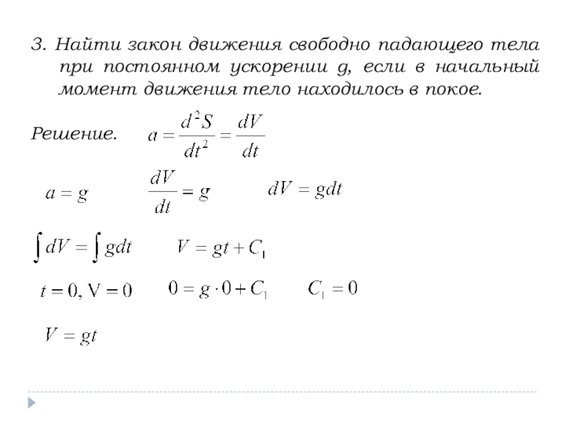
Слайд 123. Составление уравнения движения тела по заданному уравнению скорости или ускорения

его движения.

Вспомним (из дифференциального исчисления):
V=S′(t) – скорость движущегося тела
a(t)=V′(t)=S′′(t) – ускорение движущегося тела
S(t) – путь
Тогда закон движения тела S(t) по заданной скорости можно найти интегрированием, а по заданному ускорению – двукратным интегрированием.

3. Составление уравнения движения тела по заданному уравнению скорости или ускорения его движения.Вспомним (из дифференциального исчисления):V=S′(t) –

Слайд 13Примеры.
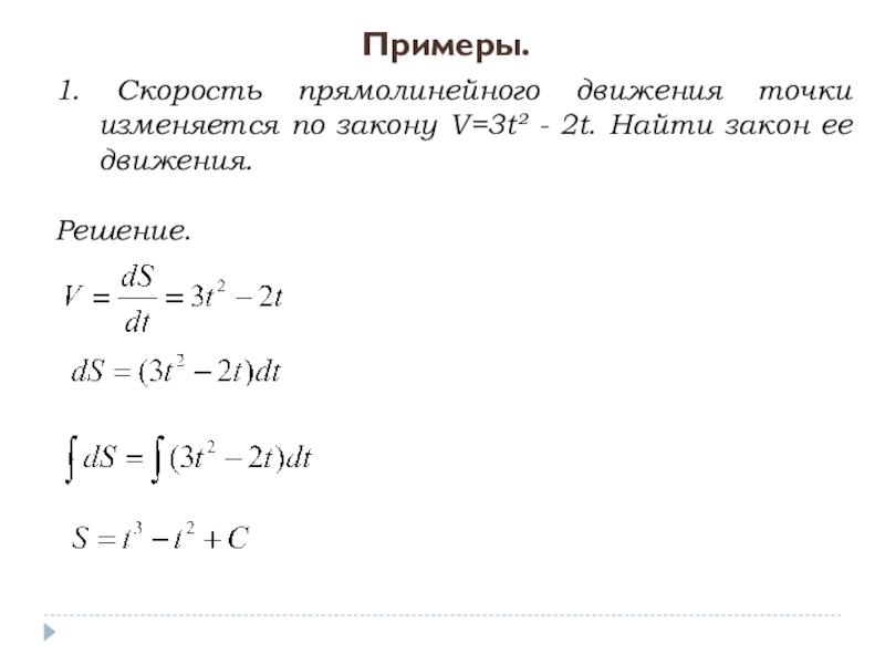
1. Скорость прямолинейного движения точки изменяется по закону V=3t² - 2t.

Найти закон ее движения.

Решение.
Примеры.1. Скорость прямолинейного движения точки изменяется по закону V=3t² - 2t. Найти закон ее движения. Решение.

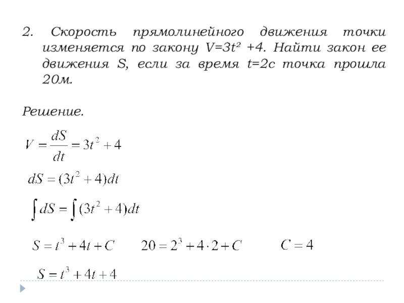
Слайд 142. Скорость прямолинейного движения точки изменяется по закону V=3t² +4. Найти

закон ее движения S, если за время t=2с точка прошла 20м.

Решение.
2. Скорость прямолинейного движения точки изменяется по закону V=3t² +4. Найти закон ее движения S, если за

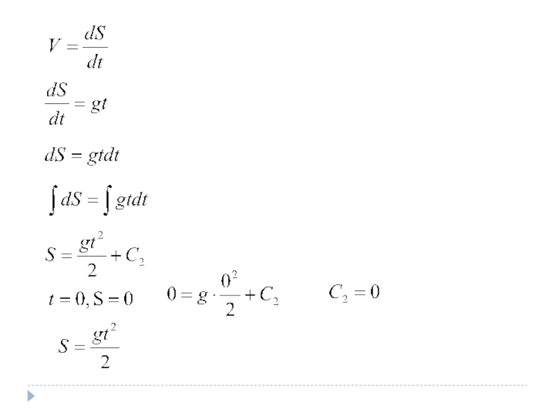
Слайд 153. Найти закон движения свободно падающего тела при постоянном ускорении g,

если в начальный момент движения тело находилось в покое.

Решение.
3. Найти закон движения свободно падающего тела при постоянном ускорении g, если в начальный момент движения тело

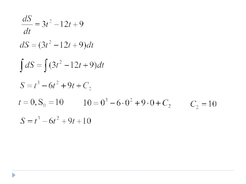
Слайд 174. Точка движется прямолинейно с ускорением a=6t–12. В момент времени t=0

(начало отсчета) начальная скорость V0=9м/с; расстояние от начала отсчета S0=10м. Найти: 1) скорость и закон движения точки; 2) значения ускорения, скорости и пути в момент t=2с; 3) момент, когда скорость является наименьшей.
Решение.
1)
4. Точка движется прямолинейно с ускорением a=6t–12. В момент времени t=0 (начало отсчета) начальная скорость V0=9м/с; расстояние

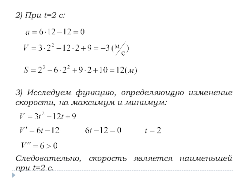
Слайд 192) При t=2 c:
3) Исследуем функцию, определяющую изменение скорости, на максимум

и минимум:

Следовательно, скорость является наименьшей при t=2 с.

2) При t=2 c:3) Исследуем функцию, определяющую изменение скорости, на максимум и минимум:Следовательно, скорость является наименьшей при

Что такое shareslide.ru?

Это сайт презентаций, где можно хранить и обмениваться своими презентациями, докладами, проектами, шаблонами в формате PowerPoint с другими пользователями. Мы помогаем школьникам, студентам, учителям, преподавателям хранить и обмениваться учебными материалами.


Для правообладателей

Яндекс.Метрика

Обратная связь

Email: Нажмите что бы посмотреть