Презентация, доклад по математике Интерактивная лекция по теме Производная

Содержание

Числовой функцией называется соответствие (зависимость), при котором каждому значению одной переменной сопоставляется по некоторому правилу единственное значение другой переменной. Обозначают латинскими (иногда греческими) буквами : f, q, h, y, p и т.д.Задание 1. Определите, какая

Слайд 1Дифференциальное исчисление
функции одной переменной

Дифференциальное исчисление функции одной переменной

Слайд 2
Числовой функцией называется соответствие (зависимость), при котором каждому значению одной переменной

сопоставляется по некоторому правилу единственное значение другой переменной.
Обозначают латинскими (иногда греческими) буквами : f, q, h, y, p и т.д.

Задание 1. Определите, какая из данных зависимостей является функциональной
1) x y 2) a q 3) x d 4) n f
Числовой функцией называется соответствие (зависимость), при котором каждому значению одной переменной сопоставляется по некоторому правилу единственное значение

Слайд 3
1. Функция , т.к. каждому значению переменной х ставится в соответствие

единственное значение переменной у
2. Не функция, т.к. не каждому значению переменной а ставится в соответствие единственное значение переменной q
3. Не функция, т.к. одному из значений переменной х ставится в соответствие не единственное значение переменной d
4. Функция , т.к. каждому значению переменной n ставится в соответствие единственное значение переменной f
1) x y 2) a q 3) x d 4) n f
1. Функция , т.к. каждому значению переменной х ставится в соответствие единственное значение переменной у2. Не функция,

Слайд 4График функции

Графиком функции f называют множество всех точек (х;

у) координатной плоскости, абсциссы которых равны значениям аргумента, а ординаты равны соответствующим значениям функции.

Задание 2. Определите, какой из данных графиков является графиком функции
Рис.1 Рис.2 Рис.3 Рис.4

у

у

у

у

х

х

х

х

НЕ ЯВЛЯЮТСЯ графиками функций рис.1, рис. 3,рис. 4

График функции  Графиком функции f называют множество всех точек (х; у) координатной плоскости, абсциссы которых равны

Слайд 5Касательная к кривой
= tg α
α
α – угол наклона секущей к оси

ОХ

α – угол наклона касательной к оси ОХ

Касательная к кривой= tg ααα – угол наклона секущей к оси ОХ α – угол наклона касательной

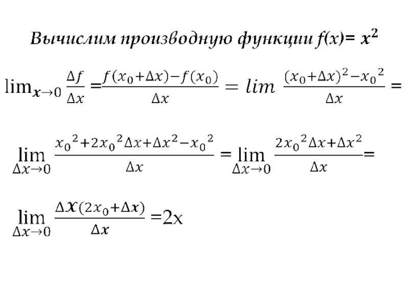
Слайд 8 Выражение вида f появилось уже в конце 17 в.

и означает «приращение».

Термин производная ввел в 1797г. Ж. Лагранж


И. Ньютон называл производную функцию флюксией , а саму функцию – флюентой.





Историческая страничка

1736-1813гг.

1643-1727гг.

Выражение вида f появилось уже в конце 17 в. и означает «приращение».  Термин производная

Слайд 9Механический смысл производной
«Когда величина является максимальной или минимальной, в этот

момент она не течет ни вперед, ни назад»

Исаак Ньютон (1643 – 1727)

Механический смысл производной «Когда величина является максимальной или минимальной, в этот момент она не течет ни вперед,

Слайд 10Раздел математики, в котором изучаются производные и их применения к исследованию

функций , называется дифференциальным исчислением.

Дифференциальное исчисление создано Ньютоном и Лейбницем
в конце 17 столетия.

1646-1716гг.

Раздел математики, в котором изучаются производные и их применения к исследованию функций , называется дифференциальным исчислением.Дифференциальное исчисление

Слайд 11«…нет ни одной области в математике, которая когда-либо не окажется применимой

к явлениям действительного мира…»

Н.И. Лобачевский
«…нет ни одной области в математике, которая когда-либо не окажется применимой к явлениям действительного мира…»

Слайд 12Производная в физике Механический смысл производной

Производная в физике Механический смысл производной

Слайд 13Задача
Пусть количество вещества, вступившего в

химическую реакцию задается зависимостью:
р(t) = t2/2 + 3t –3 (моль)
Найти скорость химической реакции через 3 секунды.

Производная в химии

Задача      Пусть количество вещества, вступившего в химическую реакцию задается зависимостью:  р(t)

Слайд 14V (t) = p ‘(t)
Решение

V (t) = p ‘(t)Решение

Слайд 15Задача
По известной зависимости численности популяции x (t) определить относительный

прирост в момент времени t.

Производная в биологии

Популяция – это совокупность особей данного вида, занимающих определённый участок территории внутри ареала вида, свободно скрещивающихся между собой и частично или полностью изолированных от других популяций, а также является элементарной единицей эволюции.

Задача  По известной зависимости численности популяции x (t) определить относительный прирост в момент времени t.Производная в

Слайд 16Решение
Р = х‘ (t)

РешениеР = х‘ (t)

Слайд 17Задача
Вывести формулу для вычисления численности населения на ограниченной территории в

момент времени t.

Производная в географии

Задача Вывести формулу для вычисления численности населения на ограниченной территории в момент времени t.Производная в географии

Слайд 18Решение
Пусть у=у(t)- численность населения.
Рассмотрим прирост населения за t=t-t0
y=k y

t, где к=кр – кс –коэффициент прироста (кр – коэффициент рождаемости,
кс – коэффициент смертности)
y/ t=k y
При t0 получим lim y/ t=у’
у’=к у
Решение  Пусть у=у(t)- численность населения.Рассмотрим прирост населения за t=t-t0 y=k y t, где к=кр – кс

Слайд 19Правила
дифференцирования

Правила дифференцирования

Слайд 20Производная суммы равна

сумме производных


Производная суммы равна            сумме производных

Слайд 21Постоянный множитель можно вынести за знак производной

Постоянный множитель можно вынести за знак производной

Слайд 22Производная произведения

Производная произведения

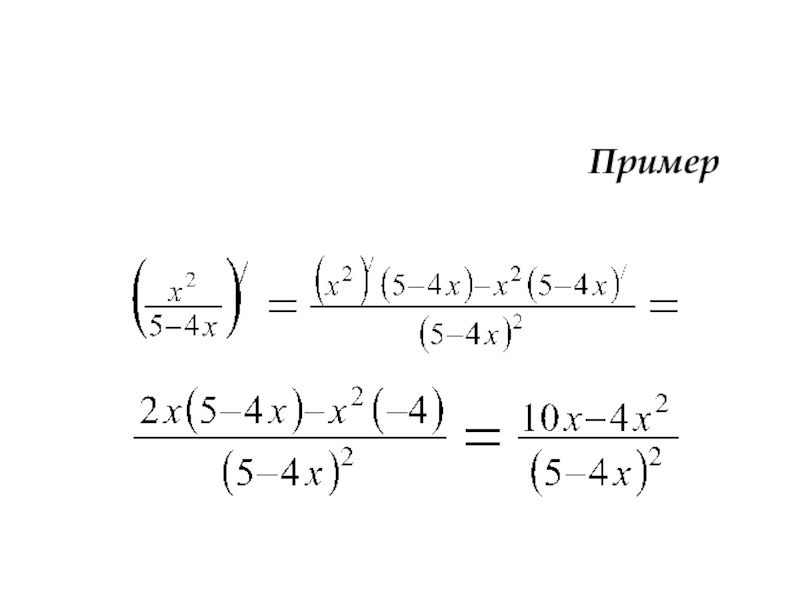
Слайд 23Производная частного

Производная частного

Слайд 24Пример
У=х2+х+2

у/=(х2+х+2)/= (х2)/+(х)/+(2)/=
=2х+1+0=2х+1

Пример У=х2+х+2 у/=(х2+х+2)/= (х2)/+(х)/+(2)/=     =2х+1+0=2х+1

Слайд 25Пример
у=5х4

у/=5(х4)/=5*4х3=20х3

Пример у=5х4        у/=5(х4)/=5*4х3=20х3

Слайд 26Пример
У=(2х+3)sinх

У/=((2х+3)sinх)/= (2х+3)/ sinх + (2х+3)( sinх)/=

=2 sinх + (2х+3) cos x
Пример У=(2х+3)sinхУ/=((2х+3)sinх)/= (2х+3)/ sinх + (2х+3)( sinх)/=         =2 sinх

Слайд 27Пример

Пример

Слайд 28Производная сложной функции

Производная сложной функции

Слайд 29Пример

Пример

Слайд 30Пример

Пример

Слайд 31Пример

Пример

Слайд 32Проверь себя!!!
Выполните самостоятельную работу

Проверь себя!!!Выполните самостоятельную работу

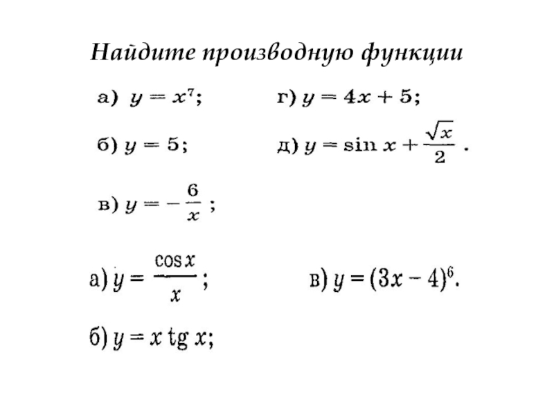
Слайд 33Найдите производную функции

Найдите производную функции

Слайд 34Каким вопросам было посвящено занятие?
Чему научились на занятии?
Какие теоретические факты обобщались

на уроке?

Подведение итогов урока

Каким вопросам было посвящено занятие?Чему научились на занятии?Какие теоретические факты обобщались на уроке?Подведение итогов урока

Слайд 35Дальнейших
успехов в достижении поставленной цели !!!

Дальнейшихуспехов в достижении поставленной цели !!!

Что такое shareslide.ru?

Это сайт презентаций, где можно хранить и обмениваться своими презентациями, докладами, проектами, шаблонами в формате PowerPoint с другими пользователями. Мы помогаем школьникам, студентам, учителям, преподавателям хранить и обмениваться учебными материалами.


Для правообладателей

Яндекс.Метрика

Обратная связь

Email: Нажмите что бы посмотреть