Презентация, доклад по алгебре на тему Теорема Виета

Содержание

Цели урока: Учиться применять теорему Виета (прямую и обратную) прирешении задач разной степени сложности; Учиться грамотному чтению математических текстов; Развивать умение выделять главное в изучаемом материале; Воспитывать ответственное отношение к учебному

Слайд 1Тема урока:
Теорема Виета

Тема урока:Теорема Виета

Слайд 2Цели урока:
Учиться применять теорему Виета (прямую и обратную) прирешении

задач разной степени сложности;
Учиться грамотному чтению математических текстов;
Развивать умение выделять главное в изучаемом материале;
Воспитывать ответственное отношение к учебному труду;
Уметь преодолевать учебные трудности.
Цели урока:  Учиться применять теорему Виета (прямую и обратную) прирешении задач разной степени сложности;  Учиться

Слайд 31 этап

Организация начала урока
(5 минут)

1 этапОрганизация начала урока(5 минут)

Слайд 4Устный счёт
Найдите пары чисел (m ; n), удовлетворяющих условиям:
а)

m+n=4, m· n=4 ;
б) m+n=-5, m· n=6 ;
в) m+n=2, m· n= -48 ;
г) m+n=-3, m· n= -18 .

Устный счёт  Найдите пары чисел (m ; n), удовлетворяющих условиям:а) m+n=4,

Слайд 5Устный счёт
а) Уравнение x²+bx+24=0 имеет корень x1=8. Найдите x2 и

коэффициент b.
б) Уравнение x²-7x+c=0 имеет корень x1=5. Найдите x2 и коэффициент c.
Устный счёта)  Уравнение x²+bx+24=0 имеет корень x1=8. Найдите x2 и коэффициент b.б) Уравнение x²-7x+c=0  имеет

Слайд 6Устный счёт
Не решая уравнения , назовите сумму и произведение корней:
а) x²-7x+9=0;
б)

x²+x-2=0;
в) x²-√2x+6=0;
г) x²-1,5x=0.
Устный счётНе решая уравнения , назовите сумму и произведение корней:а) x²-7x+9=0;б) x²+x-2=0;в) x²-√2x+6=0;г) x²-1,5x=0.

Слайд 7Устный счёт
Проверьте, являются ли числа x1 и x2 корнями квадратного уравнения:
а)x²-9x+14=0

x1=2, x2=7;
б)x²+2x+3=0 x1=-1, x2=3;
в)x²+3,5x-2=0 x1=0,5, x2=-4;
г)x²-7x+2=0 x1=1/3, x2=2.

Устный счётПроверьте, являются ли числа x1 и x2 корнями квадратного уравнения:а)x²-9x+14=0

Слайд 8Устный счёт
Найдите корни квадратного уравнения, применяя теорему Виета.
а) x²+x-2=0;
б) x²+2x-3=0;
в)

x²+9x+14=0;
г) x²-25x+156=0.
Устный счёт Найдите корни квадратного уравнения, применяя теорему Виета.а) x²+x-2=0;б) x²+2x-3=0;в) x²+9x+14=0;г) x²-25x+156=0.

Слайд 9Устный счёт
Определите знаки корней, не решая уравнений:
а) x²-8x+7=0;
б) x²-5x-14=0;
в) x²+3x-10=0;
г) x²+4x+3=0.

Устный счётОпределите знаки корней, не решая уравнений:а) x²-8x+7=0;б) x²-5x-14=0;в) x²+3x-10=0;г) x²+4x+3=0.

Слайд 10Устный счёт
Составьте квадратное уравнение, если заданы корни:
а) 3 и 5;
б)

-8 и 3;
в) 1-√3 и 1+√3;
г) a+√c и a-√c.

Устный счётСоставьте квадратное уравнение, если заданы  корни:а) 3 и 5;б) -8 и 3;в) 1-√3 и 1+√3;г)

Слайд 112 этап


Проверка домашнего задания
(7 минут).

2 этапПроверка домашнего задания(7 минут).

Слайд 13Ключи самопроверки

Сумма по строке:

В-1

В-2
(7; 17; 19) (5; 10; -11)
Ключи самопроверкиСумма по строке:   В-1

Слайд 143 этап
Подготовка учащихся к активной учебно-познавательной деятельности. Целеполагание.
(10 минут)

3 этапПодготовка учащихся к активной учебно-познавательной деятельности. Целеполагание.(10 минут)

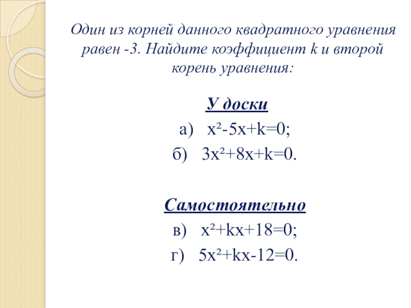
Слайд 15 Один из корней данного квадратного уравнения равен -3. Найдите коэффициент k

и второй корень уравнения:


У доски
а) x²-5x+k=0;
б) 3x²+8x+k=0.

Самостоятельно
в) x²+kx+18=0;
г) 5x²+kx-12=0.

Один из корней данного квадратного уравнения равен -3. Найдите коэффициент k и второй корень уравнения: У

Слайд 164 этап


Усвоение новых знаний и первичное закрепление.
(14 минут)

4 этапУсвоение новых знаний и первичное закрепление.(14 минут)

Слайд 175 этап

Подведение итогов учебной деятельности.
Информация о домашнем задании.
(4 минуты)

5 этапПодведение итогов учебной деятельности. Информация о домашнем задании.(4 минуты)

Слайд 18Итог урока
« Мы узнали…»
« Мы учились…»
« Мы смогли…»

« У нас не получилось…».

Домашнее задание:
Решить уравнения разными способами.
Итог урока « Мы узнали…» « Мы учились…» « Мы смогли…» « У нас не получилось…».Домашнее задание:Решить

Слайд 19Спасибо за урок, дети!

Спасибо за урок, дети!

Слайд 20 Литература: 1. Э.Г. Гельфман «Квадратные уравнения»-серия МПИ,издательство ТГУ, г.Томск; 2. Алгебра в

6-8 классах – пособие для учителя; составители: Ю.Н.Макарычев, Н.Г.Миндюк; издательство «Просвещение»-2006 г., Москва; 3. Алгебра- учебник для 8 класса средней школы, под редакцией С.А. Теляковского, издательство «Просвещение» - 2006г. , Москва.
Литература:  1. Э.Г. Гельфман «Квадратные уравнения»-серия МПИ,издательство ТГУ, г.Томск;  2. Алгебра в 6-8 классах

Что такое shareslide.ru?

Это сайт презентаций, где можно хранить и обмениваться своими презентациями, докладами, проектами, шаблонами в формате PowerPoint с другими пользователями. Мы помогаем школьникам, студентам, учителям, преподавателям хранить и обмениваться учебными материалами.


Для правообладателей

Яндекс.Метрика

Обратная связь

Email: Нажмите что бы посмотреть